The Giant Metrewave Radio Telescope
With thirty antennas, each of diameter 45 metres, spread out over a maximum distance of 25 km, the GMRT is the biggest and most sensitive radio interferometer in the world at low frequencies, < 1 GHz. It is used for scientific observations by astronomers around the world, via competitive selection of observing proposals. In order to retain its premier status in the world over the next decade, much activity is currently under way to upgrade the GMRT, including the building of new low-frequency radio receivers and a new correlator, besides upgrading most of the electronics and the telescope control system. The sensitivity of the upgraded GMRT will have increased by a factor of at least 3 at all frequencies. Studies are also in progress to further upgrade the GMRT, by increasing both the number of antennas and the maximum antenna separation.
Recent Results
Globular Clusters GMRT Pulsar Search (GCGPS). II. Discovery of Five Millisecond Pulsars in M69 and M70
Globular clusters are among the oldest and most compact stellar systems in the Galaxy, where high stellar densities drive frequent dynamical interactions that efficiently form exotic compact binaries, including millisecond pulsars (MSPs). In this work, Das et al. report the discovery of five new MSPs from the Globular Clusters GMRT Pulsar Search (GCGPS) survey in two globular clusters, M69 and M70, both of which previously had no known pulsars. The attached figure shows the pulse profiles for the five new MSPs, with the names indicated to the right of each panel. The two MSPs in M69 have spin periods of 3.81 ms and 4.80 ms, with one showing clear orbital acceleration, indicating a compact binary system, while the other is likely isolated or in a wide binary. In M70, the three new MSPs have spin periods ranging from 3.93 to 6.06 ms, all consistent with typical recycled pulsars found in dense cluster environments. The discoveries were enabled by combining phased-array beamforming with interferometric imaging with the GMRT, allowing both high-sensitivity searches and positional constraints. The authors were able to localize PSR J1830-3220A (M69A) with arcsecond precision using the imaging and targeted beamforming technique, and also obtained positional constraints on the other four MSPs using imaging and beam simulation data; these can now be accurately localised via dedicated timing observations. The imaging analysis also reveals several faint, compact radio sources within the cluster fields that may represent additional, yet-undetected MSPs. The results demonstrate the strong capability of the GMRT and the GCGPS survey in probing globular clusters and expanding the known MSP population. The work also highlights the strong potential offered by the significant improvements in sensitivity and sky coverage in Phase II of the GCGPS survey, enabled by the SPOTLIGHT multibeam targeted mode with 160/320 beams. In Phase II, GCGPS is expected to uncover many more such systems and provide deeper insights into pulsar formation and cluster dynamics.
Exploring Unusual High-frequency Eclipses in MSP J1908+2105
Spider millisecond pulsars (MSPs) are compact binaries in which the energetic pulsar wind ablates the companion; eclipses occur when this ablated material blocks the pulsar’s radio beam. These eclipses are frequency-dependent, and typically vanish above a characteristic eclipse cutoff frequency (around 1.4 GHz). Using wide-band uGMRT Band-3 (300–500 MHz) and Band-4 (550–850 MHz) observations, together with Parkes UWL (704–4032 MHz) observations, Ghosh et al. show that PSR J1908+2105 remains eclipsed up to 4 GHz for >30% of the orbit, making it one of only three MSPs known to eclipse at such high frequencies. Orbital-phase–resolved dispersion and polarization measurements imply a dense, magnetized eclipse medium with excess line-of-sight dispersion measure of ~4 pc per cc and electron column density of ~10^{19} per sq. cm; rotation-measure (RM) variations indicate stronger line-of-sight magnetic fields toward the eclipse boundaries, with a characteristic field of ~16 G near the eclipse center. Ghosh et al. show that only synchrotron absorption can account for such high-frequency eclipses. They report the first evidence of temporary magnification of the pulsed flux density (about four times higher than in the non-eclipse phase) near eclipse edges, attributing the magnification to plasma lensing by irregular, strongly structured circumstellar plasma around the companion, where steep electron-density gradients refract and focus the pulsar’s radio emission. Numerous single bright pulses were found immediately before and after the eclipse, especially during egress, while none were seen outside the eclipse region. Combining with literature cases, the authors note that eclipse cutoffs above ~1 GHz are consistently linked to electron column densities greater than around 10^{17} per sq. cm, offering a physical handle on the eclipse medium across spider MSPs. The figure shows electron density variation near the eclipse boundary at different epochs observed with uGMRT at 400 MHz and 650 MHz, and with Parkes UWL at 2368 MHz. A sharp dip around orbital phase ∼ 1.42 on 14 June 2024 suggests a localized gap in the ionized gas, probably caused by turbulence in the plume. The absence of this dip in data from 11 days earlier indicates variability in timescales of days to weeks, showing the turbulent eclipse medium.
Deciphering Profile Stability in Millisecond Pulsars: Timescales, Frequency Evolution, and Implications for Emission Mechanisms
Millisecond pulsars (MSPs) enable precision timing, but their individual pulses show jitter -- random pulse-to-pulse changes in shape and phase that introduce a source-intrinsic white-noise term in timing. The jitter parameter is a dimensionless measure of how strong this effect is (a smaller value of the jitter parameter indicates steadier pulses). This study introduces a direct pulse-stacking method to measure how quickly the mean profile becomes stable. Using long-term, multi-epoch uGMRT observations at 300-750 MHz for nine MSPs, and complementary Parkes UWL data (704-4032 MHz) for a few of them, Ghosh et al. found that profiles typically require averaging a million pulses to stabilize. This stabilization rate depends on signal-to-noise ratio and pulse morphology, and shows a moderate link with surface magnetic field strength. Estimation of the jitter parameter is feasible for relatively bright sources with sufficiently high single-pulse signal-to-noise ratio. In this context, Ghosh et al. also found that the measured profile-stability slope correlates with this parameter, providing a practical proxy for intrinsic pulse-shape variability in faint MSPs and helping set integration times for Pulsar Timing Array experiments. The figure summarises the long-term profile stability for nine GMRT-discovered MSPs from multi-year observations. The plot shows the mean correlation between sub-averaged and global profiles versus pulse number, demonstrating that MSP profiles stabilise after averaging around a million pulses. Here, n denotes the number of individual pulses that have been averaged to form a subaveraged pulse profile. For each value of n, we compute the Pearson correlation coefficient Xn between the sub-averaged profile and the global profile. The quantity plotted is log(1 − Xn) as a function of log(n), capturing the stabilization behavior of pulse profiles with increasing averaging. The vertical error bars represent the standard error of the mean of Xn at each n, propagated through the logarithmic transformation. The slope of the fitted line shows the profile stability rate.
Observation and Modeling of Small Spatial Structures of Solar Radio Noise Storms Using the uGMRT
Among the most commonly observed solar radio sources in the metric and decametric wavelengths are the solar noise storms. Powered by a plasma emission mechanism, noise storm sources can become significantly scatter-broadened due to the multi-path propagation caused by refraction from the coronal density inhomogeneities. Scatter-broadening imposes a fundamental limit on the minimum observable source size in the solar corona. While past observational and theoretical works have tried to estimate this limiting size, the limit depends on the details of the coronal turbulence model. As such, pushing the minimum observable source size to smaller values can help constrain the plasma environment of the observed sources as well as the models of coronal turbulence. In this work, Mondal et al. (2025) use data from the upgraded Giant Metrewave Radio Telescope in the 300-500 MHz band to determine, for the first time, multiple instances of structures with length scale of approximately 20" in noise storms. These sources are much smaller than structures reported earlier in the corona at similar frequencies. These small sources are stable over timescales of 15-30 minutes and are detected over the entire available bandwidth of about 200 MHz. The adjacent figure shows an example of a noise storm source, in the magenta contours. The radio image was generated by integrating 24 MHz and 25 minutes of data. The size of the source was estimated by fitting the region bounded by the yellow dashed circle by a Gaussian, and found to be 30" x 16". Such small source sizes are very hard to explain using the currently prevalent coronal turbulence models. To understand the origin of such small sources, Mondal et al. also build an illustrative model. They demonstrate that it is easier to account for the existence of such small sources if they originate in coronal loops, which are much denser than the background coronal plasma.
Globular Clusters GMRT Pulsar Search (GCGPS). I. Survey Description, Discovery and Timing of the First Pulsar in NGC6093
Globular clusters are among the oldest and most compact stellar systems in the Galaxy, where the high stellar densities facilitate frequent dynamical encounters, often leading to the formation of exotic compact binary systems. These systems are predominantly situated at higher Galactic latitudes. Using the Globular Clusters GMRT Pulsar Search (GCGPS), a new low-frequency survey with the upgraded Giant Metrewave Radio Telescope (uGMRT), Das et al. (2025) reported the discovery of the first pulsar in NGC 6093. The source, designated PSR J1617−2258A, is a rapidly spinning millisecond pulsar with a rotation period of just 4.32 milliseconds. It resides in an unusually eccentric (e ~ 0.54) binary system with an orbital period of ~ 19 hours and a low-mass (Mc ~ 0.082 ± 0.06 M⊙) companion, most likely a helium white dwarf. The figure illustrates that this system occupies a distinct region of parameter space, characterised by its unusually low companion mass and high orbital eccentricity relative to all other known pulsar binaries. Only four such systems have greater orbital compactness and higher eccentricity, but all of them have a median companion mass lower than that of PSR J1617−2258A. Such high orbital eccentricity strongly suggests a dynamical formation history – either through the replacement of the pulsar’s original companion during a stellar exchange encounter in the dense cluster core, or via perturbations to its orbit caused by a close flyby of another massive star or compact object. A precise timing solution was achieved after over a year of follow-up observations, which enabled the detection of the relativistic advance of periastron, an orbital precession arising from general relativistic effects. This measurement yields a total system mass of 1.67 +/- 0.06 solar masses, providing important constraints on both the nature of the companion and the pulsar’s mass. The discovery was enabled by the dual-beam phased-array mode of the uGMRT in Band 4 (550–750 MHz), which offers simultaneous, high-sensitivity coverage of both the entire globular cluster and its dense core. When combined with rapid positional refinement via interferometric imaging, this capability underscores the efficacy of the GCGPS in detecting and accurately characterising new pulsars within globular clusters.
Low-frequency, wideband study of an active repeater, FRB 20240114A, with the GMRT
Fast radio bursts are transient sources in the radio sky. Their emission is known to be wideband, coherent, and bright over very short timescales (from hundreds of microseconds to a few milliseconds). While most of these are one-off events, a small fraction emit repeatedly. An even smaller fraction of FRBs emit at rates of over 1 burst per hour, and are thus known as hyperactive repeaters. Panda et al. 2025, presented the study of the most prolific hyperactive FRB to date, FRB 20240114A, with the upgraded GMRT. The authors reported the detection of 167 bursts over a six-month period (i.e. 25/02/2024 to 13/07/2024), spanning a frequency range of 300 to 750 MHz. This dataset enabled an analysis of the distributions of various burst parameters and allowed the authors to examine their evolution over both time and frequency. The dedispersed dynamic spectra for the nine brightest bursts are presented in the figure, revealing a range of burst morphologies, including band-limited emission, multiple components, and sub-burst frequency drifts. The properties of the detected bursts vary widely, with a wide range of intrinsic widths (0.246 - 39.364 ms), scattering timescales (0.004 - 28.289 ms), and dispersion measures (524.07–533.56 pc per cc). The majority of the bursts were band-limited as well, with 56% of the bursts with a band occupancy of 50% or less. Band occupancies varied widely, from 9 (4.5%) to 180 MHz (about 90%). Their bi-modal waiting time distribution indicates that the emission from the FRB is non-Poissonian. Panda et al. 2025 lso reported that the isotropic energy distribution flattens at higher energies for the detected bursts, along with a gradual decline in their flux over time. These results could provide important constraints on the emission mechanism of this FRB.
An activity transition in FRB 20201124A: Methodological rigor, detection of frequency-dependent cessation, and a geometric magnetar model
The repeat nature of some of the fast radio bursts (FRBs) enables a multitude of studies using sensitive telescopes to probe their origins and emission mechanisms. Bilous et al. utilized coordinated observations using GMRT and WSRT to study the repeating FRB 20201124A. Using primarily the GMRT observations and earlier published contemporary FAST observations, we showed that FRB 20201124A exhibits a frequency-dependent activity window. Before this FRB, only FRB 20180916B was known to show such frequency dependence. Using our data as well as other published results on this particular source, it was conjectured that the source of FRB 20201124A is an ultra-long period magnetar and the bursts might have been caused by crustal motion events. It was also shown that the excess dispersion measure (DM) reported for the bursts from this source might have been biased by the sad trombone effect and such biases are hard to avoid unless the signal-to-noise ratio is extremely high. The brightest burst detected with GMRT is shown in the accompanying figure.
First Robust Detection of Linear Polarization from Metric Solar Emissions: Challenging Established Paradigms
Solar polarimetric studies at meter wavelengths have long assumed that
any observed linear polarization must be of instrumental origin. This
assumption stems from theoretical expectations that strong Faraday
rotation in the solar corona would erase any intrinsic linear
polarization. Dey et al. report the first robust detection of linear
polarization in solar emissions at meter wavelengths, based on
simultaneous observations at overlapping frequencies, using two
instruments with fundamentally different designs and geographically
widely separated: the Murchison Widefield Array (MWA) and the upgraded
Giant Metrewave Radio Telescope (uGMRT). The observations, carried out
on 25 June 2022 in the 217–247 MHz band, captured linearly polarized
emissions from both type I noise storms and a type III burst.
Independent calibration and analysis procedures for the two instruments
yielded consistent linear polarization fractions, ruling out a common
instrumental origin. The adjacent figure shows the contours of linearly
polarized emission (in red) overlaid on total intensity (Stokes I) maps
for two solar noise storms observed with the MWA (upper panels) and the
uGMRT (lower panels). The eastern source, weaker in Stokes I, has a
linear polarization fraction of 13.5% ± 0.5% measured using the MWA and
12.3% ± 2.0% using uGMRT. The brighter western source exhibits a lower
linear polarization, 6.0% ± 0.3% measured with MWA and 5.9% ± 0.5% with
the uGMRT. Dey et al. also showed rapid, source-specific variations in
the observed linear polarization on short time and frequency scales, as
well as changes in the morphology of the linearly polarized source,
further confirming their solar origin. The unexpected presence of linear
polarization implies that the calibration schemes that rely on the
assumption of zero linear polarization — a common practice in
low-frequency solar polarimetric studies — can potentially bias circular
polarization estimates as well, leading to incorrect physical
inferences. This result challenges a decades-old paradigm in solar radio
physics and opens the possibility of using full-Stokes, low-frequency
spectropolarimetric imaging to probe coronal magnetic fields and plasma
structures. The discovery also has implications for interpreting
coherent radio bursts from other stellar systems, where linear
polarization is often used to infer emission mechanisms, guided by the knowledge from solar radio physics.
Varying Activity and the Burst Properties of FRB 20240114A Probed with GMRT Down to 300 MHz
The origin of Fast Radio Bursts (FRBs) remains a major open question in astrophysics. Some FRBs are known to repeat, enabling targeted follow-up with sensitive facilities such as the uGMRT. Repeating FRBs, with their narrowband emission, downward frequency drifts, and variable burst rates, offer a unique opportunity to probe intrinsic emission processes and propagation effects. We present uGMRT observations of the active repeater FRB 20240114A in the 300 to 750 MHz frequency range, detecting 60 bursts, including events as faint as 0.1 Jy ms. Burst rates reached up to 31 per hour, measured within 10 minutes of FAST detections exceeding 500 per hour. The burst fluence distribution follows a power law with index -1.24 +/- 0.11. Most bursts are narrowband (about 10% fractional bandwidth) and many show clear downward drifts (-0.35 to -11.7 MHz per millisecond), extending the low-frequency regime of the drift-frequency relation and supporting curvature radiation in magnetized environments. Multi-telescope reports (ATels) suggest frequency-dependent activity, with low-frequency detections clustering earlier than >2 GHz events, contrary to chromatic activity in FRB 20180916B. Interferometric imaging places 3-sigma limits of <= 600 uJy at 400 MHz and <= 89 uJy at 650 MHz on any persistent radio source, far below those of FRB 20121102A and FRB 20190520B. The source remained active till our final session, highlighting the importance of ongoing multi-wavelength monitoring to uncover the origins of FRB 20240114A and repeating FRBs in general.
A Direct Measurement of the Electron Density Turbulence Parameter C_1 and Implications for the Emission Size of Magnetar XTE J1810-197
Although all pulsars scintillate at radio frequencies, scintillation is challenging to measure at higher dispersion measures (DM). The enhanced scattering results in interference of off-axis electric field from large delays, resulting in scintillation with fine structure. Typically, either the scattering or scintillation is measurable due to the inverse relation between the two. For clearly discernible scintillation, such as e.g. seen in a typical dynamic spectrum of a low-DM pulsar, there is negligible scattering, while at high DM there is appreciable scattering but the scintillation has fine structure. However, given a sufficiently capable observing configuration, both the quantities can be measured: i.e. scintillation through a high spectral resolution autocorrelation, and scattering through a high time resolution pulse fitting. Marthi and Maan (2025) have measured scintillation bandwidths of ~ 100 Hz at 600 MHz for the magnetar XTE J1810-197, while simultaneously measuring a scatter broadening time of ~ 1.2 ms, using Nyquist-sampled Band-4 baseband data. The adjacent figure shows the measured scintillation bandwidths across Band-4, consistent with its expected quartic dependence on frequency. The simultaneous in-situ measurements of scintillation and scattering enable them to directly measure the turbulence parameter C_1, through the uncertainty relation. While the measured C_1 does not strongly constrain the power law index of the electron density wavenumber spectrum, the large scatter-broadening measurement allows constraining the emission size at the magnetar to ~ 100-1000 km.
Magnetic Field in the Lobes of the Seyfert Galaxy NGC 3516: Suggestions of a Helical Field
Seyferts are a class of active galactic nuclei (AGNs) found in spiral or lenticular galaxies, characterised by a bright, compact nucleus featuring high-ionisation emission lines in their optical/UV spectra. These AGNs are traditionally thought to lack strong jet outflows and are thus faint in radio synchrotron emission. Ghosh et al. present multi-frequency radio-polarimetric observations of NGC3516, a Seyfert galaxy and changing-look AGN, using the Karl G. Jansky Very Large Array (VLA) at 5.5 and 10 GHz, and the Giant Metrewave Radio Telescope at 663 MHz, and revealing the importance of the magnetic field in shaping even weak radio jets. NGC3516 shows polarised radio continuum emission, indicating the presence of both poloidal and toroidal magnetic fields. For the first time, the authors detected transverse gradients in the rotation measure (RM, the ratio of the difference between the intrinsic and observed polarisation angles to the square of the wavelength) across the kiloparsec-scale lobes in a radio-quiet Seyfert outflow. This indicates an ordered helical magnetic field, sustained out to kiloparsec scales. The RM gradients are oriented in opposite directions in the northern and southern lobes relative to the core, consistent with a helical magnetic field being wound by the same central engine, but viewed on opposite sides. The left panel of the figure shows the RM of NGC3516, along with the transverse slices taken along the northern (blue) and southern (red) lobes; VLA 5.5 GHz (black) and 10 GHz (grey) contours of the source at >3 sigma are overplotted. The right panel shows gradients fitted using the chi-square minimisation technique. Additionally, the authors report the first-ever detection of circular polarisation in both the core and inner jet knot in a Seyfert galaxy, confirming the presence of complex magnetic field configurations in even a radio-quiet system.
New Insights into Type-I Solar Noise Storms from High Angular Resolution Spectroscopic Imaging with the uGMRT
Type-I noise storms are one of the most commonly observed solar radio emissions in the metric and decametric wavelengths. They are characterised by a slowly varying broadband continuum emission, with superposed narrowband impulsive emissions, also known as type-I bursts. While the bandwidth of the type-I continuum is ~100 MHz, type-I bursts typically have bandwidths of a few MHz. Noise storms are generally associated with active regions, and are believed to be produced by the plasma emission mechanism. While solar noise storms have a long history of observations, most of the past investigations have relied on non-imaging dynamic spectra-based studies. While a few imaging observations were reported, they had rather poor angular resolution (~1 arcmin or larger). The usage of low angular resolution data stemmed from the theoretical expectation that scattering due to density inhomogeneities in the solar corona will smoothen out any small angular scale structure and make the apparent observable size much larger. In fact, the estimates for the smallest observable angular size in the solar corona at metric and decametric wavelengths range from approximately 40 arcseconds to a few arcminutes depending on the details of the scattering model and the wavelength of observation. Interestingly this study, using uGMRT observations in the 221-251 MHz band, has been able to detect noise storm sources as small as 9 arcseconds, more than 4 times smaller than the existing predictions and at least three times smaller than previous measurements. In the adjacent figure, the northern source represents the smallest source detected to date at these frequencies and has an angular scale smaller than 9 arcseconds. This surprising discovery suggests the presence of some missing physics in the emission or propagation conditions of the type-I noise storms. This study also used these high angular resolution observations to determine the relationship between type-I continuum emission and type-I bursts. These observations suggest that type-I bursts are produced by travelling disturbances, produced from the same source as powering the noise storm continuum. These travelling disturbances induce magnetic reconnection and subsequent nonthermal electron generation at different heights. Since these electrons have low energies, they get thermalized very quickly, leading to their narrow observed bandwidths. The temporal correlations in changes of morphology observed across widely separated frequencies suggest that while each of the individual type-I bursts is narrowband, they are induced by the same travelling disturbance.
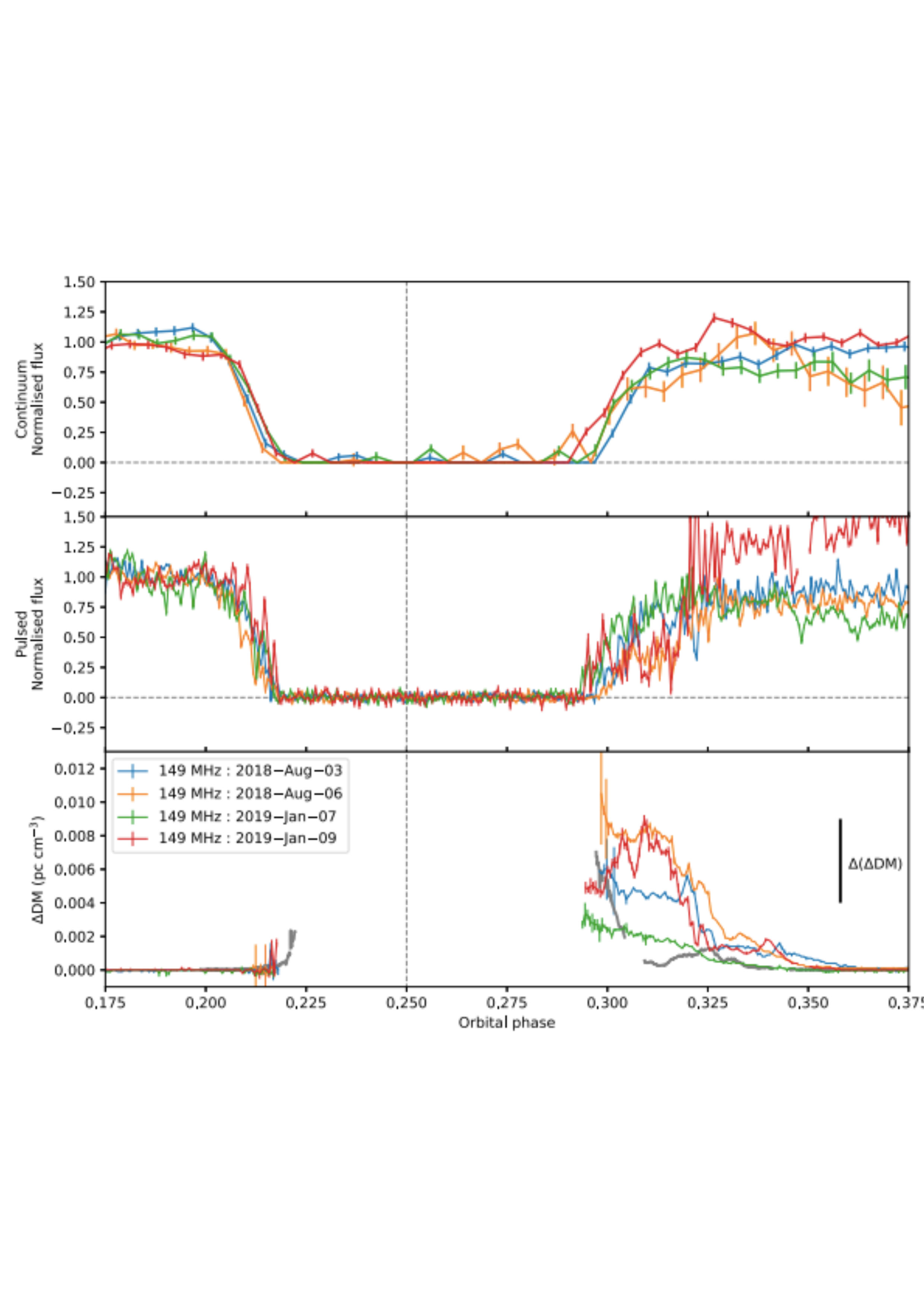
In-field Phasing at the Upgraded GMRT
In time-domain radio astronomy with arrays, voltages from individual antennas are added in phase to form a beam, correcting for the ionospheric and instrumental gains. Conventionally, this is done using regular observations of a calibrator source located close to the target. This approach restricts the number of antennas that can be used to form the beam because the signals from more distant antennas tend to decorrelate due to ionospheric phase drifts. Also, this scheme is sub-optimal since it does not correct for the variation of the gains with time and position on the sky, but assumes that the gains are the same on the target source and on the calibrator. In order to mitigate these limitations, Kudale et al. (2024) presented a new methodology (called ``in-field phasing''), in which the gains on the target source are obtained in real-time, using a model of the sky intensity distribution in the target field. The authors tested the efficacy of in-field phasing via observations of the pulsar B0740-28, simultaneously recording data from three separate phased-array beams (referred to as beam-1, beam-2, and beam-3) with an increasing number of antennas. For the observations shown in Fig A. Part I, the array was phased (using in-field phasing) only once at the start of the observation, while, for the observations of Part II, the array phases were updated every 4 minutes. It is clear that, without in-field phasing, the signal-to-noise ratio (SNR) degrades rapidly, particularly for beam-3, which includes the most-distant antennas. Conversely, with in-field phasing, the SNR is approximately constant, as expected. The authors also demonstrated that in-field phasing significantly improves the sensitivity of upgraded GMRT pulsar observations. With in-field phasing observations of a GMRT-discovered pulsar J1544+4937, one can probe the eclipse region in much more detail by measuring the excess electron density (N_e) at a range of time resolutions, which reveals the possible clumpy nature of eclipsing material around the binary companion (as shown in Fig. B). The authors achieved approximately 3 times better dispersion measure (DM; see Fig. C) and time-of-arrival (ToA; see Fig. D) precision with in-field phasing compared to conventional phasing.
Flux Density Stability and Temporal Changes in the Spectra of Millisecond Pulsars Using the GMRT
Even though the millisecond pulsar (MSP; having a spin period < 30 ms) population has increased over the last two decades (by about a factor of 4), MSP spectral studies are still in
their infancy as compared to those of normal pulsars. This is primarily because MSPs are inherently faint sources, due to which high sensitivity is needed for such studies. Over the last decade, such studies have become possible due to the advent of highly sensitive wideband telescopes and receivers such as the upgraded GMRT (uGMRT), LOFAR, the Ultra-Wideband Low (UWL) receiver on Parkes, etc. This paper presents an investigation of the spectral properties of 10 MSPs discovered by the uGMRT, observed from 2017 to 2023 with the Band-3 (300–500 MHz) and Band-4 (550–750 MHz) receivers. The authors report a range of full band and time-averaged spectral indices from ∼0 to -4.8 for the 10 MSPs of the sample. For every MSP, the mean flux density across 7–8 uGMRT subbands, each with a bandwidth of approximately 25 MHz, and spanning the frequency range 300-750 MHz, was calculated and temporal changes in the in-band spectra (flux densities across subbands) were observed. Using the temporal variations of the band-averaged flux density, the authors estimated the refractive scintillation parameters for 8 MSPs of the sample. As far as refractive scintillation is concerned, it is typically difficult to break the degeneracy between effects arising from the interstellar medium, the presence of binary companions, and intrinsic variations in the flux density and spectrum of the target MSP. The observed temporal changes of the in-band spectra were classified into three categories based on the nature of the best-fit power law: spectra with single positive spectral indices, with broken power-law spectral indices, and with single negative spectral indices were found. These categories are illustrated in the adjacent figure, with the bottom, middle, and top panels representing the three types. Indications of a low-frequency turnover (change of spectral index from positive to negative values) and temporal variations of the turnover frequency were noted for all the MSPs. Such temporal changes in spectral behavior have implications for other research areas on pulsars like wideband timing studies, predicting the population of existing pulsars, providing realistic estimates of the discovery potential of pulsar surveys, and constraining the emission mechanism of MSPs. This paper presents the first systematic investigation probing temporal changes in MSP spectra, as well as in the turnover frequency. Future explorations with the aim of modeling the MSP spectra can provide vital insights into the intrinsic emission properties of MSPs and the properties of the interstellar medium.
The HI mass function of star-forming galaxies at z~1
Neutral atomic hydrogen (HI) is the primary fuel for star formation, and thus a key baryonic constituent of galaxies. Understanding the evolution of the HI content of galaxies with cosmological time is thus critical for an understanding of galaxy evolution. A basic descriptor of the HI content of galaxies at any epoch is the "HI mass function" (HIMF), the number density of galaxies of a given HI mass as a function of the HI mass. Unfortunately, the weakness of the HI 21 cm line, the only tracer of the atomic hydrogen content of galaxies, has meant that little is known about the HIMF at cosmological distances. Chowdhury et al. used a recently-introduced approach, based on the stacking of 21cm emission signals from a large number of galaxies at z~1 to measure the average HI mass of the population, to obtain the first estimate of the HIMF of star-forming galaxies at a redshift of 1, approximately 8 billion years ago. These authors obtained the HIMF at z~1 by combining (i) their measurement of the average HI mass of star-forming galaxies at z~1 as a function of the blue-band luminosity, and (ii) a literature estimate of the number density of galaxies at the same epoch, also as a function of the blue-band luminosity. The dependence of the average HI mass of galaxies on the blue-band luminosity was obtained by stacking the 21cm signals from galaxies in different bins of blue-band luminosity, to measure the average HI mass in each luminosity bin. The adjacent figure shows the authors' measurement of the HIMF of star-forming galaxies at z~1 (blue line) and the HIMF in the local Universe (black dashed line); the shaded blue region shows the uncertainty in the estimate of the HIMF at z~1. It is clear from the figure that the number density of galaxies with HI masses greater than 10 billion solar masses is far greater at z~1 than in the local Universe. Indeed, Chowdhury et al. find that such massive galaxies were roughly 4-5 more numerous in the early Universe, 8 billion years ago, than in the Universe today. This paper thus provides the first statistically significant evidence for evolution in the HIMF of galaxies from the epoch of cosmic noon.
The GMRT High-resolution Southern Sky Survey for Pulsars and Transients. VII. Timing of the Spider Millisecond Pulsar PSR J1242–4712
Millisecond Pulsar (MSP) binaries in the Galactic field serve as valuable indicators of binary evolution. After accretion, the intense pulsar wind can wear away the companion star resulting in the creation of MSP binaries with very low-mass companions. These MSPs with mostly hydrogen-rich, nondegenerate companions in compact binary orbits (orbital periods < 1 days) are classified as "spider" MSPs. In these compact systems, the highly energetic wind from the pulsar ablates the companion, leaving ionized material in the orbit which causes an eclipse of the pulsar’s radio emission. Such eclipsing MSP systems can aid in the understanding of properties of the low-mass companions in tight binary orbits, the plasma properties of the eclipse material, mass flow from the companion driven by a relativistic pulsar wind, and orbital properties in a strong gravitational potential. Ghosh et al. 2024 present the timing solution for such a 5.31 ms spider millisecond pulsar (MSP) J1242-4712, discovered with the uGMRT. Using the coherently dedispersed observations from uGMRT bands 3 and 4, they achieved an rms timing residual of 2.4 micro-seconds (see figure). They found that PSR J1242-4712 orbits a companion of minimum mass 0.08 solar masses, with an orbital period of 7.7 hr, and occupies a relatively unexplored region in the orbital period versus companion mass space for the spider MSP population. They also find that PSR J1242−4712 eclipses for a very short duration near superior conjunction of the pulsar (orbital phase ∼ 0.23-0.25) below 360 MHz and reported mini-eclipses at other orbital phases. From the observed eclipses and significant orbital period variability in the timing solution, the authors concluded that PSR J1242-4712 may be a helium star−white dwarf binary, but has a semi- or non-degenerate companion, indicating that this is a "spider" MSP. However, the optical counterpart for this system could not be identified, which is observed for the majority of other redback systems. This optical nondetection could be attributed to reddening due to distance. Positioned within an ambiguous region between the conventional black widow and redback characteristics, this system emerges as a noteworthy and unusual redback variant, with properties common to both black widows and redbacks. The findings of this study suggest a category of millisecond pulsars that share properties bridging these two subclasses of spider binary systems.
Shock-driven synchrotron emission from the 2021 outburst of recurrent nova - RS Ophiuchi
Novae are spectacular astrophysical events that happen in binary systems comprising a white dwarf (WD) and a non-degenerate stellar companion. The WD accretes matter from the companion star and forms a layer at its surface. Once the accreted mass reaches a critical value, the accretion layer undergoes unstable nuclear reactions releasing enormous amounts of energy that leads to the eruption of the accreted envelope. These luminous eruptions are primarily detected as Galactic optical transients termed as novae. Recurrent novae belong to a sub-class of novae with more than one recorded outburst. Low-frequency radio emission from novae is understood to be shock-driven synchrotron radiation that arises due to the interaction between the fast-moving nova ejecta and the stellar wind of the companion star. Studying this radio emission is extremely interesting as it carries information about the shock from the outburst and the density of the circumbinary medium (CBM). However, there are only 3 recurrent novae with detailed low-frequency observations. Nayana et al. (2024) carried out extensive radio monitoring of the 2021 outburst of the Galactic recurrent nova RS Ophiuchi with the GMRT at frequencies of 150 MHz to 1.4 GHz, from 27 to 287 days after the outburst. The radio light curves (see the figure, which which shows the light curves at 1.36 GHz, 690 MHz, 440 MHz, and 150 MHz; reproduced from Nayana et al. (2024, MNRAS, 528, 5528) are best represented by a two-component synchrotron emission model where the emission at early times is suppressed by free-free absorption from the clumpy ionized CBM. The authors interpret the two-component scenario to be a natural consequence of the bipolar ejecta geometry as revealed by the high-resolution radio imaging of Munari (2022). They compare the synchrotron emission from the previous outbursts of RS Ophiuchi, in 1985 and 2006, with that of 2021 and find that the number density of particles in synchrotron-emitting plasma is higher in the 2021 outburst. They obtain a mass-loss rate of the companion star that is consistent with the mass-loss rates of Galactic red-giant branch stars.
Decade-long Timing of Four GMRT Discovered Millisecond Pulsars
Various cosmological models predict the presence of an isotropic stochastic gravitational wave (GW) background that was created in the early phase of the universe (e.g., Carr 1980). It has
been proposed that a set of well-timed MSPs (referred to as a pulsar timing array, or PTA)
provides an excellent opportunity to identify the influence of such GW background on the time of
arrivals (ToAs) of signals from MSPs. The number of well-timed MSPs included in the PTAs is
the most important factor in accelerating the detection of the GW background. The discovery and timing follow-up of millisecond pulsars (MSPs) are necessary not just for
their usefulness in the PTAs but also for investigating their own intriguing properties. Sharma et
al. (2024) provided the findings of the decade-long timing of four MSPs discovered by the Giant
Meterwave Radio Telescope (GMRT), including their timing precision, model parameters
including newly detected parameters like proper motions. The authors compared the timing
results for these MSPs before and after the GMRT upgrade in 2017 and characterized the
improvement in timing precision due to the bandwidth upgrade. Sharma et al. (2024) discussed
the suitability of these four GMRT MSPs as well as the usefulness of the decade-long timing
data for PTA experiments. The figure compares the timing precision obtained for the four
GMRT-discovered MSPs to that for the 65 MSPs reported in the International PTA's second data
release (Perera et al. 2019). In addition, it presents a comparison between the timing precision
of the four GMRT MSPs and the 14 PTA MSPs reported in the Indian PTA's first data release
(Tarafdar et al. 2022). It illustrates that these data sets may aid in the global effort to improve the signal-to-noise ratios of recently detected signatures of gravitational waves in cross-
correlation statistics of residuals of MSPs.
First Systematic Study Reporting the Changes in Eclipse Cutoff Frequency for Pulsar J1544+4937
Black widow (BW) millisecond pulsars (MSPs) are compact binaries in which the energetic wind from the pulsar ablates material off the companion. The ablated material of the companion is assumed to cause eclipses in these systems, where approximately 10% of the binary orbit is obscured. The observed eclipses are frequency-dependent, with the pulsed signal disappearing below a certain frequency, generally denoted as the eclipse cut-off frequency. Kumari et al. (2024) conducted the first systematic monitoring of the temporal changes of the eclipse cut-off frequency in the Fermi BW MSP J1544+4937, which was originally discovered by the GMRT (Bhattacharyya et al. 2013), with a spin period of 2.16 ms. Kumari et al. find drastic changes in the eclipse cut-off frequency of PSR J1544+4937: such strong variations in the cut-off frequency have not been reported for this or any other spider MSP. The authors found significant changes in the eclipse cut-off frequency on timescales of a few days, as shown in the figure, with a maximum change of more than 315 MHz between observations separated by 22 days. In addition, Kumari et al. (2024) observed a change of about 47 MHz in the eclipse cut-off frequency between adjacent orbits, i.e. on timescales of about 2.9 hours. The authors inferred that such changes in the eclipse cut-off frequency are likely to arise from a dynamically evolving eclipse environment, where, along with changes in the electron density, the magnetic field could also be varying. They also reported a significant correlation between the eclipse cut-off frequency and the mass loss rate of the companion. This study provides the first direct evidence of the mass loss rate affecting the frequency-dependent eclipsing in a spider MSP.
The Gas Accretion Rate of Galaxies over z~0-1.3
A galaxy’s evolution is driven by processes that regulate its key baryonic constituents, the neutral atomic gas (HI), the molecular gas (H2), and the stars. These processes can be quantified by three key rates: (i) the net rate of accretion of HI from the circumgalactic medium (CGM) that surrounds the disk of the galaxy, (ii) the formation rate of H2 from HI, and (iii) the star-formation rate (SFR). While the evolution of the SFR density of the Universe with cosmological time has been known for over two decades now, the difficulty of measuring the HI content in distant galaxies has meant that there is so far no estimate of the gas accretion rate or its evolution at z~1. Chowdhury et al. used their recent measurement of the HI content of galaxies at z~1 (8 Gyr ago) from the GMRT- CATz1 survey to estimate the average rates of accretion of HI onto galaxies at two key epochs in galaxy evolution: (i) z ~ 1.3–1.0 (9 to 8 Gyr ago), toward the end of the epoch of peak star formation activity in the Universe, and (ii) z ~ 1–0 (8 Gyr to today), when the star formation activity of the Universe declines by an order of magnitude. The figure shows, for galaxies at the earlier epoch (z~1.3–1.0), as a function of their stellar masses, the time-averaged net gas accretion rate (in green), the H2 formation rate (in orange), and the average star-formation rate (in blue). The figure demonstrates that, for galaxies at the early epoch, between 8 to 9 Gyr ago, the average gas accretion rate is far lower than the average SFR, but the H2 formation rate is comparable to the average SFR. Conversely, the authors find that, at later times (8 Gyr ago to today, not shown in the figure), both the accretion rate and the H2 formation rate are significantly lower than the average SFR. Chowdhury et al. also show that massive galaxies had already acquired most of their present-day baryonic mass 9 Gyr ago. Overall, the results show that the rapid conversion of the existing atomic gas reservoir to molecular gas was sufficient to maintain a high average SFR in galaxies 8-9 Gyr ago, despite the low net gas accretion rate. However, at later times, the combination of the lower net gas accretion rate and the lower H2 formation rate leads to a decline in the fuel available for star formation and results in the observed decrease in the SFR density of the Universe over the last 8 Gyr.
Single pulse polarization study of pulsars B0950+08 and B1642−03: micropulse properties and mixing of orthogonal modes
The pulsed radio emission from pulsars and their rotational properties (e.g., period, slow-down rate, etc) are the primary observables to understand the pulsar radio emission. The radio signal from pulsars is known to be significantly polarized and this polarization varies from pulse to pulse, but a stable polarization profile can be obtained after folding a few hundred pulses. The polarization properties of single pulses from pulsars reveal various interesting properties such as depolarization and orthogonal mode jumps, potentially carrying major clues about the physical processes responsible for pulsar radio emission. Similarly, fine structures in the single pulses, also known as microstructures, are thought to be fundamental units of pulsar radio emission.
To better understand the single pulse properties of pulsars and the origin of microstructures, Singh et al. performed a high-time-resolution polarization study of two bright pulsars, B0950+08 and B1642-03, with the GMRT. They find that pulsar B0950+08 occasionally shows microstructures without significant underlying subpulse emission. These micropulses were labeled as `intrinsic' micropulses and were utilized to study the true nature of micropulse emission. These `intrinsic' micropulses show common trends in their polarization properties, including high linear polarization (~80%), the same sign of circular polarization, and position angle strictly following the position angle track of the folded profile. Using the circular polarization of these `intrinsic' micropulses, the authors argue against the vacuum curvature radiation by a point charge as the origin of micropulse emission. The paper also reports the micropulse width statistics from pulsars B1642-03 and B0950+08. The authors notice many cases of position angle mode changes caused by the presence of overlap between two subpulses or subpulse and micropulses (the figure shows the cases of subpulse and micropulse overlap from pulsar B1642-03). The authors propose simple superposition models of the two possible orthogonal modes to explain these position angle transitions.
The Gas Accretion Rate of Star-forming Galaxies over the last 4 Gyr
Star-forming galaxies are believed to replenish their atomic gas reservoir, which is consumed in
star-formation, through accretion of gas from the circumgalactic medium (CGM). However, there
are few observational constraints today on the gas accretion rate in external galaxies. Bera et al. used the recent upgraded GMRT measurement of the scaling relation between the atomic hydrogen (HI) mass and the stellar mass in star-forming galaxies at z~0.35, with the relations between the star-formation rate and stellar mass, and between the molecular gas mass and stellar mass, to determine the evolution of the neutral gas reservoir and the average net gas accretion rate onto the disks of star-forming galaxies over the past 4 Gyr. They found that for galaxies with present day stellar masses exceeding a billion solar mass, both stellar mass and HI mass in the disk have increased, while the molecular gas mass has decreased, since z~0.35. The average gas accretion rate onto the disk over the past 4 Gyr is similar to the average star-formation rate over this period, implying that star-forming galaxies have maintained a stable atomic gas reservoir, despite the consumption of gas in star-formation. The figure shows the estimates of the average star-formation rate (red line), the average net gas accretion rate (black line) and the average net molecular gas formation rate (blue line) of star-forming galaxies over the past 4 Gyr against their present day stellar mass. Bera et al. also estimated an average net gas accretion rate (over the past 4 Gyr) of about 6 solar masses per year for galaxies with the stellar mass of the Milky Way. They concluded that at low redshifts, z<~0.4, the reason for the decline in the cosmic star-formation rate density is likely to be the inefficiency in the conversion of atomic gas to molecular gas, rather than insufficient gas accretion from the CGM.
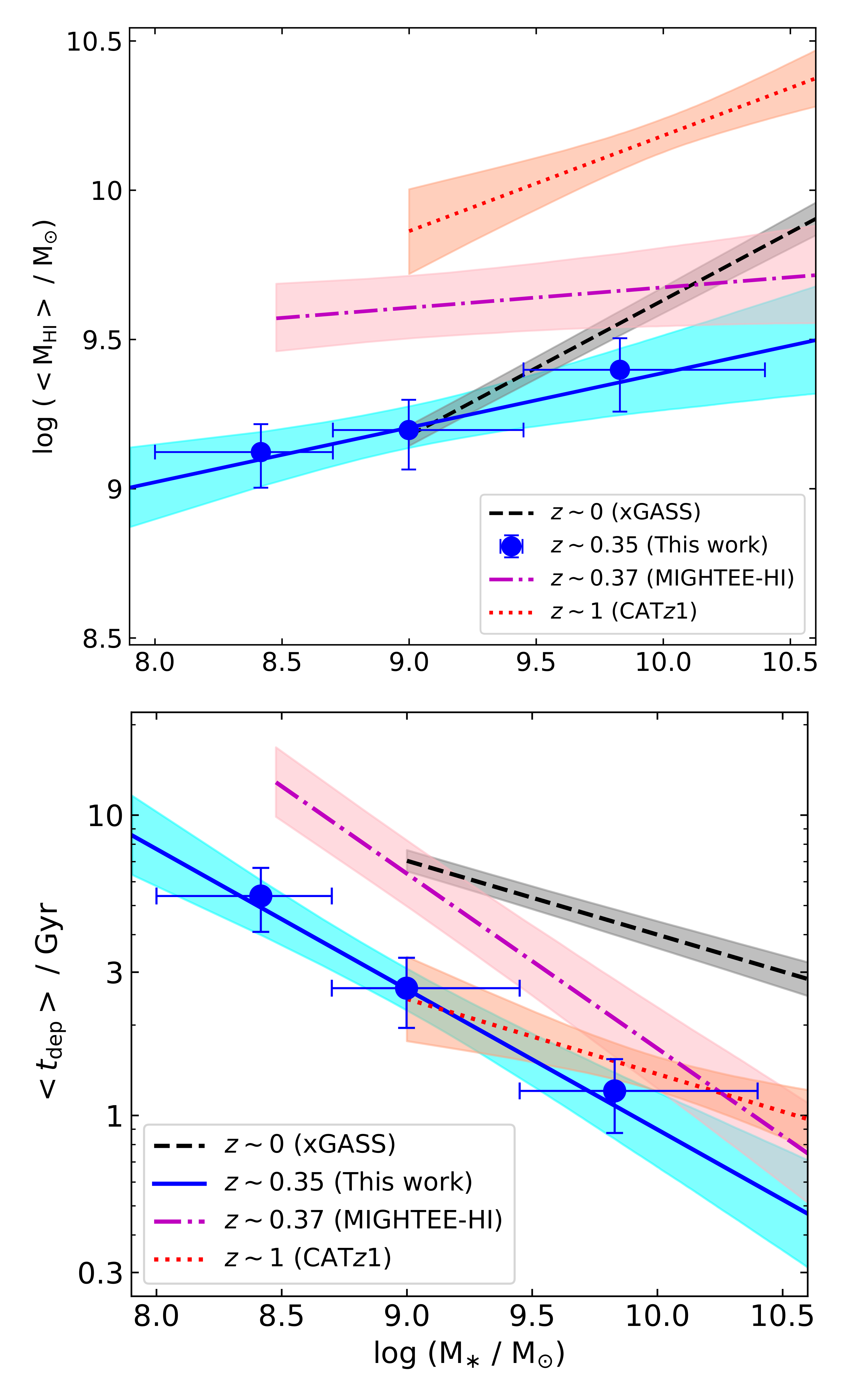
Atomic hydrogen scaling relations at z~0.35
The atomic hydrogen (HI) properties of star-forming galaxies in the local Universe are known to
correlate with other galaxy properties via the “HI scaling relations”. The redshift evolution of these
relations serves as an important constraint on models of galaxy evolution. However, until recently,
there were no estimates of the HI scaling relations at earlier epochs. Bera et al. used data from a deep upgraded GMRT HI 21 cm survey of the Extended Groth Strip, and the technique of spectral line stacking, to measure the scaling relation between the HI mass and the stellar mass for star-forming galaxies at redshift z ≈ 0.35. Using this measurement, along with the main-sequence relation between the stellar mass and star-formation rate of galaxies, they inferred the HI depletion timescale of star-forming galaxies as a function of their stellar mass, which is shown in the lower panel of the figure. They found that massive star-forming galaxies at z ≈ 0.35 are HI-poor compared to local star-forming galaxies of a similar stellar mass. However, their characteristic HI depletion time is shorter by a factor of ≈ 5 than that of their local analogues, indicating a higher star-formation efficiency at intermediate redshifts. The short characteristic HI depletion timescales, ≲ 3 Gyr, of massive star-forming galaxies at z ≈ 0.35 indicate that they must have acquired a significant amount of neutral gas through accretion from the circumgalactic medium, over the past 4 Gyr, to avoid quenching of their star-formation activity. In the attached figure, the upper panel shows the scaling relation between the HI mass and the stellar mass, while the lower panel shows the scaling relation between the HI depletion timescale and the stellar mass. The blue circles in both panels show the measurements of Bera et al., while the solid blue lines and blue shaded regions show their estimates of the scaling relations. The other three curves in each panel show the corresponding scaling relations (1) in the local Universe (black curve and grey shaded region), from the xGASS survey, (2) at z~0.37, from the MIGHTEE-HI survey (magenta dash-dotted curve and pink shaded region), and (3) at z~1.0 from the CATz1 survey (red dotted curve and orange shaded region).
First evidences for the Gravitational Wave Background using the InPTA and the EPTA combined data
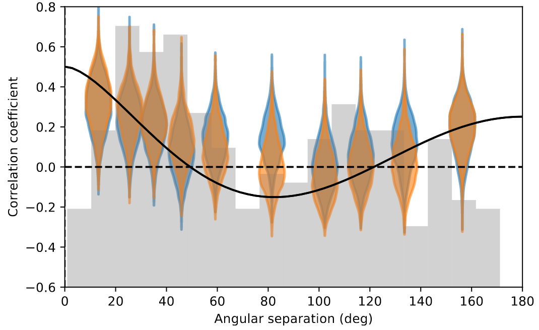
Continuous gravitational wave emissions are predicted in colliding galaxies from supermassive black hole binaries (SMBHB) that revolve around each other for millions of years before the ultimate merger. Superposition of continuous gravitational wave emissions from a large number of SMBHBs is expected to create a persistent stochastic gravitational wave background with wavelengths of the order of light years (in the nanohertz frequency range). Detection of such waves would require detectors with light-year arm lengths, and hence cannot be achieved by ground-based or even the upcoming advanced space-based gravitational wave detectors like LISA. However, nature has endowed us with ultra-precise galactic clocks named 'millisecond pulsars' placed light years apart. Fine delay in the super-stable arrival time of radio pulses from these 'clocks' has the potential to detect nanohertz gravitational waves causing the delay. In a recent series of papers published jointly by the Indian Pulsar Timing Array (InPTA) and the European Pulsar Timing Array (EPTA) collaborations, the first direct evidence of such a cosmic gravitational wave background is unraveled. InPTA data acquired using the upgraded Giant Metrewave Radio Telescope (uGMRT) plays a critical role in obtaining these results. In one of the papers (Paper-I), the low-frequency uGMRT data of very high quality was combined with mid and high-frequency data from five different radio telescopes of the EPTA leading to precise measurements of tiny stochastic noise caused by the ISM. Such noise in the intervening space masks the effects of nanohertz gravitational waves and needs to be carefully subtracted for the imprints of a gravitational wave background to emerge. This feat was achieved to a significant level of confidence, and early evidence of a gravitational wave background signal was reported in another paper (Paper-II) in the series.
The accompanying figure shows the posterior of the correlation coefficients averaged at ten bins of angular separations with 30 pulsar pairs each (orange: InPTA+EPTA, blue:EPTA), along with the Hellings and Downs (HD) curve (black line) based on theoretical expectation of a GWB signal.
[Paper-I: https://doi.org/10.1051/0004-6361/202346842 ; Paper-II: https://doi.org/10.1051/0004-6361/202346844]
Noise analysis of the Indian Pulsar Timing Array data release I
Pulsar timing array (PTA) experiments aim to detect ultra-low frequency (∼ 1-100 nHz) gravitational waves (GWs) by monitoring an ensemble of MSPs distributed across the galaxy. GW signals in the PTA frequency range are typically expected to originate from orbiting supermassive black hole binaries (SMBHBs) in the inspiral phase, both as a stochastic GW background (GWB) formed by the incoherent addition of GWs from a large number of SMBHBs, and as strong individual sources standing out above this background. The intrinsic wander of the rotation rate of the constituent pulsars, the variations in dispersion measure (DM) and scatter-broadening caused by the interstellar medium, as well as the instrumental noise of radio telescopes are often covariant with the slowly varying GW signature in the data and act as sources of chromatic and achromatic noise. The detection and characterization of GWs are strongly affected by the faithfulness of noise models and can be highly dependent on custom noise modelling for each pulsar. This work presents the results of single-pulsar noise analysis for each of the 14 pulsars in the Indian Pulsar Timing Array (InPTA) first data release (DR1), which was made possible using the wideband and multi-frequency observations with the upgraded GMRT. This work considers white noise, achromatic red noise, DM variations, and scattering variations in the analysis, and applies Bayesian model selection to obtain the preferred noise models among these for each pulsar. Properties vary dramatically among pulsars. For example, For PSR J1600−3053, no evidence of DM and scattering variations is found, while for PSR J1909−3744, no significant scattering variations are found. A strong chromatic noise with chromatic index ∼ 2.9 is seen for PSR J1939+2134, indicating the possibility of a scattering index that doesn’t agree with that expected for a Kolmogorov scattering medium consistent with similar results for millisecond pulsars in past studies. Despite the relatively short time baseline, the noise models broadly agree with the other PTAs and provide, at the same time, well-constrained DM and scattering variations. The accompanying image shows the posterior distributions for pulsar J1939+2134, with 68%,90%,99% credible intervals for achromatic red noise, DM and Scattering variations.
The Indian Pulsar Timing Array: First Data Release
The Indian Pulsar Timing Array (InPTA) announced its first official Data Release or the 'InPTA DR1', published in October, 2022. The InPTA is an Indo-Japanese collaboration of about forty radio-astronomers working together with the International Pulsar Timing Array (IPTA) towards the detection of a low-frequency gravitational wave background. The InPTA data release stems from three and a half years of observation using the upgraded Giant Metrewave Radio Telescope (uGMRT) operated by the NCRA-TIFR. The uGMRT is capable of conducting simultaneous observations in multiple radio-frequency bands from the same source. The 30 dishes of the uGMRT are sub-divided into groups or 'sub-arrays', each with receivers recording radio signals arriving in different frequency bands at the same time. This feature grants InPTA the unique strength to measure the density of electrons in the interstellar medium (ISM) along our line of sight with some of the highest precisions obtained so far. Fluctuations in the ISM are known to act as notorious sources of noise that mimic the effects of low-frequency background gravitational waves in the pulsar signal arrival times. Hence, precise estimation of variations in the density of the ISM is crucial for identifying and filtering this noise. Such effects, being most prominent in low radio-frequencies, can most ideally be investigated by the Indian PTA using the distinctive low-frequency coverage of the uGMRT. Thus, the InPTA DR1 is a critical addition to the combined pool of data from the global PTA consortiums for a unified search for the elusive stochastic gravitational wave background. The accompanying figure shows the dispersion-measure time-series of 14 pulsars included in InPTA DR1.
The GMRT High Resolution Southern Sky Survey for Pulsars and Transients. VI. Discovery of Nulling, Localization, and Timing of PSR J1244–4708
Many pulsars in the known population exhibit nulling, which is characterized by a sudden cessation and subsequent restoration of radio emission. Singh et al. present the localization, timing, and emission properties of a pulsar discovered by the GMRT High Resolution Southern Sky survey: J1244-4708. The authors find that the pulsar shows clear nulling, with a nulling fraction close to 60%. The nulling is found to be quasiperiodic, with two timescales. The authors demonstrate the broadband nature of the nulling in this pulsar via simultaneous GMRT observations in Band-3 (300-500 MHz) and Band-4 (550–750 MHz) (see the adjacent figure). The fact that this pulsar shows quasiperiodicity in nulling and the nulling is seen simultaneously in two widely separated frequency bands, favors the cessation of coherent radio emission as the origin of nulling in this pulsar. The authors also present a comparison of the efficiency of various search approaches such as single pulse search, fast folding algorithm (FFA)-based search, and fast Fourier transform (FFT)-based search, to search for nulling pulsars. They conclude that the FFA search is advantageous for detecting extreme nulling pulsars (nulling fraction > 80%); this is also confirmed with multiple epochs of observations of two nulling pulsars using the GMRT.
The GMRT High-Resolution Southern Sky Survey for pulsars and transients – V: Localisation of two-millisecond pulsars
The timing follow-up of newly discovered millisecond pulsars (MSPs) is usually hindered by the large positional uncertainty (a few tens of arc-minutes) associated with the discovery. The ON-OFF gated imaging approach, which subtracts a pulsar’s OFF pulse visibilities from its ON pulse visibilities, can be used to accurately localize the object. This approach efficiently removes the background sky in the image domain, leaving only the pulsar in the field. The other technique for pulsar localization is by forming multiple phased array (PA) beams on point sources taken from the continuum image of the field containing a pulsar, followed by a periodicity search to detect the events with expected increase in the signal-to-noise ratio. The two techniques were previously implemented for the 16 MHz legacy GMRT baseband data. Sharma et al. (2023) report a two-fold increase in the bandwidth of the coherently dedispersed gating correlator (i.e., 16 MHz to 33 MHz). This new advancement with a factor of two increase in observing bandwidth provides improved sensitivity in the image domain, enabling precise localization of fainter MSPs. The authors demonstrate precise localisation of two MSPs discovered in the GMRT High Resolution Southern Sky (GHRSS) survey using a 33 MHz offline gating correlator. Given the precise location, Sharma et al. also reported results from follow-up studies of these two MSPs with sensitive PA beams of the upgraded GMRT from 300 to 1460 MHz. The figure shows the PA beam (pulse phase as a function of frequency and phase bins) of the newly localized MSPs in uGMRT Band-3 observations. More sensitive observations in the PA mode for these two MSPs produce precise (sub-microsecond) times of arrivals, with very low uncertainties in the dispersion measure. Finally, the authors discuss the use of these MSPs for pulsar timing array (PTA) experiments aiming to detect low-frequency gravitational wave signals. The achieved timing and DM precisions for these two MSPs are well within the ranges of the corresponding values for the 50 MSPs that are regularly observed with the North American Nanohertz Observatory for Gravitational Waves (NANOGrav), one of the leading PTA experiments.
The GMRT High Resolution Southern Sky Survey for Pulsars and Transients. IV. Discovery of Four New Pulsars with an FFA Search
Fast Folding Algorithm (FFA)-based searches are known to be more efficient in searches for isolated long-period and low duty-cycle pulsars. The reprocessing of the GMRT High Resolution Southern Sky (GHRSS) survey data with a newly implemented FFA search pipeline resulted in the discovery of six new pulsars. Singh et al. (2023) reported that three of these pulsars have very low duty cycles, within the bottom 1% of the pulsar duty cycle distribution. The figure shows the six new pulsars along with 1181 pulsars from the known population on a plot of duty cycle versus pulsar rotation period. This finding highlights the efficiency of FFA-based searches to discover low duty cycle pulsars. The new discoveries also include an extreme nulling pulsar with a nulling fraction of 90%. There are only a few other pulsars in the currently known population that show such extreme nulling.
Considering the discoveries of many long-period pulsars in recent years, mostly in single-pulse searches, the authors anticipate that a fainter population of such long-period pulsars is still waiting to be discovered. A periodicity search will be needed to recover this putative faint long-period pulsar population. FFA-based searches with their superior sensitivity are best suited for searching for such pulsars with long periods and low duty cycles. Singh et al. (2023) also recommend a significant increase in the integration time per pointing in major pulsar surveys to recover the fainter population of long-period pulsars that are not detectable in single-pulse searches.
Decade-long Timing Study of the Black Widow Millisecond Pulsar J1544+4937
Pulsar timing is the regular monitoring of the rotation of a neutron star by measuring the time of arrival of its pulses. Timing studies of a special class of millisecond pulsars (MSPs) called black widow (BW) MSPs, with an orbital period of less than 1 day, are important because, in these systems, the pulsar and the companion stars are in very compact binary orbits and the highly energetic wind from the pulsar ablates the companion. Complete evaporation of the companion is assumed to be one way to form isolated MSPs. Until now, no BW MSP has been found where it is possible to ablate the companion within the Hubble timescale and the quest to find such pulsars is still on. Long-term timing studies of these systems also allow one to explore the possibility of the inclusion of such systems in pulsar timing arrays. The decade-long timing of PSR J1544+4937 reported here by Kumari et al. (2022) has aided in the studies of proper motion, dispersion measure (DM), and orbital period variation. It is the longest-duration timing study of any galactic field MSP with the Giant Metrewave Radio Telescope (GMRT) and a timing residual of 5.5 µs is achieved for this pulsar using the multi-frequency observations with the GMRT and the Green Bank Telescope (GBT). The authors have obtained a significant detection of the proper motion of 10.14 mas/yr for this pulsar. Studies of proper motion done by them for a sample of BW MSPs and isolated MSPs indicate that BW MSPs may not be the progenitors of the isolated MSPs. The authors report long-term temporal variation of the DM of the order of 0.001 pc per cm^3 along the line of sight to the pulsar. Such variations could arise due to the proper motion of the pulsar or the dynamical evolution of the interstellar medium. The authors also observed frequency-dependent variation in the DM of the order of 0.001 pc per cm^3, using GMRT Band-3 and Band-4 observations. Based on this, they conclude that spatial electron density variations are a possible cause of the frequency-dependent DM values. The authors also used this study to observe long-term orbital period variations in PSR J1544+4937 for the first time. They investigated possible causes and propose that changes in the gravitational quadrupole moment of the pulsar companion could be responsible for the observed temporal changes in the orbital period. The ephemeris from their timing study also provide an improved detection significance in gamma-rays, enabling high-energy studies of this system. The figure shows the timing residual plot obtained from a decade of timing of PSR J1544+4937 using the GMRT and the GBT, with the different colors corresponding to data from different observing frequencies.
The HI mass function of star-forming galaxies at z~0.35
The neutral atomic hydrogen (HI) mass function describes the distribution of the HI content of galaxies at any epoch; its evolution provides an important probe of models of galaxy formation and evolution. Unfortunately, the weakness of the HI 21cm line has meant that it has hitherto not been possible to determine the HI mass function of galaxies at cosmological distances. While measuring the HI masses of a large number of galaxies at intermediate redshifts remains challenging today, it is possible to stack the HI 21cm spectra of individual galaxies and measure the average HI mass of the population. Further, stacking the HI 21cm spectra of galaxies as a function of their optical luminosities can be used to obtain the dependence of the average HI mass on the galaxy luminosity. This can then be combined with the optical luminosity function to infer the HI mass function. This interesting approach was used by Bera et al. to obtain the first estimate of the HI mass function at intermediate redshifts: they used Giant Metrewave Radio Telescope HI 21cm spectroscopy of blue star-forming galaxies in the Extended Groth Strip to determine the scaling relation between the average HI mass (M_HI) and the absolute B-band magnitude (M_B) of such galaxies at z~0.35, by stacking the HI 21cm emission signals of galaxy subsamples in different M_B ranges. This M_HI-M_B scaling relation at z~0.35 is shown in blue in the top panel of the figure, with the corresponding relation in the local Universe shown as the dashed red line. They then combined this M_HI-M_B scaling relation with the known B-band luminosity function of star-forming galaxies at these redshifts to determine the HI mass function at z~0.35. They also demonstrated that the use of the correct scatter in the M_HI-M_B relation is critical for an accurate estimate of the mass function; their estimate of the mass function at z~0.35 assumes that the scatter in the relation at this redshift is the same as that in the local Universe. Bera et al. found that the HI mass function has evolved significantly from z~0.35 to today, i.e. over the last four billion years, especially at the high-mass end (this can be seen clearly in the bottom left panel of the figure). High-mass galaxies, with HI masses larger than roughly 10 billion solar masses, are a factor of ~3.4 less prevalent at z~0.35 than at z~0 (as can be seen in the bottom right panel of the figure). Conversely, there are more low-mass galaxies, with HI masses of roughly a billion solar masses, at z~0.35 than in the local Universe. These results suggest that massive star-forming galaxies have acquired a significant amount of neutral atomic gas through mergers or accretion from the circumgalactic medium over the past four billion years.
Atomic Gas Scaling Relations of Star-forming Galaxies at z~1
Gas and stars are the key baryonic constituents of galaxies with neutral atomic hydrogen gas (HI) being the primary fuel for star formation. In the nearby Universe, the HI properties of galaxies have been found to correlate with their various other galaxy properties through the ``HI scaling relations'', essentially relations between the HI mass of the galaxies and the stellar mass, luminosity, size, etc. The scaling relations quantify the connections between gas and stellar properties of galaxies, and thus contain information about the balances between the complex processes underlying galaxy evolution. The existence and the redshift evolution of such scaling relations provide a critical constraint on models of galaxy evolution. While detailed HI 21cm studies of nearby galaxies have yielded accurate determinations of the HI scaling relations in the local Universe, the weakness of the HI 21cm line has meant that it has not so far been possible to determine these relations at cosmological distances. Chowdhury et al. used the Giant Metrewave Radio Telescope (GMRT) Cold-HI AT z~1 (CATz1) survey, a 510 hr HI 21 cm emission survey of galaxies at z = 0.74-1.45, to report the first measurements of the HI scaling relations in star-forming galaxies at z~1, nine billion years ago. The authors divided their sample of ~11,500 galaxies at z~1 into three subsamples with different stellar mass ranges, to measure the average HI masses of galaxies with different average stellar masses. Chowdhury et al. find that the relation between HI and stellar mass at z~1 has the same slope as in the local Universe, but is a factor of ~3.5 higher in normalization. This implies that the average HI masses of galaxies over a wide range of stellar mass are higher by this factor than those of nearby galaxies with similar stellar masses. The authors also measured the relation between the HI depletion timescale (the timescale on which the HI in the galaxy would be entirely converted to stars, at the current star formation rate) and the stellar mass, finding that this relation lies a factor of 2-4 lower than the corresponding relation in the nearby Universe. Chowdhury et al. also find that the efficiency with which HI is converted to stars is much higher for galaxies at z~1 than for those in the nearby Universe. The figure shows [A] the average HI mass and [B] the average HI depletion timescale of galaxies, as a function of the stellar mass, in the nearby Universe (blue points) and at z~1 (red points).
The Giant Metrewave Radio Telescope Cold-HI AT z ~ 1 Survey
Neutral atomic hydrogen (HI) is the primary fuel for star formation in galaxies. An understanding of galaxy evolution thus critically requires measurements of the atomic gas mass of galaxies over cosmological time. Unfortunately, the weakness of the HI 21 cm line, the only tracer of the HI mass of galaxies, has meant that, until very recently, nothing was known about the HI mass of high-redshift galaxies. Chowdhury et al. had used the upgraded Giant Metrewave Radio Telescope (GMRT) in 2020 to obtain the first measurement of the average HI mass of galaxies at z~1, nine billion years ago. The team has now followed this up with a much larger survey, the GMRT Cold-HI AT z~1 (CATz1) survey, a 510 hr upgraded GMRT survey aimed at characterizing HI in galaxies during and just after the epoch of peak star formation activity in the universe (often referred to as ``the epoch of galaxy assembly''), a key epoch in galaxy evolution. In the current paper, Chowdhury et al. describe the design, data analysis, and basic results of the GMRT-CATz1 survey. They combined (``stacked'') the HI 21 cm emission signals of ~11,500 star-forming galaxies at z=0.74-1.45 to obtain a high (7.1-sigma) significance detection of the average HI 21 cm signal from the sample of galaxies. The detected HI 21 cm signal can be clearly seen in the adjacent figure in both [A] the stacked HI 21 cm image, and [B] the stacked HI 21 cm spectrum. The average HI mass of the galaxies inferred from the detected signal is a factor of 1.4 higher than the average stellar mass of the galaxies, and a factor of ~3.5 higher than the HI mass of galaxies with similar stellar masses in the local Universe. However, Chowdhury et al. find that even such a large HI reservoir will be able to sustain the high star-formation rate of these galaxies for only a short duration, ~1.7 Gyr. Chowdhury et al. thus find that although galaxies at z ~ 1 have a high HI mass, their short HI depletion timescale is likely to cause quenching of their star formation activity in the absence of rapid accretion of gas from the environment around the galaxies. The GMRT-CATz1 survey will allow detailed studies of the HI properties of high-redshift galaxies, providing, for the first time, an understanding of atomic gas in galaxies during and just after the epoch of galaxy assembly. A set of companion papers by Chowdhury et al. has already yielded exciting new insights on these issues.
Wide-band Timing of GMRT-discovered Millisecond Pulsars
Pulsar timing array (PTA) experiments seek to detect the nanoHertz region of the gravitational wave (GW) spectrum, which is thought to be produced by an ensemble of supermassive blackholes. A PTA is composed of an array of millisecond pulsars (MSPs) distributed over the sky that have exceptional rotation stability. The angular correlation between the residuals of the arrival times of pairs of MSPs is used to search for stochastic GW signals. However, the timing data can be heavily contaminated by frequency-dependent effects caused by the interstellar medium or inherent in pulsars (profile evolution). Modeling of frequency-dependent effects is required to mitigate the timing noise to increase sensitivity towards the expected GW background imprints in pulsar timing data. Sharma et al. describe a timing study for a group of eight millisecond pulsars with the upgraded GMRT, aided by the large fractional bandwidth, at observing frequencies ranging from 300 to 1460 MHz. The authors used PulsePortraiture-based wide-band timing analysis, rather than traditional narrow-band analysis with a frequency invariant template profile, to account for the frequency evolution of the profile of pulsar. The wide-band timing method yielded a time of arrival (ToA) precision in Band-3 (300-500 MHz) of order of a micro-sec and a dispersion measure (DM) precision of 10^-4 pc cm^-3 for GMRT-discovered pulsars, and of sub-micro-sec (ToA) and 10^-5 pc cm^-3 (DM) for PTA pulsars. Sharma et al. demonstrate the significance of allocating the entire GMRT array to a single low-frequency band for precise intra-band DM measurements. The effectiveness of profile-modeling at low frequencies is demonstrated by this wide-band timing study over a broad frequency range. This study investigates the possibility of using newly-discovered GMRT pulsars in the PTA experiment and the achievable long-term timing precision for them. The figure shows median ToA (top panel) and DM (bottom panel) uncertainties obtained in the two (narrow-band and wide-band) analyses for eight pulsars. Error bars represent the range of precision obtained for the individual pulsar data sets. Pulsars are arranged on the x-axis in increasing order of their Band-3 DM uncertainty. Green, blue, and black colours are used to represent the values obtained from wide-band analysis in Bands 3, 4, and 5, respectively. Similarly, light-green, sky-blue, and dark-gray colours are used for narrow-band analysis values in Bands 3, 4, and 5, respectively. In general, ToAs are more precise in wide-band analyses than in narrow-band analyses; however, the DM precisions are similar for both the techniques.
Atomic Gas Dominates the Baryonic Mass of Star-forming Galaxies at z ~ 1.3
Ordinary ``baryonic'' matter in galaxies is mostly in the form of stars and neutral atomic and molecular gas. Over the lifetime of a galaxy, neutral atomic gas gets converted to molecular gas which in turn gets converted to stars. A galaxy's baryonic composition is thus one of its fundamental properties, and an important indicator of its evolutionary stage. The distribution of the baryonic mass of galaxies in the early Universe between stars, atomic and molecular gas, has hence long been an open problem in galaxy evolution. Unfortunately, the weakness of the HI 21 cm line, the only direct tracer of the atomic gas mass of galaxies, has meant that, until very recently, the atomic gas masses of high-redshift galaxies were not known. Chowdhury et al. used their recent detection of the average HI 21 cm emission signals from a large sample of star-forming galaxies at z~1.0 and at z~1.3 to find that high-redshift galaxies, at the epoch of peak star-formation activity in the Universe, have a dramatically different baryonic composition from that of nearby galaxies. The adjacent figure shows the fraction of the average baryonic mass of galaxies in atomic gas (red), molecular gas (blue), and stars (yellow) at z~0, z~1.0, and z~1.3; the samples of galaxies at the three epochs have identical stellar mass distributions. The figure shows that the contribution of stars to the total baryonic mass has increased from approximately 16% at z~1.3 to roughly 60% in the nearby Universe. Conversely, the fraction of mass in molecular gas for such galaxies has declined from about 14% at z~1.3 to only 6% in the nearby Universe. Remarkably, Chowdhury et al. find that atomic gas dominates the baryonic mass of galaxies at z~1.3, with roughly 70% of the total baryonic mass in atomic gas, and only around 16% in stars. Overall, the study provides evidence for strong evolution in the baryonic composition of galaxies over the past 9 billion years, with early galaxies, at the peak of star-formation activity in the Universe, being predominantly made up of neutral gas.
A novel greedy approach to harmonic summing using GPUs
A convenient and computationally efficient way of detecting pulsars in a time-domain search is to use the technique of Fourier transform. The Fourier transform distributes the power contained in the pulsar’s signal into the fundamental frequency bin and multiple higher harmonic bins. The incoherent harmonic sum aims to increase the pulsar’s signal-to-noise ratio (SNR) by accounting for power (either fully or partially) from an increasing number of harmonics. However, in such harmonic sum algorithms, there are limitations due to unfavourable memory access patterns (which significantly reduces data utilisation per cache-line) and the number of possible partial sums explored per a single fundamental bin. For example, the Lyne-Ashworth algorithm (described in Lorimer and Kramer 2004) used in the SIGPROC software package, sums only powers-of-two harmonics. The harmonic sum algorithm used in the PRESTO software package (Ransom 2002) also uses a subset of the harmonics. This paper reports a new harmonic sum algorithm based on a greedy approach and implementation of this on NVIDIA GPUs using the CUDA programming language. This algorithm determines which time samples to sum according to the short-term gains rather than finding the optimal sum of harmonics. The Greedy harmonic sum considering all harmonics, not only powers-of-two, achieves higher sensitivity with a performance similar to or higher than the standard harmonic sum algorithms. The figure presents a comparison between the Greedy harmonic sum algorithm and the PRESTO harmonic sum algorithm (which sums only even harmonics), its two modified versions, one that sums elements of all higher harmonics (PRESTOall) and another that performs the harmonic sum for all harmonic orders in addition to summing all higher harmonics (PRESTO+), and a simple harmonic sum which ignores the drift and sums only integer multiples of the fundamental bin. The Greedy algorithm encounters minimum sensitivity loss as a function of pulse frequency similar to PRESTO+. The GMRT High Resolution Southern Sky (GHRSS) survey data analysis with Greedy Harmonic sum reports 10-30% more recovered SNRs than with PRESTO. The compute performance of the new algorithm in terms of the number of fundamental frequency bins processed per second is 10% faster than PRESTO and >50% faster than the updated version of PRESTO (PRESTO+). Thus, the new Greedy harmonic sum algorithm has lower signal loss and better-recovered SNR than the standard algorithm used in PRESTO while achieving similar or better performance in the number of processed fundamental frequency bins per second.
The GMRT High Resolution Southern Sky Survey for Pulsars and Transients. III. Searching for Long-period Pulsars
Standard pulsar radio emission models predict a critical value of period derivative (P_dot) corresponding to the spin period (P) of pulsars below which radio emission ceases. These critical values of period and period derivative trace a curve on the P-P_dot plane called the death-line. No radio pulsar should exist below this line. The discovery of long period pulsar J2144-3933 and its location on the P-P_dot plane has questioned all the existing radio emission models, but there are only a handful of such interesting objects. Over the last decade, the number of millisecond pulsars has increased four-fold, whereas there has been only a marginal increase in the number of long-period pulsars. Along with intrinsic and observational biases, susceptibility of conventional fast Fourier transform (FFT)-based searches to red noise can be the primary reason behind the lack of long period pulsars. Searching for periodic non-accelerated signals in the presence of ideal white noise using the fully phase-coherent fast-folding algorithm (FFA) is theoretically established as a more sensitive search method than the FFT search with incoherent harmonic summing. Some major pulsar surveys (e.g. SUPERB and PALFA) have implemented FFA search to get optimal sensitivity for long period pulsars. This paper reports a detailed comparative study of FFA and FFT search sensitivity under various noise conditions (ideal white noise, real telescope noise, and simulated red noise) and over a range of signal parameters (period, duty-cycle, and profile shape). Singh et al. find that the FFA search with appropriate de-reddening of the time series performs significantly better than the FFT search with spectral whitening for long-period pulsars under real noise conditions. They describe an implementation of an FFA-based search pipeline for the GMRT High Time Resolution Southern Sky (GHRSS) survey. With processing of 1500 square degrees of GHRSS sky, the paper reports the re-detection of 43 known pulsars and the discovery of 2 new pulsars. Panel (a) of the figure shows a comparison of FFA and FFT detection signal-to-noise (S/N) of these pulsars. All these pulsars are better detected in the FFA search and the long-period pulsars have a higher ratio of FFA to FFT detection significance. Five of these pulsars were missed by the FFT search. Panel (b) of the figure shows the time versus phase and folded profile plots for a newly-discovered pulsar J1517-31b, with a period of 1.1 s and at a DM of 61.7 pc-cm^{-3}. This pulsar, with a long period and an unusually narrow duty-cycle, was missed by the FFT search. The authors find that the FFA search can reduce the algorithmic bias against long-period pulsars. Increased observing time per pointing along with the implementation of the FFA search in major pulsar surveys will possibly recover the missing population of long-period pulsars and populate the region close to the death-line in the P-P_dot plane.
Serendipitous Discovery of Three Millisecond Pulsars with the GMRT in Fermi-directed Survey and Follow-up Radio Timing
Only a minor fraction (~15%) of the known pulsars spin with millisecond periodicity. The intrinsic faint nature of millisecond pulsars (MSPs) have hindered the discovery of these objects. This paper reports the discovery of three MSPs: PSRs J1120-3618, J1646-2142, and J1828+0625 with the Giant Metrewave Radio Telescope (GMRT) at a frequency of 322 MHz using a 32 MHz observing bandwidth. These sources were discovered serendipitously while conducting deep observations to search for millisecond radio pulsations in the directions of unidentified Fermi Large Area Telescope (LAT) gamma-ray sources. Phase coherent timing models for these newly discovered MSPs were derived using ~5 yr of observations with the GMRT. These are plotted in the figure, where the red points denote the timing residuals at 322 MHz and blue at 607 MHz. PSR J1120-3618 has a 5.5 ms spin period and is in a binary system with an orbital period of 5.6 days and a minimum companion mass of 0.18 solar masses, PSR J1646-2142 is an isolated object with a spin period of 5.8 ms, and PSR J1828+0625 has a spin period of 3.6 ms and is in a binary system with an orbital period of 77.9 days and minimum companion mass of 0.27 solar masses. The two binaries have very low orbital eccentricities, in agreement with expectations for MSP-helium white dwarf systems. Using the GMRT 607 MHz receivers having a 32 MHz bandwidth, PSR J1646-2142 and PSR J1828+0625 were detected but not PSR J1120-3618. Spectral indices for these MSPs using the GMRT observations are reported in this paper. PSR J1646-2142 has a wide profile, with significant evolution between 322 and 607 MHz, whereas PSR J1120-3618 exhibits a single peaked profile at 322 MHz and PSR J1828+0625 exhibits a single peaked profile at both the observing frequencies. These MSPs do not have gamma-ray counterparts, indicating that these are not associated with the target Fermi LAT pointing. This emphasizes the significance of deep blind searches for MSPs. The serendipity of the discovery of these millisecond pulsars indicates a population of weak MSPs waiting to be discovered with deep enough blind searches.
A Green Pea Starburst arising from a Galaxy-Galaxy merger
Faint star-forming dwarf galaxies have long been believed to be the main contributors of the Lyman-continuum (LyC) photons that ionized the early universe. Green Pea galaxies are low-redshift starburst dwarf galaxies with properties similar to those of the high-redshift galaxies, making them important proxies to understand how ionizing radiation escapes the high-redshift galaxies. Purkayastha et. al. have used the Giant Metrewave Radio Telescope (GMRT) to carry out the first mapping of the spatial distribution of atomic hydrogen (HI) in and around a Green Pea, GP J0213+0056 at z=0.0399. GP J0213+0056 shows both strong HI 21cm emission in single-dish spectroscopy and strong Lyman-alpha emission. This leads to a tension between requiring sufficient neutral hydrogen to fuel the starburst but sufficiently low HI column density to allow the Lyman-alpha emission to escape. The figure shows the GMRT image of the HI 21 cm emission around GP J0213+0056 (blue contours) overlaid on a Subaru HyperSuprem-Cam i-band image. The GMRT images are at resolutions of 16, 12, 9 and 7 arcseconds (panels [A] to [D]). The HI 21cm emission is seen to arise from an extended region around the Green Pea and a companion galaxy (G1), roughly 4.7 kpc from the Green Pea, in a broken ring-like structure. The strongest emission arises from neither the Green Pea nor G1, but from the region around them. The high-resolution images in panel [C] and [D] show that the highest HI coloumn density is seen west of G1, with little emission seen at the location of the Green Pea itself. The HI 21cm images indicate that the starburst in GP J0213+0056 is likely to have been triggered by a major merger with the companion galaxy G1, leading to a disturbed HI spatial and velocity distribution, which in turn allowed Lyman-alpha (and, possibly, Lyman-continuum) emission to leak from the Green Pea. Such mergers, and the resulting holes in the HI distribution, are a natural way to explain the tension between the requirements of cold gas to fuel the starburst and the observed leakage of Lyman-alpha and Lyman-continuum emission in Green Pea galaxies and their high-redshift counterparts.
A polarization perspective on the radio outflow in III Zw 2
The origin of radio emission in radio-quiet and radio-intermediate active galactic nuclei (AGNs) is still a matter of debate. Primary contenders include low-power jets, winds, star-formation and coronal emission. Recent works have demonstrated the use of radio polarization as an efficient tool to distinguish between jets and winds based on the differences in their polarization signatures. Silpa et al. have carried out a polarization study of a radio-intermediate quasar, III Zw 2, with the upgraded Giant Metrewave Radio Telescope (uGMRT) at 685 MHz and the Karl G. Jansky Very Large Array (VLA) at 5 and 34 GHz. Silpa et al. detect a composite jet + 'wind' radio outflow in III Zw 2. This comprises a collimated jet/jet spine with poloidal inferred magnetic fields embedded inside a broader magnetized 'wind' with toroidal inferred magnetic fields. This ‘wind’ component could be a magnetized accretion disc wind or the outer layers of a broadened jet (like a jet sheath) or a combination of both. The current data cannot differentiate between these possibilities. The curved jet terminates in a bow-shock-like radio structure with inferred magnetic fields aligned with the lobe edges. Silpa et al. also detect a kpc-scale lobe emission to the south that is misaligned with the primary lobes in the uGMRT images. The spectral indices and the electron lifetimes in the misaligned lobe are similar to values in the primary lobe, suggesting that the misaligned lobe is not a relic. Silpa et al. propose that changing spectral states of the accretion disc, and the subsequent intermittent/'sputtering' behaviour of the outflow, along with the close interplay between the jet and ‘wind’ could explain the radio-intermediate nature of III Zw 2.
Insufficient Gas Accretion Caused the Decline in Cosmic Star-Formation Activity 8 Billion Years Ago
The cause of the decline in the cosmic star-formation rate (SFR) density of the Universe after
its peak of approximately 8-11 billion years ago (in the redshift range z ~ 1-3) is a key open
issue in galaxy evolution. Addressing this requires us to understand the evolution of the gas
mass of galaxies, the fuel from which the stars form. The primary fuel for star formation is neutral atomic hydrogen (HI). The HI content of galaxies can be inferred from the strength of their HI 21 cm emission; however, this hyperfine transition is very weak and difficult to detect from individual galaxies at cosmological distances. Chowdhury et al. used the Giant Metrewave Radio Telescope (GMRT) Cold HI AT z~1 (CATz1) survey to report a measurement of the dependence of the average HI mass of a large sample of star-forming galaxies at redshifts z=0.74-1.45 on their average stellar mass and redshift, by stacking the HI 21 cm emission
signals of the individual galaxies. They find that galaxies with stellar masses greater than approximately 10 billion solar masses, which dominate the decline in the cosmic SFR density at z<~1, have HI
reservoirs that can sustain their SFRs for only a short period, ~0.9 billion years unless the HI
is replenished by accretion of gas from the circumgalactic medium. Remarkably, they also measure
a steep decline, by a factor of ~3.2, in the average HI mass of star-forming galaxies, over a period of roughly 1 billion years between z~1.3 and z~1.0. Panel~[A] of the figure on the right shows the stacked HI 21 cm emission signal at z~1.3 (orange) and z~1.0 (blue); the average HI 21 cm signal is clearly detected from both subsamples, with the emission signal at z~1.3 being much stronger than that at z~1.0. Panel~[B] of the figure shows the redshift evolution of the average HI mass of star-forming galaxies over the last 9 billion years; the sharp decline in the average HI mass of galaxies from z~1.3 to z~1.0 is again clearly seen. The observed decline in the average HI mass of star-forming galaxies provides direct evidence that the accretion of HI
onto massive star-forming galaxies at z~1 is insufficient to replenish their HI reservoirs on the short timescale required to sustain their SFRs. The results of this study indicate that the decline in the cosmic SFR density at z~1 arises due to the decline in the HI mass of the most massive star-forming galaxies, due to insufficient gas accretion from their surroundings.
A Fast Radio Burst Progenitor Born in a Galaxy Merger
Kaur et al. report the first HI 21 cm mapping study of the neutral atomic hydrogen (HI) in the host galaxy of a fast radio burst (FRB). They used the Giant Metrewave Radio Telescope (GMRT) to carry out a deep observation of a nearby fast radio burst, FRB 20180916B, and find that the FRB host is a gas-rich galaxy but with low star-formation activity. The combination of gas-richness and near-quiescent star-formation indicates that the galaxy is likely to have acquired a significant mass of HI in the recent past. The GMRT images show that the HI spatial distribution is disturbed, with extended HI 21 cm emission detected in a northeastern tail, a counter-tail toward the south, an HI hole between the galaxy center and the FRB location, and a high HI column density measured close to the FRB position. The FRB host galaxy is part of a group with four companions detected in their HI 21 cm emission, the nearest of which is only 22 kpc from the FRB location. The gas richness and disturbed HI distribution indicate that the FRB host has recently undergone a minor merger with a smaller galaxy or a gas cloud, which increased its HI mass, disturbed the HI in the galaxy disk, and compressed the HI near the FRB location to increase its surface density. Kaur et al. propose that this merger caused the burst of star formation in the outskirts of the galaxy that gave rise to the FRB progenitor. The evidence for a minor merger is consistent with scenarios in which the FRB progenitor is a massive star, formed due to the merger event. The two panels of the figure show the GMRT HI 21cm images (in contours) of the FRB galaxy environment, at angular resolutions of (left panel) 3.5 arcseconds and (right panel) 9 arcseconds; the GMRT images are overlaid on an HST image of the galaxy, shown in colour. The high-resolution GMRT image of the left panel, which is sensitive to only the highest HI column densities, shows that the strongest HI 21cm emission arises from (1) the galaxy centre, (2) close to the FRB location, and (3) the gas cloud called G1. The intermediate-resolution GMRT image of the right panel, which is sensitive to lower HI column densities, shows the tail of HI 21cm emission to the north-east, the counter-tail towards the south, and the hole in the HI distribution close to the FRB location (indicated by the magenta star in both panels).
Unraveling the Eclipse Mechanism of a Binary Millisecond Pulsar Using Broadband Radio Spectra
Nature’s best clocks, millisecond pulsars (MSPs), are ultra-dense dead stars that act like celestial lighthouses, with their radio light beams sweeping the Earth as fast as a few hundred times in a second. Being extremely stable rotators, MSPs act as laboratories for the study of matter in extreme conditions. MSPs often have orbital companions. In some MSP systems, the pulsar and the companion star have separations comparable to the Earth-Moon distance and interact strongly with each other in very compact orbits (<10 hrs); these are called spider MSPs. Energetic radiation from the pulsar can ablate material from the companion and blow it away; this diffuse material could eclipse the radio pulses emitted by the pulsar. Interestingly, the eclipse properties depend on the frequency of the radio pulse, with low radio frequencies being eclipsed, while high radio frequencies are not. The exact mechanism by which this occurs has not been established until now. After the first discovery of spider MSPs by Fruchter et al. (1988), only a few such systems have been studied to understand the eclipse mechanism. Most of these studies used narrow-bandwidth observations and could not probe the transition between the optically-thick and optically-thin regimes. Thus, these studies could only probe the eclipse boundary and could not determine the eclipse mechanism distinctively. For the first time, Kansabanik et al. (2021) used wide-bandwidth observations with the upgraded Giant Metrewave Radio Telescope (uGMRT) to observe a spider MSP, J1544+4937, in order to understand the frequency-dependent eclipse mechanism. They modelled the observed spectrum of the pulsar near superior conjunction at frequencies where the eclipse medium is transitioning from the optically-thick to the optically-thin regime. Simultaneous observations covering the frequency ranges 300-500 MHz and 650-850 MHz allowed them to determine the onset frequency of the eclipse as (345 +/- 5) MHz, 20 times more accurate than earlier estimates. Using this accurate eclipse onset frequency and the broadband spectrum during the full eclipse phase (FEP), Kansabanik et al. determined that the eclipse arises due to synchrotron absorption by relativistic electrons in the eclipse medium; they ruled out other possible eclipse mechanisms like scattering, scintillation, free-free absorption, and induced Compton scattering. Spectral modelling also allowed them to determine the line of sight-averaged magnetic field strength of the eclipse medium. They found that the average magnetic field strength of the eclipse medium is roughly 13 G, similar to the magnetic field strength obtained from assuming energy equipartition. The top panel of the figure shows the observed and the modelled spectra, for free-free absorption (brown line) and induced Compton scattering (blue line) as the eclipse mechanisms, respectively. It is clear that these mechanisms cannot reproduce the observed spectrum (green points) during the eclipse phase. The bottom panel shows the modelled spectrum considering synchrotron absorption (magenta line) as the eclipse mechanism; this is seen to be in good agreement with the observed spectrum (green circles).
Ultra-wideband multi-epoch study revealed the exotic nature of the first discovered ‘Main-sequence Radio Pulse emitter’ CU Virginis
Main-sequence Radio Pulse emitters (MRPs) are main-sequence stars that emit coherent radio pulses periodically by the process of electron cyclotron maser emission (ECME). The phenomenon was first discovered from the magnetic late B-type star CU Virginis by Trigilio et al. (2000). Since then, this star has been observed several times at radio bands. While these studies have firmly established that the star always produces two right circularly polarized (RCP) pulses per rotation cycle at frequencies less than 5 GHz, all but one of the observations were carried out at frequencies above 1 GHz. The lone sub-GHz observation was carried out with the GMRT at 610 MHz, but covered only a narrow range of rotational phases. Das and Chandra, for the first time, carried out extensive observation of the star for one full rotation cycle, over the frequency range 400 MHz to 4.0 GHz, using the upgraded GMRT (uGMRT) and the Karl G. Jansky Very Large Array (VLA). Contrary to the notion that the star produces only RCP pulses, Das and Chandra discovered that the star actually produces both left (LCP) and right circularly polarized pulses. In fact, at sub-GHz frequencies, the LCP pulses are much stronger than the RCP pulses. The authors found that the star is much more active at sub-GHz frequencies in terms of the number of pulses that it emits per rotation cycle, as well as the intensity of the pulses. This kind of behavior is entirely inconsistent with current ideas about the ideal MRP behavior. Das and Chandra proposed that such an anomaly could be a signature of very strong plasma density gradients in the stellar magnetosphere, a manifestation of a complex magnetic field, or could arise due to multiple 'engines' (e.g. satellite-induced emission) for production of ECME similar to the case of Jupiter. Apart from these peculiarities, Das and Chandra also witnessed flares from the star at sub-GHz frequencies, a phenomenon totally unexpected from a CU Virginis-like star with an extremely stable global magnetic field; they also observed a giant pulse which was nearly 10 times stronger than the typical pulses observed from this star. Das and Chandra speculate that these could be the signatures of episodic ejection of plasma from the stellar magnetosphere induced by by centrifugal force overpowering the magnetic field tension. If confirmed, the new results will open up a vast potential for this emission to become a magnetospheric probe to yield information regarding dynamical events in the apparently-stable magnetospheres of hot magnetic stars. The figure shows the light curves of the star at different frequencies (red and blue represent RCP and LCP, respectively) along with the stellar longitudinal magnetic field (top panel).
Scintillation of PSR B1508+55 - the view from a 10000-km baseline
Marthi et al. have measured the speed of the scintillation pattern of PSR B1508+55 on a 10000-km baseline between the GMRT and the Algonquin Radio Observatory (ARO) 46-m telescope. The low cross-correlation coefficient of the scintillation pattern measured at the two telescopes points to the presence of atleast two screens along the line of sight to the pulsar. They use the 45-second delay in the arrival of the scintillation pattern between the telescopes to measure the speed and infer that this scintillation arises from a screen different than seen at the GMRT. The scintillation timescale of 135 second, attributed to the primary scintillation arc seen at the GMRT, is three times longer than the scintillation pattern delay measured on the 10000-km baseline, ruling out both fully isotropic as well as one dimensional scattering, but suggestive of highly anisotropic two dimensional scattering. They hypothesize that the screen causing the primary scintillation arc seen at the GMRT is likely partially resolving the scattering on the screen located further beyond, and that the combined scintillation is responsible for the low cross-correlation seen on the GMRT-ARO baseline. Left: The cross secondary spectrum showing the amplitude and phase gradient across differential Doppler frequency. The amplitude of the cross spectrum normalized by the product of the secondary spectra gives the cross-correlation coefficient of 0.22. Right: The measured phase gradient corresponds to a scintillation delay of ~45 seconds.
Scintillation of PSR B1508+55 - the view from a 10000-km baseline
Marthi et al. have measured the speed of the scintillation pattern of PSR B1508+55 on a 10000-km baseline between the GMRT and the Algonquin Radio Observatory (ARO) 46-m telescope. The low cross-correlation coefficient of the scintillation pattern measured at the two telescopes points to the presence of atleast two screens along the line of sight to the pulsar. They use the 45-second delay in the arrival of the scintillation pattern between the telescopes to measure the speed and infer that this scintillation arises from a screen different than seen at the GMRT. The scintillation timescale of 135 second, attributed to the primary scintillation arc seen at the GMRT, is three times longer than the scintillation pattern delay measured on the 10000-km baseline, ruling out both fully isotropic as well as one dimensional scattering, but suggestive of highly anisotropic two dimensional scattering. They hypothesize that the screen causing the primary scintillation arc seen at the GMRT is likely partially resolving the scattering on the screen located further beyond, and that the combined scintillation is responsible for the low cross-correlation seen on the GMRT-ARO baseline. Left: The cross secondary spectrum showing the amplitude and phase gradient across differential Doppler frequency. The amplitude of the cross spectrum normalized by the product of the secondary spectra gives the cross-correlation coefficient of 0.22. Right: The measured phase gradient corresponds to a scintillation delay of ~45 seconds.
Evaluating Low-frequency Pulsar Observations to Monitor Dispersion with the GMRT
Effects like dispersion and scattering are more influential at lower observing frequencies, with the
variation of these quantities over week-month timescales requiring high-cadence multi-frequency
observations for pulsar timing projects. The mitigation of such interstellar effects is crucial to achieve
the necessary precision for detecting the stochastic Gravitational Waves (GWs) background using a large
set of high-timing precision millisecond pulsars (MSPs) distributed across the sky. The primary goal of
the Pulsar Timing Array (PTA) is to detect and characterise the low-frequency gravitational waves through
high-precision timing. Jones et al. used the low-frequency observing capability of the GMRT and evaluated
the potential decrease in dispersion measure (DM) uncertainties when combined with existing pulsar timing
array data from the North American Nanohertz Observatory for Gravitational Waves (NANOGrav). They observed
four PTA MSPs with the GMRT simultaneously at 322 and 607 MHz, and compared the DM measurements with those
obtained through NANOGrav observations with the Green Bank Telescope and Arecibo Observatory at 1400–2300
MHz frequencies. It was shown that incorporation of these low-frequency GMRT data into the NANOGrav data
set provides improved DM measurements. Comparison of single-epoch DMs for GMRT and NANOGrav 11-year
measurements for the four MSPs, PSRs J1640+2224, J1713+0747, J1909−3744, and J2145−0750 showed the
presence of frequency-dependent biases in DM measurements, which could be caused by unmodeled pulse
profile evolution. The paper also described the effect of pulse profile baseline ripple on high
precision timing of MSPs. Being one of the first attempts to utilize the GMRT for International Pulsar
Timing Array (IPTA) work, Jones et al. discussed the challenges of incorporating GMRT data into NANOGrav and IPTA data sets.
GMRT Detection of HI 21 cm Emission from Star-forming Galaxies at z ~ 1.3
Neutral atomic hydrogen (HI) is a key constituent of galaxies and is the primary fuel for star formation. Therefore, an understanding of galaxy evolution requires measurements of the HI content of galaxies at different cosmological epochs, to probe how the typical HI mass of galaxies changes with time. Unfortunately, the main tracer of HI in galaxies, the hyperfine spectral line at a wavelength of 21.1 cm, referred to as the ``HI 21cm'' line, is a very weak spectral line. This makes it very difficult to measure the HI mass of high-redshift galaxies with current radio telescopes, which has severely limited our understanding of critical issues in galaxy evolution. For example, the cosmological star-formation rate density of the Universe is observed to peak in the redshift range z~1-3 (approximately 8-11 billion years ago) and to then decline by a factor of ten to its current value in the local Universe. The cause of the decline is an important open question in galaxy evolution. Chowdhury et al. used approximately 400 hrs of GMRT observations to obtain a detection of the average HI 21cm emission signal from ~2800 star-forming galaxies at z~1.3. Panels [A] and [B] of the figure show the average HI 21cm emission spectrum and the average HI 21cm image, respectively; a detection can be clearly seen in both panels. This is the highest redshift at which the HI 21cm signal has so far been detected, coming from galaxies 9 billion years ago. The authors used the detection of the average HI 21cm emission to estimate the average HI mass of star-forming galaxies at z~1.3: they find that the average HI mass of galaxies at this epoch is roughly 2.5 times higher than the average mass in stars. This is very different from galaxies in the local Universe where the HI mass is typically less than half the stellar mass. However, the high-z galaxies also have very high star-formation rates; the authors combine the star-formation rates with the measured average HI mass to find that the atomic gas can fuel the star-formation activity for only around 2 billion years, without replenshment of the gas reservoir. This is much shorter than the timescale on which HI is consumed by galaxies in the local Universe. This indicates that a lack of HI fuel to maintain the high star-formation rate of galaxies at these redshifts is the likely cause of the observed decline in the cosmic star-formation activity at z<1. The new results extend to higher redshifts the group’s earlier detection of the average HI 21cm signal, from galaxies at z~1.0, i.e. roughly 8 billion years ago. Also, the two studies were carried out with different receivers and electronics signal chain: the current result used the original GMRT receivers and electronics, while Chowdhury et al. (2020) used the upgraded GMRT receivers and electronics. The new results are thus an important independent confirmation of the results of the earlier study.
Three years of observations of low luminosity GRB 171205A
Maity & Chandra carried out the lowest-frequency measurements of gamma-ray burst (GRB) 171205A with the upgraded Giant Metrewave Radio Telescope (uGMRT), covering a frequency range of 250-1450 MHz and a period of upto 1000 days. This is the first GRB afterglow detected in the 250-500 MHz frequency range and the second brightest GRB detected with the uGMRT. Even though the GRB was observed for nearly 1000 days, there is no evidence of a transition to the non-relativistic regime. The data are fit with a synchrotron afterglow emission arising from a relativistic, isotropic, self-similar deceleration as well as from a shock breakout of a wide-angle cocoon. The authors were able to discern the nature and the density of the circumburst medium, finding that the GRB is likely to have exploded in a stratified wind-like medium. Their analysis suggests that the radio afterglow has a contribution from two components: a weak, possibly slightly off-axis jet and a surrounding wider cocoon, consistent with earlier results. The cocoon emission is likely to dominate at early epochs, whereas the jet starts to dominate at later epochs, resulting in flatter radio light curves. The figure shows the uGMRT Band-5, Band-4 and Band-33 radio light curves, with the Band-4 and Band-5 values scaled by factors of 10 and 100, respectively. The data are best fit with pre- and post peak spectral indices of 1.37 +/- 0.20 and -0.72 +/- 0.06.
Insights into the progenitor system of the fast blue optical transient AT2018cow via uGMRT observations
Nayana & Chandra report low-frequency radio observations of the fast-rising blue optical transient, AT 2018cow, with the upgraded Giant Metrewave Radio Telescope (uGMRT). They covered epochs from ~10-600 days post-explosion and a frequency range of 250-1450 MHz. The modeling of the radio data reveals an inhomogeneous radio-emitting region expanding into an ionized medium. They constrained various physical parameters of the explosion, such as the evolution of shock radius, shock velocity (v > 0.2c) and the mass-loss rate of the progenitor. The upper limit to the mass loss rate of the progenitor star, 50 years before the explosion, was a millionth of a solar mass per year. This is a hundred times smaller than the previously reported mass-loss rate 2 years before the explosion, indicating an enhanced phase of the mass-loss event close to the end of the life of the progenitor. The results are in line with the speculation of the presence of a dense circumstellar shell in the vicinity of AT 2018cow from previous radio, ultra-violet, and optical observations, and have important implications for these explosions. The figure shows the
uGMRT light curves of AT 2018cow at 0.40, 0.75 and 1.25 GHz frequencies. The green and red solid lines denote the best fit SSA and FFA models respectively. The green and red dotted lines denote the best fit inhomogeneous SSA and FFA models, respectively.
NGC 4869 in the Coma Cluster: Twist, Wrap, Overlap, and Bend
The author presents a detailed analysis of deep upgraded Giant Metrewave Radio Telescope (uGMRT) images of the head-tail radio galaxy NGC 4869 in the Coma cluster. The uGMRT images have an angular resolution of ~6.3 arcsecs and ~2.2 arcsecs, at frequencies of 250-500 MHz and 1050-1450 MHz, respectively. The author also used archival GMRT data to image the source, with angular resolutions ranging from 4.9 arcsecs to 21.8 arcseconds at 610 MHz, 325 MHz, 240 MHz, and 150 MHz. The uGMRT images show that the radio morphology of NGC 4869 consists of five distinct regions, with the clear presence of a pinch at a distance of 38.8 kpc, and a ridge at a distance of ~94.2 kpc from the head of the radio galaxy. The sharp bend by ~ 70 degrees at ~97 kpc from the head is possibly due to projection effects. There is possibly re-acceleration of the synchrotron electrons and perhaps also magnetic field regeneration in the ~2.8 - 96.1 kpc region of the jet. The author reports a steep-spectrum sheath layer enveloping a flat-spectrum spine, hinting at a transverse velocity structure with a fast-moving spine surrounded by a slow-moving sheath layer. He also derives the lifetimes of the radiating electrons and equipartition parameters. The figure shows the uGMRT 250-500 MHz (green) and 1050-1450 MHz (red) images of NGC 4869, overlaid on a Chandra X-ray image. The red arrows indicate the location of the onset of flaring, i.e. the surface brightness edge. The two radio jets emanating from the apex of the host galaxy initially travel in opposite directions. As the galaxy plows through the dense intracluster gas, these jets form a trail behind the host galaxy due to interaction with the intracluster medium, forming a conical shaped feature centered on the nucleus. Subsequently, the two jets twist, wrap, overlap and eventually bend. The radio spectra show progressive spectral steepening with distance from the head (i.e. the radio core), due to synchrotron cooling. A plausible explanation for the characteristic feature, the ridge of emission perpendicular to the direction of tail, is the flaring of a straight, collimated radio jet as it crosses a surface brightness edge (due to Kelvin-Helmholtz instabilities).
Upgraded GMRT Observations of the Coma Cluster of Galaxies: The Observations
The author used the upgraded Giant Metrewave Radio Telescope (uGMRT) to map the Coma galaxy cluster at two frequencies, covering 250-500 MHz and 1050-1450 MHz. Coma is the nearest large galaxy cluster to us, and shows a complex dynamical state in its X-ray emission. The high resolution (~6.3 arcsec and 2.2 arcsec, respectively) and high sensitivity (RMS noise of 21 microJy/Beam and 12.7 microJy/Beam, respectively) of the uGMRT images allow the radio structure to be determined for a large number of radio sources in the cluster, of both compact and
extended morphologies. The author presents images and spectral index measurements for a subset of the 32 brightest sources of the cluster. He finds the steepening of the low-frequency radio spectra to be consistent with synchrotron cooling in the majority of sources. The median spectral index is -0.78, suggesting that ~60% of the sources have steep spectra. The deep uGMRT images presented here will enable detailed studies of the spectral properties, ages, and structures of individual radio galaxies within
the cluster. The figure shows the 250-500 MHz uGMRT image, with 6.3'' resolution and an RMS noise of 21 microJy/Beam; the image reveals a wide variety of radio morphologies for the detected radio sources, including a few new candidate extreme radio relics.
Tracing the evolution of ultraluminous infrared galaxies into radio galaxies with low frequency radio observations
Ultraluminous infrared galaxies (ULIRGs) are gas rich merger remnants that are extremely luminous at infrared wavelengths. They represent the final stage of the merging process of two comparable mass, gas-rich galaxies that finally evolve into elliptical galaxies, and, in some cases, quasars. Nandi et al. observed 13 ULIRGs that have optically-identified characteristics of active galactic nuclei (AGNs) with the Giant Metrewave Radio Telescope (GMRT). The main goal is to study ULIRGs at low frequencies and identify any signatures of core-jet structures or extensions. This can help determine whether there is an underlying evolutionary connection between ULIRGs and young radio sources like Gigahertz Peaked Spectrum (GPS) sources, Compact Steep Spectrum (CSS) sources, and compact symmetric objects (CSOs). The authors find that ULIRGs can have signatures of outflows at low frequencies. They examined the radio spectral energy distribution of this sample and studied their optical spectra. The integrated radio spectra of 5 ULIRGs have low frequency turnovers, similar to those of young radio sources. A spectral ageing analysis shows that the ULIRGs are younger than the extended large radio sources or remnant radio sources. Archival high frequency radio data revealed classical double structure for 3 sources (see figure), while 4 sources show double-peaked emission lines, the latter likely to arise due to either dual AGNs or outflows. The estimated spectral age, spectral shape, and radio morphology of these ULIRGs indicates that they are young radio sources and possible progenitors of radio galaxies.
Double-peaked Lines, Dual VLBI Components, and Precessing Jets in J1328+2752
Nandi et al. use low-frequency Giant Metrewave Radio Telescope (GMRT) observations and Very Large Array Faint Images of the Radio Sky at Twenty centimeters (FIRST) images to identify a radio galaxy, J1328+2752, with symmetric helical jets. The Sloan Digital Sky Survey (SDSS) spectrum of the galaxy shows that the central component has double-peaked line profiles with different emission strengths. The authors use the BPT diagnostic diagram to distinguish the different classes of ionization, to find that the two components of the double-peaked emission lines may come from two active galactic nuclei (AGNs) that underwent a merger. Large-scale radio jets with a rotationally-symmetric helical modulation are also an indirect indicator of black hole binaries. However, the confirmation of such binaries typically requires multiple signatures at different wavelengths. The authors carried out very long baseline interferometry (VLBI) 5 GHz imaging and kinematic precession modeling of this radio galaxy. The VLBI image reveals a core-jet structure (component A with sub-components 1 and 2 in the upper panel of the figure) and another single component (B) separated in projection by ∼ 6 parsec. The estimated binary separation obtained from the double-peaked lines matched exactly with the VLBI data. The precession helices generated by the kinematic model match well with the GMRT and FIRST images at 325, 610 and 1400 M Hz (lower panel of the figure). The model indicates that either the jet precession is induced by torques in the primary accretion disc due to the secondary black hole in a non-coplanar orbit around the primary, or the jet may forced to precess under the Bardeen-Petterson effect. The authors also studied the host galaxy properties using SDSS i- and r-band data, finding that a combination of Sersic and exponential profiles are required to fit the optical light distribution of the galaxy. The disk component dominates beyond 2.5 kpc, whereas the inner portion is bulge-dominated. The extended disk-like sub-structure may represent a gas-rich, unequal-mass merger. The optical emission lines, the helical kpc-scale jets, the parsec-scale VLBI image, and the kinematic model all support the binary black holes scenario in this source.
Study of spider pulsar binary eclipses and discovery of an eclipse mechanism transition
Spider pulsars are fast spinning millisecond pulsars (MSPs) in compact binaries with a low-mass companion. Polzin et al. present a study of the low-frequency eclipses of spider pulsars PSR B1957+20 and PSR J1816+4510 with the Low Frequency Array (LOFAR), the upgraded Giant Metrewave Radio Telescope (uGMRT), the Westerbork Synthesis Radio Telescope (WSRT) and the Parkes telescope. This dedicated campaign to simultaneously observe the pulsed and imaged continuum flux densities throughout the eclipses reveals many similarities between the excess material within the two binaries, independent of the companion star properties. Measurements of eclipse durations over a wide range of radio frequencies show a significant dependence of eclipse duration on frequency for both pulsars, with wider eclipses at lower frequencies. The results of the paper provide a marked improvement in the observational constraints available for theoretical studies of the eclipse mechanisms. The observations show that the pulsar fluxes are entirely removed throughout the main body of the eclipses. For PSR J1816 + 4510, Polzin et al. present the first direct evidence of an eclipse mechanism that transitions from one that removes the pulsar flux to one that merely smears out pulsations. The authors argue that this is a consequence of scattering in a tail of material flowing behind the companion. Contrary to the belief that evolution of such systems can ultimately explain formation of the isolated MSPs, the inferred mass-loss rates from the companion stars estimated in this study are found to be too low to evaporate the stars within a Hubble time. The figure presents measurements of the radio emission of PSR B1957+20 throughout the eclipse region.
Discovery and Timing of Three Millisecond Pulsars in Radio and Gamma-Rays with the Giant Metrewave Radio Telescope and Fermi Large Area Telescope
Millisecond pulsars (MSPs) are rapidly rotating neutron stars, from which we observe pulses having extremely stable rotational periodicity as the beams of radiation sweep across our line of sight. This makes MSPs the most accurate celestial clocks. Searching for pulsations of unknown MSPs in the gamma-ray band is extraordinarily computationally expensive due to the scarcity of photons, particularly in the case of binaries where the MSP revolves around its companion. While gamma-ray searches have been possible in a few cases, it is generally far more efficient to first search for radio pulsations in the direction of the gamma-ray sources, to identify the pulsar period. Bhattacharyya et al. used the Giant Metrewave Radio Telescope (GMRT) at 322 MHz and 607 MHz to search for radio pulsations in the directions of 375 unassociated Fermi Large Area Telescope (Fermi-LAT) gamma-ray sources. They identified three new MSPs, PSR J0248+4230, PSR J1207-5050 and PSR J1536-4948, named after their locations in the sky. After the discovery, the authors conducted regular timing follow-up observations for about 5 years with the GMRT to pin down the pulsar periods, period derivatives, sky positions, and parameters related to the pulsars' orbits. They then folded the gamma-ray photons from the three MSPs from the Fermi-LAT data with the parameters derived from the GMRT observations, resulting in the detection of gamma-ray pulsations as well. They find that PSR J0248+4230 and PSR J1207-5050 are isolated MSPs, with periods of 2.60 milliseconds and 4.84 milliseconds. PSR J1536-4948 has a period of 3.07 milliseconds, and is in a binary system with an orbital period of about 62 days about a star whose mass is approximately 1/3rd that of the Sun. PSR J1536-4948 is an unusual MSP with an extremely wide pulse profile in both radio and gamma-rays, a pattern not generally seen in such pulsars. Bhattacharyya et al. examined the pulsar emission models and emission geometries that could account for the observed radio and gamma-ray pulsed emission. PSR J1536-4948 is very bright in gamma-ray, allowing the authors to count every photon emitted from the source from the lowest to the highest energy band of the gamma-ray spectrum, at an accuracy of 1 part in a million. In addition, PSR J1536-4948 shows evidence for very high energy emission (at energies higher than 25 GeV), which is very rare for millisecond pulsars. The figure shows the pulse profiles of the 3 MSPs from the GMRT and Fermi-LAT observations.
Supernova Interaction with a Dense Detached Shell in SN 2001em
Chandra et al. carried out a comprehensive analysis of supernova SN 2001em covering a period of 19 years
since its discovery. SN 2001em is the oldest supernova known to have undergone a metamorphosis from a stripped
envelope, with no hydrogen or helium, to an interacting supernova (with late time presence of hydrogen). An early spectrum indicates that it exploded as a Type Ib supernova. Later, the ejecta caught up with a dense circumstellar hydrogen-shell, ejected a few thousand years before the explosion, triggering interaction between the supernova ejecta and the dense shell, producing radio, X-ray, and hydrogen-alpha emission. Chandra et al. used data from the Very Large Array in radio bands and from Chandra, XMM-Newton, and Swift-XRT in the X-ray bands, along with the hydrogen-alpha measurements. They combined these data with their low radio frequency measurements with the Giant Metrewave Radio Telescope at two epochs covering three frequencies. While the observations missed the phase when the shock entered the dense shell, the X-rays indicate that the shock came out of the dense shell at around 1750 days. One of the most interesting features is revealed in the radio data, which show a spectral inversion at late epochs (more than 5000 days after the explosion) at around 3 GHz, which mimics the properties of the central absorbed component seen in SN 1986J. A possible explanation for this component is that the progenitor of SN 2001em was a massive binary system that underwent a period of common-envelope evolution. The hydrogen envelope from the progenitor of SN 2001em may have been lost as a result of binary interaction. SN 2001em is
the only other supernova after SN 1986J in which this kind of spectral inversion is seen.
The figure shows a comparison of the late time radio spectrum of SN 2001em at approximately 19 years after the explosion with that of SN 1986J at approximately 30 yrs; the latter shows the presence of a central component at late times. This is one of the most direct pieces of evidence of common-envelope evolution causing asphericity in the explosion environment.
HI 21-centimetre emission from an ensemble of galaxies at an average redshift of one
Baryonic processes in galaxy evolution include the infall of gas onto galaxies to form neutral atomic hydrogen (HI), which is then converted to the molecular state (H2), and, finally, the conversion of H2 to stars. Understanding galaxy evolution thus requires an understanding of the evolution of stars and of neutral atomic and molecular hydrogen. For the stars, the cosmic star-formation rate density is known to peak at redshifts between 1 and 3, and to decline by an order of magnitude over the subsequent 8 billion years; the causes of this decline are not known. For the gas, the weakness of the hyperfine transition of HI at 21 cm wavelength — the main tracer of the HI content of galaxies—means that it has not hitherto been possible to measure the atomic gas mass of galaxies at redshifts higher than about 0.4; this is a critical gap in our understanding of galaxy evolution. Chowdhury et. al. report a measurement of the average HI mass of star-forming galaxies at a redshift of about one, obtained by stacking the HI 21 cm emission signals from 7,653 galaxies over a 1.2 square degree region of the sky. The figure shows [A] the stacked HI 21 cm emission map and [B] the stacked HI 21 cm emission spectrum; the detection of the average 21cm emission signal can be clearly seen in both panels. The measured average HI mass of the sample of galaxies at z~1 is similar to the average stellar mass of the sample but the HI mass can fuel the observed star-formation rates for only 1 to 2 billion years in the absence of fresh gas infall. This suggests that gas accretion onto galaxies at redshifts of less than one may have been insufficient to sustain high star-formation rates in star-forming galaxies. This is likely to be the cause of the decline in the cosmic star-formation rate density at redshifts below one.
The radio emission from a decade old Type I superluminous supernova, PTF10hgi, and the fast radio burst FRB121102
Superluminous supernovae (SLSNe) are a type of supernova that have an optical absolute magnitude <−21 and are more than 10 times brighter than typical supernovae. Of the SLSNe, the most mysterious ones are the Type I SLSNe, which do not show any hydrogen line in their optical spectra. Little observational evidence exists to test the various theories proposed to explain the high luminosity of these objects. Additionally, at least some of the Type I SLSNe are hypothesised to emit Fast Radio Bursts (FRBs). However, this association was made based on the properties of the host galaxy of a very well studied FRB, FRB121102 and the host galaxies of Type I SLSNe. Until the present work, there had been no quantitative study of the relationship between the radio emission from a Type I SLSN and that from an FRB. Mondal et al. observed the first radio-detected Type I SLSN, PTF10hgi, over a wide frequency range spanning 0.6-18 GHz using the upgraded Giant Metrewave Radio Telescope (uGMRT) and the Karl G. Jansky Very Large Array (JVLA), and quantitatively estimated the various physical properties of the radio-emitting region. The spectral nature of the source was found to be very similar to that of the persistent radio source associated with FRB121102. Their analysis revealed that the radio emission of PTF10hgi originates from a magnetar wind nebula, confirming the hypothesis of Inserra et al. (2013). They also demonstrated that the nebula is powered by the rotational energy of the magnetar. Additionally, Mondal and collaborators analysed archival uGMRT data and extended the available spectrum of FRB121102 to 0.3 GHz. These new measurements put strong constraints on some of the models of FRB121102, ruling out some models. Wang et al. (2020) have already demonstrated that the persistent emission of FRB121102 might be powered by the same mechanism that powers the radio emission of SLSNe, demonstrating for the first time a relationship between a Type I SLSN and a FRB. Based on their calculations, Mondal et al. (2020) also hypothesised that if PTF10hgi is emitting FRBs, their energies will be much lower than that observed from FRB121102. The spectra of the two sources are shown in the adjoining image, where beta is the power-law index of the radio spectrum.
Detection of 15 bursts from FRB180916.J0158+65 with the upgraded GMRT
Marthi et al. report the GMRT detection of 15 bursts from the fast radio burst (FRB) FRB180916.J0158+65, better known as R3. They used the GMRT Band-4 receiver to observe R3 at 550-750 MHz, with three sessions, each of ~2 hour duration. Each session was scheduled around the peak of the active window of the 16.35-day period of R3. They detected 0, 12 and 3 bursts respectively, suggesting a highly variable burst rate. These 15 beamformer-detected bursts include the largest number detected in a single session (12) as well as the lowest fluence bursts (0.1 Jy ms) of R3 till date. The low fluence bursts have an important implication - they are only ~10-25 times more energetic than the bursts from the Galactic source SGR1935+2154, strengthening the case for a possible astrophysical connection between the brightest Galactic bursts and the faintest FRB events. The bursts show rich structure in time and frequency. Marthi et al. devise a technique based on singular value decomposition to determine the dispersion measure (DM) that maximizes energy in the temporal substructure, but find that the DMs so determined for the brightest bursts are consistent with the median value of
348.82 pc per cubic cm. Although R3 has been localized to a nearby spiral galaxy (at a distance of ~150 Mpc and a redshift of ~0.0337), they image the two brightest bursts using the interferometric visibilities,
providing proof-of-concept for future GMRT experiments to localize unlocalized CHIME repeaters. They also report a candidate short timescale periodicity of 15.6 ms. Confirmation of a short timescale periodicity is evidence for a neutron star progenitor, whereas orbital motion or precession could explain the known 16.35-day periodicity. Further GMRT observations of R3 are underway to confirm or rule out the short timescale periodicity, as well as investigate the origin of the 16.35-day periodicity.
High-opacity associated HI 21cm absorbers at z~1.2
HI 21cm absorption arising from neutral hydrogen in the environments of Active Galactic Nuclei (AGNs) can be used to probe physical conditions in the AGN’s vicinity and how these conditions change over time. However, despite a large number of searches spanning many decades, only 7 such ``associated'' HI 21cm absorbers have been detected at redshifts greater than one. Chowdhury et al. used the new wide-band GMRT Band-4 receivers to discover two remarkable HI 21cm absorbers at a high redshift, z~1.2, against faint AGNs. The two absorbers were found in an unbiased search for HI 21cm absorption against all radio-continuum sources over a 1.2 square degree region of the sky, the first time that such a search has been carried out with a high sensitivity at high redshifts. The velocity-integrated HI 21cm optical depths of the two systems, shown in the figure, are greater than those of any known associated HI 21cm absorbers, and the two AGNs are very faint in both the radio and the ultraviolet wavebands. The discovery of these two systems is consistent with an earlier hypothesis that the dearth of associated HI 21cm absorbers at high redshifts, z>1, may be due to an observational bias wherein high-redshift AGNs targeted in surveys for associated HI 21cm absorbers are bright in the ultraviolet and radio wavelengths. The high AGN radio and/or ultraviolet luminosity may ionize or excite the HI in its vicinity, reducing the strength of the HI 21cm absorption. The two new HI 21cm absorbers emphasize the need to carry out unbiased HI 21cm absorption surveys and to extend future searches to low luminosity AGNs.
A study of eclipses for the redback pulsar J1227-4853
Kudale et al. present a multifrequency study of eclipse properties of a transitional redback millisecond pulsar J1227-4853 discovered with the GMRT. Emission from this pulsar is eclipsed at 607 MHz for about 37% of its orbit (shown in panel-B) around the superior conjunction. The authors observed eclipse ingress and egress transitions (identified by excess dispersive delays up to 0.079(3) pc cm^-3) that last for 12% and 15% of the pulsar orbit, respectively, resulting in only 36% of the orbit being unaffected by eclipsing material. Simultaneous dual-frequency GMRT observations (300-500 MHz and 550-750 MHz) allowed a probe of the frequency-dependent eclipse geometry (shown in panel-A) with a power-law index for the frequency dependent eclipse duration as n = -0.44. The simultaneous timing and imaging studies (shown in panel C & D) suggest that the eclipses in J1227-4853 are not caused by temporal smearing due to excess dispersion and scattering, but could be caused by removal of pulsar flux due to cyclotron absorption of the pulsed signal by intra-binary material; this can be used to constrain the magnetic field of the companion. In order to check if cyclotron-synchrotron absorption of pulsar emission by nonrelativistic or relativistic electrons is the cause of the eclipse, the authors estimated the magnetic field of the eclipsing plasma in the vicinity of the companion to be 27 G, and the cyclotron fundamental frequency to be 77 MHz. Observed eclipses reported in the paper for PSR J1227-4853 are centered at 322 and 607 MHz, which are the fourth and eighth harmonics of the above cyclotron fundamental frequency. For PSR J1227-4853, cyclotron absorption at the fundamental cyclotron frequency and its lower harmonics could be the cause of eclipse. Additionally, near the inferior conjunction at orbital phases 0.71 and 0.82 the pulsed emission is significantly delayed (corresponding to a DM change of 0.035(3) pc cm^-3), which is associated with a fading of the pulsed and continuum flux densities (shown in panel-A, by light purple color). The minima in continuum flux densities (up to ~30% of the peak flux density) around the inferior conjunction coincide with the maxima in excess dispersion (shown in panel-D). Such flux fading around a fixed orbital phase near the inferior conjunction is not reported for other eclipsing binaries. This event around the inferior conjunction could be caused by absorption of the pulsed signal by fragmented blobs of plasma generated from mass loss through the L2 Lagrangian point.
Discovery of a large HI ring around the quiescent galaxy AGC 203001
Bait et al. report the discovery using the Giant Metrewave Radio Telescope of an extremely large
(diameter approximately 115 kpc) neutral hydrogen (HI) ring, off-centred from a massive quenched
galaxy, AGC 203001. The ring does not have a bright extended optical counterpart unlike several
other known ring galaxies. Bait et al. present deep g-, r-, and i-band optical imaging of the HI ring, using the MegaCam instrument on the Canada-France-Hawaii Telescope, which shows several regions with faint optical emission at a surface brightness level of approximately 28 mag. per square arcsec. Such extended HI structures are rare, with only one other case known so far -- the Leo ring. Conventionally, off-centred rings have been explained by a collision with an ``intruder'' galaxy, leading to expanding density waves of gas and stars in the form of a ring. However, in such a scenario the impact also leads to large amounts of star formation in the ring which is not observed in the ring presented in this paper. Alternatively, such a ring could also form due to tidal
interactions with a neighbouring galaxy or even major mergers. The exact physical mechanism for the formation of such rings is still under debate.
Distinct Properties of the Radio Burst Emission from the Magnetar XTE J1810-197
With their high magnetic fields, young ages, persistent but highly variable X-rays, and transient radio emission, magnetars comprise one of the exotic parts of the pulsar population. Besides understanding the radio emission mechanism itself, observational probes of several magnetar-based models of the fast radio bursts (FRBs) also highly motivate for magnetar studies at low radio frequencies. However, such studies remain challenging due to the scarcity of radio detections of magnetars as well as the transient nature of their emission. XTE J1810-197 was the first-ever magnetar which was found to emit transient radio emission. It
has recently transitioned into the second known radio outburst phase. Maan et al. observed the magnetar at low radio frequencies using the GMRT, soon after the onset of its recent outburst, and reported the first detection of the source at frequencies as low as 300 MHz. The magnetar exhibits radio emission in the form of strong, narrow bursts, with a characteristic intrinsic width of the order of 0.5-0.7 ms. Maan et al.
also found that the bursts exhibit spectral structures which cannot be explained by interstellar
propagation effects. These structures might indicate a phenomenological link with the repeating FRBs, which
also show interesting, more detailed, frequency structures. A sample of the magnetar bursts demonstrating the spectral as well as temporal structures is shown in the accompanied figure. To probe any physical link between the bursts of the magnetar and the repeating FRBs, as well as to understand the underlying emission mechanism, the magnetar is currently being monitored using the GMRT.
The GMRT High Resolution Southern Sky Survey for pulsars and transients -II. New discoveries, timing and polarization properties
Bhattacharyya et al. have been carrying out the GMRT High Resolution Southern Sky (GHRSS) Survey for pulsars and transients since 2014. In this paper, they report the discovery of three pulsars, PSRs J1239−48, J1516−43 and J1726−52. They also present long-term timing solutions for three pulsars previously discovered with the GHRSS survey: (1) PSR J2144−5237, a millisecond pulsar with a period of 5 milli-seconds in a 10-day orbit around a companion of mass 0.18 solar masses, (2) PSR J1516−43, a mildly recycled 36 milli-second pulsar in a 228 day orbit with a companion of mass ∼0.4 solar masses, and (3) the 320 millisecond pulsar PSR J0514−4408. For PSR J0514−4408, Bhattacharyya et al. discover pulsed gamma-ray emission. In addition, they report radio polarimetric observations with the Parkes telescope for three of the GHRSS discoveries, PSRs J0418−4154, J0514−4408 and J2144−5237. The top panel of the figure shows a 322 MHz radio profile (red) of PSR J0514−4408 (discovered in the GHRSS survey) plotted with the Fermi Large Area Telescope (LAT) gamma−ray profile (using ∼9.2 years of LAT data above 100 MeV). The bottom panel of the figure shows the gamma-ray pulsation from PSR J0514−4408.
Long Term Variability of a Black Widow's Eclipses - A Decade of PSR J2051-0827
Polzin et al. report on ~ 10 yr of observations of PSR J2051-0827, a millisecond pulsar in special evolutionary state, at radio frequencies in the range 110 - 4032 MHz. They investigate the eclipse phenomena of this black widow pulsar using model fits of increased dispersion and scattering of the pulsed radio emission as it traverses the eclipse medium. No clear patterns are found between the low-frequency eclipse widths, orbital period variations, and trends in the intra-binary material density. Using polarization calibrated observations Polzin et al. present the first available limits on the strength of magnetic fields within the eclipse region of this system; the average line of sight field is constrained to lie in the range 0.0001 - 100 G, while for the case of a field directed near-perpendicular to the line of sight we find the perpendicular component of the field to be <~ 0.3 G. The results are considered in the context of eclipse mechanisms, and Polzin et al. find scattering and/or cyclotron absorption provide the most promising explanation, while dispersion smearing is conclusively ruled out. Finally, Polzin et al. estimate the mass-loss rate from the companion to be ~ 10^{-12} solar masses per year suggesting that the companion will not be fully evaporated on any reasonable time-scale. The top panel of the figure shows measured flux densities for all 345 MHz observations covering the eclipse region, with each normalised so that the out-of eclipse mean flux density is unity. The horizontal dashed line corresponds to the detection limit of the telescope. The bottom panel of the figure shows the deviation from mean out-of-eclipse dispersion measures for the same set of observations.
Radio Continuum Emission from Local Analogs of High-redshift Lyman-alpha emitters
Blueberry galaxies are the low-redshift faint counterparts of the recently discovered class of Green Pea galaxies. These galaxies are often considered to be the local analogs of the high-redshift Ly-alpha emitters, which are thought to have contributed to the reionization of the Universe. Sebastian and Bait observed ten of the brightest blueberry galaxies from the sample of Yang et al. (2017), using the upgraded Giant Metrewave Radio Telescope (uGMRT) at 1.25 GHz. Nine of the blueberries were detected in the uGMRT continuum images. However, the 1.25 GHz continuum flux densities were lower by a factor of approximately 3.4 compared to the values expected from scaling relations obtained from normal star-forming galaxies. Possible explanations for the lower radio flux densities in blueberries include a deficit of cosmic ray electrons (CREs) or low values of magnetic fields due to the young ages of these galaxies and the escape of the CREs via diffusion or outflows; it is not possible to distinguish between these models with the current data. Sebastian and Bait also calculated the value of magnetic fields in the blueberries, and found that, despite their young ages, the blueberries show magnetic fields that are larger than those seen in galaxies with large-scale ordered rotation. They hence suggest that small-scale dynamo mechanisms play an important role in the magnetic field amplification in blueberry galaxies. The left panel of the figure shows the uGMRT 1.25 GHz image (in contours) of one of the blueberry galaxies, overlaid on an optical grz-band colour composite image. The right panel shows the star formation rates (SFRs) derived from the uGMRT radio continuum flux densities for the 9 blueberries plotted against the SFRs derived from H-alpha emission; it is clear that the radio SFRs are significantly lower than the H-alpha SFRs, by a factor of around 3.
Atomic hydrogen in star-forming galaxies at intermediate redshifts
Bera et al. used the upgraded Giant Metrewave Radio Telescope to carry out a deep observation of one of the well-known optical deep fields, the Extended Groth Strip, (EGS) covering the frequency range 1000-1370 MHz. This enabled a sensitive search for the hyperfine HI 21cm line from neutral atomic hydrogen (HI) in galaxies in the EGS, in the redshift range z~0.05-0.4. Bera et al. stacked (i.e. averaged) the HI 21cm emission signals from 445 blue star-forming galaxies in the EGS at 0.2<z<0.4 to infer their average HI gas mass, obtaining an average HI mass of (4.93 +/- 0.70) × 10^9 solar masses at a mean redshift of <z>=0.34. This implies a ratio of average gas mass to average stellar mass of ~1.2 for star-forming galaxies at these redshifts, higher than the corresponding value in the local Universe. The author also stacked the rest-frame 1.4 GHz radio continuum emission of the same galaxies, and then used a relation between the 1.4 GHz radio luminosity and the star formation rate (SFR) to obtain a median SFR of (0.54 +/- 0.06) solar masses per year for the galaxies of the sample. If the galaxies continue to form stars at the same rate, their average HI content would be exhausted on a timescale of ~9 Gyr, consistent with values in star-forming galaxies in the local Universe. This suggests that the star-formation efficiency in blue star-forming galaxies has not changed significantly over the last ~4 Gyr. Finally, Bera et al. used the stacked HI 21 cm emission signal to infer the cosmic HI mass density in star-forming galaxies at z=0.2-0.4, obtaining a normalized cosmic HI density of (4.81 +/- 0.75) x 10^−4 at <z>=0.34. This is the first accurate measurement of the cosmic HI density at intermediate redshifts z~0.2-1.8, and indicates no significant evolution in the cosmic HI density from z~0.4 to the present epoch. The top panel of the figure shows the average HI 21cm emission profile of the 445 blue star-forming galaxies whose spectra were stacked together. The bottom panel shows the evolution of cosmic HI density from z~5 to today, with the blue star showing the measurement from the present study.
GMRT polarisation and brightness temperature observations of Venus
Mohan et al. present results from carefully designed Giant Metrewave Radio Telescope (GMRT) low-frequency observations of Venus during its inferior conjunction. This ensured that the apparent angular size and flux density of Venus would be the largest observable from the Earth, making these the most detailed and sensitive observations of Venus that are possible with the GMRT. Mohan et al. used this opportunity to observe Venus at 234 MHz, 608 MHz and 1298 MHz. The figure shows the degree of polarisation maps for Venus at 607.67 MHz (top panel) and 1297.67 MHz (bottom panel), with the contour levels at 8, 12, 16, 20, 24, 28, 32, 36 and 40 percent; these are the lowest frequencies at which polarimetric maps have been made of Venus. Such polarimetric observations are essential for determining the sub-surface dielectric constant. As the penetration depth is substantially larger at low frequencies, metrewave observations allow us to probe the deeper sub-surface layers of Venus. This, in turn, is a very useful input for modeling the planetary surface dielectric properties. Using these observations, Mohan et al. determined the sub-surface dielectric constant to be ~4.5. At 234 MHz, they placed an upper limit of 321 K on the brightness temperature of Venus, firmly establishing that the brightness temperature of Venus begins to falls by about 1.4 GHz; the 234 MHz upper limit implies that the rate at which the temperature falls is even steeper than estimated earlier. This drop in the observed brightness temperature continues to pose a puzzle for present-day thermal emission models, which predict the brightness temperature to remain constant at low frequencies. However, the existing models do not take sub-surface properties into account, while emission at lower frequencies arises from deeper subsurface layers. These results suggest that sub-surface properties (dielectric properties through density and mineral content) can significantly impact the observed brightness temperature at low radio frequencies.
A radio halo surrounding the Brightest Cluster Galaxy in RXCJ0232.2-4420: a mini-halo in transition?
Kale et al. report the discovery of a ``radio halo'', a diffuse radio source, in the galaxy cluster RXCJ0232.2-4420 (SPT-CL J0232-4421, z = 0.2836) using observations with the Giant Metrewave Radio Telescope. Diffuse radio sources associated with the intra-cluster medium - the medium that pervades the space between galaxies in a galaxy cluster- are direct probes of cosmic ray electrons and magnetic fields in the cluster. Although magnetic fields are believed to be ubiquitous in galaxy clusters, such radio sources are rare. The known sample of such sources has been broadly classified into radio halos that are >700 kpc-sized sources that occur in merging clusters and mini-halos that are only a couple of hundred kpc in size and occur in relaxed clusters. It has been proposed that mini-halos transition into radio halos when a relaxed system undergoes a merger; however, this transition has not been observed clearly. The newly-discovered source has an extent of 550 kpc x 800 kpc - a size in the radio halo category. However, it surrounds the Brightest Cluster Galaxy like a typical mini-halo. Kale et al. have compared the radio power of this source with that of known radio halos and mini-halos and found it to be consistent with both populations. In the X-ray bands, this cluster has been classified as a complex system - indicating a state that is neither a merger nor a completely relaxed state. Kale et al. hence propose that this system is among the rare class of transition systems between mini-halos and radio halos.
The 3-color image shows the image of the galaxy cluster in radio waves (blue), X-rays (green)
and visible light (red).
The host galaxy of the fast-evolving luminous transient AT2018cow
Roychowdhury et al. report Giant Metrewave Radio Telescope (GMRT) HI 21cm imaging of CGCG137-068, the host galaxy of the fast-evolving luminous transient (FELT) AT2018cow, the first study of the gas properties of a FELT host galaxy. They obtain a total HI mass of 660 million solar masses for the host galaxy, and an atomic gas depletion time of 3 Gyr and a gas-to-stellar mass ratio of 0.47, consistent with values in normal star-forming dwarf galaxies. At spatial resolutions of > 6 kpc, the neutral hydrogen of CGCG137-068 appears to be distributed in a disk, in mostly regular rotation. However, at spatial resolutions of 2 kpc, the highest column density neutral hydrogen is found to lie in an asymmetric ring around the central regions; AT2018cow lies within this high column density ring. This HI ring is suggestive of an interaction between CGCG~137-068 and a companion galaxy. Such a ring is ideal for the formation of compact regions of star formation hosting massive stars which are likely progenitors of FELTs. The figure shows the integrated HI 21cm intensity (top panels) and HI 21cm velocity field (bottom panels), at three different resolutions; the green circle in the top panels indicates the position of the FELT AT2018cow. The low-resolution images of the left and middle panels show that the large-scale HI 21cm emission is in the form of a regularly-rotating disk. The high resolution image of the right panel shows that the HI 21cm emission is distributed in a high-column density ring, with AT2018cow arising from the gas in this ring.
The peculiar radio pulses from the magnetic Bp star HD 142990
Radio emission from hot magnetic stars usually arises from the gyrosynchrotron process. However, a small number of these stars have been found to produce coherent radio emission generated by the Electron Cyclotron Maser Emission (ECME). This emission is observed in the form of highly circularly polarized pulses that arise close to rotational phases where the longitudinal magnetic field of the star is zero (i.e. the magnetic null phase). In the present work, Das et al. used upgraded Giant Metrewave Radio Telescope (uGMRT) observations to confirm the presence of ECME from another star, HD 142990, at frequencies ~550-850 MHz (speculated to be a possibility by Lenc et al. (2018), based on their detection of highly circularly polarized emission from the star with the Murchison Widefield Array). Das et al. observed the star around both the magnetic null phases, and found significant flux density enhancement in both circular polarizations near both magnetic nulls, consistent with the hypothesis that the detected emissions arise from the ECME mechanism. The ECME pulses are, however, peculiar in the sequence of arrival of the two circulate polarizations, with the observed pattern matching that from neither the extra-ordinary mode (X-mode) nor the ordinary mode (O-mode). Das et al. found that both circular polarizations at 550-850 MHz appear to originate near the same magnetic pole, which has not been observed earlier. To explain this unique observation, the authors propose a scenario involving a transition between magnetic-ionic modes. This observation of mode transition, if confirmed, will be the first of its kind in hot magnetic stars. Further observations at frequencies both above and below the range 550-850 MHz will be needed to test the validity of this hypothesis. The upper panel of the figure shows the variation of the flux density of the star at different GMRT frequency bands. Band 4 corresponds to the frequency range 550-850 MHz and L-band, to 1420 MHz. RCP and LCP stand for right and left circular polarization, respectively. The lower panel shows the variation of the star's longitudinal magnetic field; the latter data were obtained from Shultz et al. (2018). The enhancements in flux density occur close to the magnetic null phases, which is expected for ECME.
Inhomogeneities revealed in a supernova via low frequency GMRT observations
Radio emission from supernovae is considered to be synchrotron emission which is absorbed at early epochs. Since the absorption optical depth scales approximately proportional to the square of the wavelength, low frequencies are ideal to probe the optically thick phase. Chandra et al. used low-frequency Giant Metrewave Radio Telescope (GMRT) observations of a core-collapse (Type Ib) supernova, Master OT J120451.50+265946.6, to find that the radio-emitting shock is inhomogeneous, with the inhomogeneities confined within the magnetic field distribution. Because of these inhomogeneities, the absorption is due to the superposition of various optical depths caused by varying magnetic fields. The inhomogeneities are primarily visible at low frequencies, and the high-cadence, high-sensitivity GMRT observations were critical in unraveling the nature of the inhomogeneities, which has important implications for the size of radio emitting regions. The left panel of the figure shows a single-component synchrotron self-absorption model fit to the GMRT 610 MHz data on the supernova, in the optically thick phase; this reveals a very steep electron energy spectrum, which is highly unphysical. The right panel of the figure shows the best-fit model that incorporates inhomogeneous synchrotron self-absorption, again fitting to the supernova light curves. The data at 0.61 GHz and 1.4 GHz data are from the GMRT (with three 1.4 GHz data points from the Karl G. Jansky Very large Array (VLA)), while the 7.1 GHz and 19.1 GHz data are from the VLA. The data before day 87 have been excluded from the fit as the radio emitting shock was crossing a dense shell at this epoch.
The Expanded Giant Metrewave Radio Telescope
With 30 antennas and a maximum baseline length of 25 km, the Giant Metrewave Radio Telescope (GMRT) is the premier low-frequency radio interferometer today. Patra et al. carried out a study of possible expansions of the GMRT, via adding new antennas and installing focal plane arrays (FPAs), to improve its point-source sensitivity, surface brightness sensitivity, angular resolution, field of view, and U-V coverage. They carried out array configuration studies, aimed at minimizing the number of new GMRT antennas required to obtain a well-behaved synthesized beam over a wide range of angular resolutions for full-synthesis observations. This was done via two approaches, tomographic projection and random sampling, to identify the optimal locations for the new GMRT antennas. We report results for the optimal locations of the antennas of an expanded array (the EGMRT), consisting of the existing 30 GMRT antennas, 30 new antennas at short distances, roughly 2.5 km from the GMRT array centre, and 26 additional antennas at relatively long distances, roughly 5-25 km from the array centre. The collecting area and the field of view of the proposed EGMRT array would be larger by factors of, respectively, roughly 3 and roughly 30 than those of the GMRT. Indeed, the EGMRT continuum sensitivity and survey speed with 550-850 MHz FPAs installed on the 45 antennas within a distance of ~ 2.5 km of the array centre would be far better than those of any existing interferometer, and comparable to the sensitivity and survey speed of Phase-1 of the Square Kilometre Array.
In the figure, the left panel shows the root-mean-square (RMS) continuum noise of the EGMRT compared with that of modern radio interferometers (the uGMRT, the JVLA, LOFAR, MeerKAT, ASKAP, and the SKA-1) for a 9-hour full-synthesis integration. The green and magenta dashed lines show the RMS confusion noise for, respectively, the EGMRT and the uGMRT, at the different observing frequencies. It is clear that source confusion will be a limiting factor for the EGMRT only in its lowest frequency band (125-250 MHz), where the sensitivity is likely to anyway be limited by systematic effects, rather than thermal noise. The right panel shows the survey speed figure of merit (e.g. Dewdney et al. 2015), of the EGMRT compared with that of other present or planned radio interferometers. For the EGMRT, we have considered two possibilities: the open green stars (EGMRT) refer to single-pixel feeds on all 86 antennas, while the solid blue circles (EGMRT+FPA) assume FPAs covering 550-850 MHz installed on the 45 antennas within ~ 2.5 km of the central square.
Long-term behaviour of a Type IIP Supernova, SN 2004dj, at radio frequencies
Radio emission from core-collapse supernovae carries information about the progenitor stellar system and immediate circumstellar environment. Nayana et al. used the Giant Metrewave Radio Telescope (GMRT) and the Very Large Array (VLA) to carry out a radio study of a Type IIP supernova, SN 2004dj, observing the source over both a wide range of frequencies (0.24 - 43 GHz) and a long time interval (covering ages from around 1 day to around 12 years after the discovery of the supernova). The wide frequency and temporal coverage allowed the authors to perform detailed modelling of local conditions in the supernova environment. Assuming a progenitor stellar wind velocity of 10 km/s, they infer the mass-loss rate of the progenitor star to be approximately a millionth of a solar mass per year. The derived value of the shock deceleration parameter is suggestive of a mildly decelerating blast wave. They studied temporal variation of the radio spectral indices between multiple frequency pairs (the figure shows the evolution of the spectral indices measured between frequencies of 1.06 and 1.4 GHz, 1.4 and 4.9 GHz, and 4.9 and 8.46 GHz), finding that the spectral indices steepen to values of -1 for an extended period from around day 50 to around day 125 after the explosion, especially at higher frequencies (between 4.86 and 8.46 GHz). This is indicative of electron cooling at the supernova shock. They calculate the cooling time scales and break frequencies for both synchrotron cooling and inverse-Compton cooling, and suggest that the steepening in spectral indices is due to inverse-Compton cooling of relativistic electrons at the supernova shock.
A VLA-GMRT look at 11 FR-II Quasars
Active Galactic Nuclei (AGNs) are a special class of galaxies that emit enormous amounts of energy from the nuclear region. There are several variants of AGNs classified based on their observed properties. Detailed observations of AGNs over two decades have suggested that AGNs are intrinsically similar objects, but may appear different due to different viewing angles; this idea is now known as the AGN unification scheme. Vaddi et al. address the unification of radio-loud AGNs via statistical and spectral analysis approaches. A sample of 11 steep-spectrum radio quasars and 13 Fanaroff-Riley-II radio galaxies that span similar luminosity and redshift ranges were used for this study. Matched resolution radio data for the quasars were obtained using the Jansky Very Large Array. The results are in general agreement with orientation-based AGN unification. However, the authors find that environmental effects cannot be ignored. The lack of correlation between the statistical orientation indicators such as misalignment angle and radio core prominence (see the figure), and the larger lobe distortions in quasars compared to radio galaxies suggest that additional intrinsic or environment effects are at play.
Angular momentum of dwarf galaxies
Mass and specific angular momentum are two fundamental physical parameters of galaxies. Kurapati et al. (2018) use high-resolution HI 21cm observations and broad band photometry to measure the baryonic mass (M) and baryonic specific angular momentum (j) of 11 dwarf galaxies that lie in the Lynx-Cancer void. They find that the specific angular momentum of void dwarf galaxies is similar to that of other dwarf galaxies in average density environments. However, all dwarf galaxies (regardless of environment) have significantly higher specific angular momentum than expected from an extrapolation of the relation between specific angular momentum and baryonic mass for large spiral galaxies. The figure shows the difference between the observed specific angular momentum of dwarf galaxies and the specific angular momentum expected from the bulge-less spiral relation, as a function of baryonic mass. The elevation in specific angular momentum occurs for dwarf galaxies with masses lower than roughly a billion solar masses. Galaxies above this mass threshold have relatively low baryonic specific angular momenta, following the relation obtained for massive galaxies with zero bulge fraction. Interestingly, the above mass threshold is very similar to the mass below which galaxy discs start to become systematically thick. Kurapati et al. examine the possibility that both these effects, viz. the thickening of disks and the increase in specific angular momentum, are results of feedback from star formation. Such feedback would preferentially remove the low angular momentum gas from the central parts of dwarfs (thus increasing the specific angular momentum of the system) and also inject mechanical energy into the system, leading to thicker discs. They find however, that the observed amount of observed star formation in their sample galaxies is insufficient to produce the observed increase in the specific angular momentum. It hence appears that some other, as yet unknown mechanism, plays a role in producing the observed enhancement in specific angular momentum.
Detection of the Galactic warm neutral medium in HI 21cm absorption
Patra et al. report a deep GMRT search for Galactic HI 21-cm absorption towards the quasar B0438-436, yielding the detection of wide, weak HI 21-cm absorption, with a velocity-integrated HI 21-cm optical depth of 0.0188 +/- 0.0036 km/s. Comparing this with the HI column density measured in the Parkes Galactic All-Sky Survey gives a column density-weighted harmonic mean spin temperature of 3760 +/- 365 K, one of the highest measured in the Galaxy. This is consistent with most of the HI along the sightline arising in the stable warm neutral medium. The low-peak HI 21-cm optical depth towards B0438-436 implies negligible self-absorption, allowing a multi-Gaussian joint decomposition of the HI 21-cm absorption and emission spectra. This yields a gas kinetic temperature T_k <= (4910 +/- 1900) K, and a spin temperature T_s = (1000 +/- 345) K for the gas that gives rise to the HI 21-cm absorption. The GMRT data are consistent with the HI 21-cm absorption arising from either the stable WNM, with T_s << T_k, T_k~5000 K, and little penetration of the background Lyman-alpha radiation field into the neutral hydrogen, or the unstable neutral medium, with T_sT_k~1000 K. The figure shows results of the multi-Gaussian joint decomposition of the (A) HI 21-cm emission and (B) HI 21-cm absorption spectra. The top panels show the best-fit model (solid curve) overlaid on the two spectra, while the bottom two panels show the residuals from the fit.
Probing Star Formation in Galaxies at z~1
Bera et al. carried out deep GMRT 610 MHz imaging of four fields of the DEEP2 Galaxy Redshift Survey, and stacked the radio emission from a sample of nearly 4000 blue star-forming galaxies at 0.7<z< 1.45 to detect the median rest-frame 1.4 GHz radio continuum emission of the galaxies. The authors used the local relation between total star formation rate (SFR) and radio 1.4 GHz luminosity to infer a median total SFR of (24.4 +/- 1.4) solar masses per year for blue star-forming galaxies at these redshifts. They detect the main-sequence relation between SFR and stellar mass, and find that the power-law index of the main sequence shows no change over z~0.7-1.45. They also find that the nebular line emission suffers less extinction than the stellar continuum, contrary to the situation in the local Universe; further, the ratio of nebular extinction to stellar extinction increases with decreasing redshift. They combined their results with earlier GMRT HI 21cm emission studies of the DEEP2 fields to obtain an upper limit of 0.87 Gyr to the atomic gas depletion time of star-forming galaxies at z~1.3. Neutral atomic gas thus appears to be a transient phase in high-z star-forming galaxies. The left panel of the figure shows the stacked rest-frame 1.4 GHz radio emission of the galaxies of the sample, detected at high statistical significance; the right panel shows a similar stack at neighbouring locations ("off-source") which shows no signal, indicating that the detected signal of the left panel is very unlikely to arise from systematic effects.
A Post-correlation Beamformer for Time-domain Studies of Pulsars and Transients
Roy, Chengalur & Pen have demonstrated that a new way of beam-forming called post-correlation beam-forming (i.e. beam-forming which involves only phased sums of the correlation of the voltages of different antennas in an array) significantly improves the capabilities and sensitivity of the upgraded GMRT for discovering new pulsars and fast radio bursts (FRBs). Compared with the traditionally used incoherent (IA) and phased (PA)
beam-forming techniques in radio telescopes for time-domain astronomy, this new technique dramatically reduces the effect of red-noise and radio frequency interference, yielding more than factor of 2 improvements in the GMRT time-domain survey sensitivity. The eye-catching improvements in the
signal-to-noise of the pulses from PSR J2144-3933 can be seen in the single-pulse time-series from the post-correlation beam-former. The extremely well-cleaned post-correlation beam also has an order of magnitude reduction in red-noise, as is clear in the power spectra plot. The post-correlation beam formation beautifully brings out the hitherto unexplored capability of interferometric arrays (the future of radio astronomy) over single dish telescopes. We describe a time-domain survey with the GMRT using this post-correlation beam formation, which will be one of the most sensitive surveys for pulsars and FRBs at low and mid-range radio frequencies.
Curvature in the spectrum of a remnant radio galaxy with the uGMRT
The origin of cosmic rays in the intra-cluster medium (ICM) has been attributed to re-acceleration of charged particles in shocks and turbulence. For these re-acceleration mechanisms to
work, it is expected that there will be reservoirs of seed cosmic ray electrons in the ICM. Radio galaxies with jets and lobes are strong candidates for providing these seeds. Dr. Kale and collaborators have used the unique broad band observing capabilities of the recently
operational upgraded Giant Metrewave Radio Telescope (uGMRT) to study an enigmatic "dead radio galaxy" or a
"remnant radio relic" in the galaxy cluster Abell 4038. They have shown that the spectrum of the source varies considerably across its extent and undergoes extreme changes from high to low frequencies that are quantified in a parameter called the "spectral curvature". The authors fine that the assumption that the spectra of seed particles are simple power-laws may not be correct, given the extreme spectral curvature measured using the uGMRT images. Their study has recently been accepted for publication in the Monthly Notices of the Royal Astronomical Society.
Electron Cyclotron Maser Emission from a radio star
HD133880 is a B-type rapidly-rotating star, with a period less than 1 day, on the main sequence. It is characterised by the presence of an asymmetric dipolar magnetic field of kiloGauss strength. Gyro-synchrotron radio emission has earlier been detected from this star. In 2015, Chandra et al. reported strong enhancement in the star's radio flux (at 610 MHz and 1420 MHz) at certain rotational phases, but the phase coverage was too limited for a detailed study. In the present work, Das, Chandra & Wade aimed to understand the origin of the radio pulses, by using the Giant Metrewave Radio Telescope (GMRT) 610 and 1420 MHz receivers to observe the star over a complete rotation. The GMRT 610 MHz data revealed a dramatic increase (by an order of magnitude) in the star's radio emission at a narrow epoch (phase 0.73) during its rotation, and in the right circular polarization; this can be seen in the upper panel of the attached figure. The observed enhancement is confined to a narrow range of phases and is approximately 100% polarised. Further, the enhancement occurs when the line of sight magnetic field is nearly zero, as can be seen in the lower panel of the figure. Das et al. find that the GMRT data single out Electron Cyclotron Maser Emission as the likely cause of the observed enhanced radiation. This maser process arises, under suitable conditions, due to the interaction of electromagnetic waves with a population of mildly relativistic electrons in a magnetised plasma. Previously, only one magnetic star (CU Vir) was known to host this mechanism, and it was unclear if this is a specific property of CU Vir or a common property of magnetic stars. The discovery of the maser mechanism in a second star rules out the first possibility and, since the maser process is more favourable at low frequencies, emphasizes the importance of more low frequency studies of magnetic stars to further understand the physical conditions that give rise to the maser.
The angular momentum content of gas-rich dwarf galaxies
A galaxy's spin is intricately connected to its morphology --- spiral galaxies spin faster and hence are thinner whereas elliptical galaxies have lower specific angular momentum and are puffier. The mass and the angular momentum of a galaxy are related via their evolutionary history. Various researchers in the past have reported a power-law scaling relation between the mass and the specific angular momentum of large spiral galaxies. Chowdhury and Chengalur used archival GMRT, VLA and WSRT HI 21cm data of five gas-rich dwarf galaxies and found that the specific angular momentum in these smaller, less massive, dwarf galaxies is significantly higher than that expected from the earlier studies of spiral disks. The figure shows the location of these dwarf galaxies in the specific angular momentum - mass plane, and compares them with the distribution of spiral galaxies. All the five gas-rich dwarf galaxies lie outside the 95% probability band of the relation for spiral galaxies. The chance probability that the dwarf galaxies belong to the same angular momentum - mass distribution as the spirals is less than one part in a million. The authors suggest two mechanisms through which the dwarfs may acquire their higher specific angular momentum: (i) preferential outflow of low angular momentum gas due to stellar feedback, and (ii) cosmic cold mode accretion, which is known to dominate in less massive galaxies.
A fourth radio arc in Abell 2626
The supermassive black holes at the centres of active galaxies can lead to the formation of spectacular jets that are detectable in deep radio imaging studies. When such black holes are situated close to the centres of galaxy clusters, they experience a dense environment. The radio jets can be affected by the black hole itself and by the environment, leading to complex morphologies. A system of three concave arcs was earlier known towards the galaxy cluster Abell 2626. Kale & Gitti used the 610 MHz receivers of the GMRT to discover a fourth arc in the sytem, that completes an intriguing symmetric structure of four arcs around the central massive galaxy that itself has two active nuclei. The origin of the exotic source is as yet unknown, but may be a rare event of precessing jets from the double nuclei of the central galaxy or a similarly rare configuration of a gravitational lens. The image shows the GMRT radio image in blue, overlaid on X-ray (red) and optical (green) images.
A Giant Radio Galaxy at z ~ 0.57
Giant radio galaxies (GRGs) are radio galaxies whose linear extent is more than 1 Mpc. Most of the known GRGs are less than a billion light years away from us. The sharp decline in the number of GRGs at larger distances, i.e. higher redshifts, is a mystery because the number of normal radio sources is actually higher at high redshifts. We recently used the GMRT to carry out a deep 150 MHz study of a small region of the sky in the Lynx constellation, and discovered a large GRG, of size 7 million light years, at a distance of about 5 billion light years, i.e. a redshift of 0.57. We used the GMRT to carry out detailed imaging studies of the GRG, at 325 MHz, 610 MHz and 1420 MHz; the new data suggest that the object is probably a double-double radio galaxy. Further, the radio core of the galaxy shows an unusually steep spectrum, which may imply that there is yet another unresolved pair of lobes within the core, making this GRG a candidate triple-double radio galaxy. Further investigations of the central region of the GRG, to test if it is a re-started radio source, are now under way using the European Very Long Baseline Interferometry Network (EVN), which has the resolution to probe the central region very close to the supermassive black hole.
The figure shows the GMRT 610 MHz image of the new GRG, overlaid on the optical SDSS gri-composite image. The optical host galaxy is shown separately in the rectangular box. The double-lobe structure on either side of the central core is clearly visible.
The Gas Mass of Star-forming Galaxies at z~1.3
Kanekar et al. used the GMRT 610 MHz receivers to carry out a search for HI 21cm emission from a large sample of massive star-forming galaxies at z~1.18-1.34, lying in sub-fields of the DEEP2 Redshift Survey. The search was carried out by co-adding (``stacking'') the HI 21cm emission spectra of 857 galaxies, after shifting each galaxy’s HI 21cm spectrum to its rest frame. The non-detection of a signal in the stacked HI 21cm spectrum yielded a stringent upper limit of 2.5 microJy on the average HI 21cm flux density of the 857 galaxies, at a velocity resolution of 315 km/s. This implies an upper limit of 20 billion solar masses on the average HI mass of the 857 galaxies, the first direct constraint on the atomic gas mass of galaxies at z>0.5. The upper limit to the ratio of the atomic gas mass to the stellar mass, i.e. the gas fraction, is 0.5, comparable to the cold molecular gas fraction in similar galaxies at these redshifts. Kanekar et al. find that the cosmological mass density of neutral atomic gas in massive star-forming galaxies at z~1.3 is significantly lower than the mass density estimates in both galaxies in the local Universe and damped Lyman-alpha absorbers at z>2. This implies that massive blue star-forming galaxies do not dominate the neutral atomic gas content of the Universe at z~1.3. The figure shows the cosmological mass density in neutral gas plotted as a function of redshift. The open star shows the new GMRT result, for blue star-forming galaxies at z~1.3. See the paper for more details.
Discovery of PSR J1227-4853: Transitioning from Low-mass X-Ray Binary to Redback Millisecond Pulsar
Low-mass X-ray binaries (LMXB's) and radio millisecond pulsars (MSP's) are linked through stellar and binary evolution, where MSP's are the end products of an episode of accretion of matter and angular momentum from the binary companion during the LMXB state. Over the last decade, the discovery of three transitional millisecond pulsars (tMSP's) has allowed a detailed study of the recycling process. Recent studies of PSR J1824−2452I and PSR J1023+0038 have observationally demonstrated the LMXB – MSP evolutionary link. These systems show direct evidence of back-and-forth state switching between radio MSP and accreting X-ray millisecond pulsar regimes and opened a new avenue of research in pulsar astrophysics. The third such tMSP system, J1227-4853, was discovered by us using the GMRT. PSR J1227-4853 is a 1.69 millisecond pulsar at a dispersion measure of 43.4 pc/cm^3. It transited into the active radio-MSP phase associated with a sudden drop of its X-ray and optical luminosity in 2012 December. Extreme orbital perturbations as well as the signature of proper motion are revealed from our GMRT timing campaign. This pulsar, an ``eclipsing redback'', is the only transitioning system currently in an active rotation-powered state. Simultaneous imaging and timing observations with the GMRT were used to directly show that eclipses are caused by absorption rather than dispersion smearing or scattering. A long-term timing study of PSR J1227-4853 is currently under way, which will help to determine whether these transitional systems will eventually be canonical radio MSP's or whether they form a new sub-class of MSP's that continue to transition between the two states. Also, such studies will result in better understanding of the spin evolution of the systems and the dynamics of accretion during the accretion-powered, propeller stage and the rotation-powered stage. The figure shows the pulsar search output for PSR J1227-4853 showing rapid evolution of period and period-derivative in a compact binary system.
Discovery of PSR J1227-4853: Transitioning from Low-mass X-Ray Binary to Redback Millisecond Pulsar
Low-mass X-ray binaries (LMXB's) and radio millisecond pulsars (MSP's) are linked through stellar and binary evolution, where MSP's are the end products of an episode of accretion of matter and angular momentum from the binary companion during the LMXB state. Over the last decade, the discovery of three transitional millisecond pulsars (tMSP's) has allowed a detailed study of the recycling process. Recent studies of PSR J1824−2452I and PSR J1023+0038 have observationally demonstrated the LMXB – MSP evolutionary link. These systems show direct evidence of back-and-forth state switching between radio MSP and accreting X-ray millisecond pulsar regimes and opened a new avenue of research in pulsar astrophysics. The third such tMSP system, J1227-4853, was discovered by us using the GMRT. PSR J1227-4853 is a 1.69 millisecond pulsar at a dispersion measure of 43.4 pc/cm^3. It transited into the active radio-MSP phase associated with a sudden drop of its X-ray and optical luminosity in 2012 December. Extreme orbital perturbations as well as the signature of proper motion are revealed from our GMRT timing campaign. This pulsar, an ``eclipsing redback'', is the only transitioning system currently in an active rotation-powered state. Simultaneous imaging and timing observations with the GMRT were used to directly show that eclipses are caused by absorption rather than dispersion smearing or scattering. A long-term timing study of PSR J1227-4853 is currently under way, which will help to determine whether these transitional systems will eventually be canonical radio MSP's or whether they form a new sub-class of MSP's that continue to transition between the two states. Also, such studies will result in better understanding of the spin evolution of the systems and the dynamics of accretion during the accretion-powered, propeller stage and the rotation-powered stage. The figure shows the pulsar search output for PSR J1227-4853 showing rapid evolution of period and period-derivative in a compact binary system.
Coherently dedispersed gated imaging of millisecond pulsars
The discovery of millisecond pulsars (MSP's) and their precise localisation using existing methods is hindered by their intrinsic fainter nature. This leads to significant delays between the discovery of MSP's and their further identification using conventional imaging methods. Motivated by the need for rapid localization of newly-discovered faint MSP's, we have developed a coherently dedispersed gating correlator for the GMRT. This gating correlator accounts for the orbital motions of MSP's in binary systems, while folding the visibilities with a best-fit topocentric rotational model derived from a periodicity search using simultaneously generated beamformer output. With this technique, the signal-to-noise ratio of the detection of an MSP in the image domain can be dramatically improved (by a factor of as much as 5). We have also incorporated a superior approach of dispersion correction, called coherent dedispersion, in our imaging technique to reconstruct the intrinsic pulse shape of such MSP's. We could unambiguously localize newly discovered Fermi MSP's in the on–off gated image plane with an accuracy of ±1”. Immediate knowledge of such a precise position enables the use of sensitive coherent beams of array telescopes for follow-up timing observations, which substantially reduces the use of telescope time (by a factor of 20 for the GMRT!). In addition, a precise a priori astrometric position reduces the effect of large covariance in timing fit, which in turn accelerates the convergence to an initial timing model. Moreover, such accurate positions allow for rapid identification of pulsar counterparts in optical and X-ray wavelengths.
Figure caption: On–off gated images for newly discovered Fermi MSP's. All the MSP's are marked in the respective 10’ × 10’ facet images.
Coherently dedispersed gated imaging of millisecond pulsars
The discovery of millisecond pulsars (MSP's) and their precise localisation using existing methods is hindered by their intrinsic fainter nature. This leads to significant delays between the discovery of MSP's and their further identification using conventional imaging methods. Motivated by the need for rapid localization of newly-discovered faint MSP's, we have developed a coherently dedispersed gating correlator for the GMRT. This gating correlator accounts for the orbital motions of MSP's in binary systems, while folding the visibilities with a best-fit topocentric rotational model derived from a periodicity search using simultaneously generated beamformer output. With this technique, the signal-to-noise ratio of the detection of an MSP in the image domain can be dramatically improved (by a factor of as much as 5). We have also incorporated a superior approach of dispersion correction, called coherent dedispersion, in our imaging technique to reconstruct the intrinsic pulse shape of such MSP's. We could unambiguously localize newly discovered Fermi MSP's in the on–off gated image plane with an accuracy of ±1”. Immediate knowledge of such a precise position enables the use of sensitive coherent beams of array telescopes for follow-up timing observations, which substantially reduces the use of telescope time (by a factor of 20 for the GMRT!). In addition, a precise a priori astrometric position reduces the effect of large covariance in timing fit, which in turn accelerates the convergence to an initial timing model. Moreover, such accurate positions allow for rapid identification of pulsar counterparts in optical and X-ray wavelengths.
Figure caption: On–off gated images for newly discovered Fermi MSP's. All the MSP's are marked in the respective 10’ × 10’ facet images.
The GMRT High Resolution Southern Sky (GHRSS) survey
Bhattacharyya et al. used the outstanding GMRT potential for low-frequency pulsar surveys in the GMRT High Resolution Southern Sky (GHRSS) survey, a low-frequency survey for pulsars and transients away from the Milky Way's plane. The GHRSS survey covers Galactic latitudes |b|>5 degrees, scanning the southern sky, with declination -40 degrees to -54 degrees. This declination coverage is complementary to the coverage of other ongoing low-frequency sky surveys around the world. The first phase of the GHRSS survey was carried out using the narrow bandwidths of the GMRT Software Backend, at 322 MHz, and has already resulted in the discovery of bunch of new pulsars with exciting properties. Bhattacharyya et al. discovered 13 pulsars in the GHRSS survey in a surveyed area of 1800 square degrees, i.e. 0.007 pulsars per square degree, which is one of the highest among pulsar surveys away from the Milky Way’s plane. GHRSS survey discoveries include a millisecond pulsar (in a ~10 hour orbit around a ~0.18 solar mass companion star), a pulsar for which gamma-ray pulsations have been discovered using the Fermi Large Area Telescope, and two mildly recycled pulsars. The second phase, using the GMRT Wideband Backend and the 250-500 MHz receivers of the upgraded GMRT is now under way.
Deatils: http://www.ncra.tifr.res.in/ncra/research/research-at-ncra-tifr/research-areas/pulsarSurveys/GHRSS
The spin temperature of high-redshift damped Lyman-alpha systems
Kanekar et al. report results from a large programme aimed at investigating the temperature of neutral gas in high-redshift damped Lyman-alpha absorbers (DLAs). This involved (1) HI 21cm absorption studies of a large sample of DLAs towards radio-loud quasars, to measure the spin temperature (2) very long baseline interferometric studies to measure the low-frequency quasar core fractions, and (3) optical/ultraviolet spectroscopy to determine DLA metallicities and the velocity widths of low-ionization metal lines. Kanekar et al. found a statistically significant difference between the spin temperature distributions in the high-redshift (z > 2.4) and low-redshift (z < 2.4) DLA samples: the high-z sample contains more DLAs with high spin temperature, >~ 1000 K. The high DLA spin temperatures arise due to low fractions of the cold neutral medium (CNM): only two of 23 DLAs at z > 1.7 have CNM fractions > 20%, comparable to the median value (~ 27%) in the Milky Way. Kanekar et al. robustly confirmed the presence of an anti-correlation between spin temperature and metallicity [Z/H], via a non-parametric Kendall-tau test. The data thus appear to indicate that high-redshift DLAs have significantly larger fractions of the warm phase of neutral hydrogen than is present in the Milky Way and local spiral galaxies, probably because the paucity of metals in the absorbers implies a lack of cooling routes in the absorber host galaxies.
The figure shows the spin temperature of the DLAs of the sample plotted versus redshift (left panel) and metallicity (right panel). The left panel shows that there is a higher fraction of DLAs with high spin temperatures at high redshifts, z>1.7. The anti-correlation between spin temperature and metallicity is clearly visible in the right panel.
GMRT detections of HI 21cm absorption in two damped Lyman-alpha absorbers at z~2
Kanekar used the new 250-500 MHz receivers of the upgraded GMRT to detect redshifted HI 21cm absorption in two high column density damped Lyα absorbers (DLAs) at z ~ 2. Both absorbers have high inferred integrated HI 21cm optical depths, and hence low spin temperatures. However, for the z=1.9698 DLA toward TXS1755+578, the difference in HI 21cm and C I profiles and the weakness of the radio core suggest that the HI 21cm absorption arises toward radio components in the jet, and that the optical and radio sightlines are not the same; this precludes an estimate of the DLA spin temperature. For the z=1.9888 DLA toward TXS1850+402, the HI 21cm absorption yields a DLA spin temperature ~ 372 K, lower than typical spin temperature values in high-z DLAs. This low spin temperature and the relatively high metallicity of the z=1.9888 DLA are consistent with the anti-correlation between metallicity and spin temperature that has been found earlier in damped Lyα systems. The figure shows the two new GMRT HI 21cm absorption detections.
The temperature of the warm neutral medium in the Milky Way
Roy et al. used deep, high velocity resolution HI 21cm absorption spectra towards 32 sources, obtained with the Giant Metrewave Radio Telescope (GMRT) and the Westerbork Synthesis Radio Telescope (WSRT) to probe physical conditions in the Galactic neutral hydrogen (HI). The HI 21cm absorption spectra are sufficiently sensitive to detect HI 21cm absorption by the warm neutral medium (WNM). Comparing these spectra with HI 21 cm emission spectra from the Leiden-Argentine-Bonn (LAB) survey, Roy et al. show that some of the absorption detected on most sightlines must arise in gas with temperatures higher than that in the stable cold neutral medium (CNM). A multi-Gaussian decomposition of 30 of the HI 21cm absorption spectra yielded very few components with linewidths in the temperature range of stable WNM, with no such WNM components detected for 16 of the 30 sightlines. Some of the detected HI 21cm absorption along 13 of these sightlines must arise in gas with spin temperatures larger than the CNM range. For these sightlines, the authors use very conservative estimates of the CNM spin temperature and the non-thermal broadening to derive strict upper limits to the gas column densities in the CNM and WNM phases. Comparing these upper limits to the total HI column density, at least 28 per cent of the neutral hydrogen must have temperatures in the thermally unstable range (200-5000 K). The GMRT and WSRT data hence robustly indicate that a significant fraction of the gas in the Galactic interstellar medium has temperatures outside the ranges expected for thermally stable gas in two-phase models.
The figure shows the maximum kinetic temperature of the different components on each of the 30 sightlines, from the multi-Gaussian fits. The stable WNM temperature range (5000–8000 K) is indicated by the horizontal dashed lines. Components with temperatures consistent with stable WNM are indicated by open circles, while those definitely outside the above range (at >= 3 sigma significance) are shown as filled circles.
The temperature of the diffuse HI in the Milky Way - I. High resolution HI 21 cm absorption studies
Roy et al. used the Giant Metrewave Radio Telescope (GMRT) and the Westerbork Synthesis Radio Telescope (WSRT) spectra to obtain deep, high velocity resolution HI 21cm absorption spectra of 32 compact extra-galactic sources. These are amongst the deepest HI 21cm absorption spectra ever obtained, with optical depth root-mean-square noise < 0.001 per 1 km/s velocity channel, sufficiently sensitive to detect HI 21cm absorption from the warm neutral medium along all sightlines. HI 21cm absorption was detected against all background sources but one, B0438-436. Roy et al. used the detected HI 21cm spectra to infer the spin temperature as a function of velocity along each sightline. On every sightline, the maximum spin temperature detected (at >= 3 sigma significance) is >= 1000 K, indicating that the warm neutral medium is being detected along most sightlines. This is by far the largest sample of Galactic HI 21 cm absorption spectra of this quality, providing a sensitive probe of physical conditions in the neutral atomic interstellar medium.
The figure shows the HI 21cm emission spectrum (top), the HI 21cm absorption spectrum (middle), and the spin temperature spectrum (bottom) for six of the 32 targets. HI 21cm absorption is clearly detected against all sources.
GMRT Discovery of PSR J1544+4937: An Eclipsing Black-widow Pulsar Identified with a Fermi-LAT Source
Bhattacharyya et al. used the GMRT to perform deep observations to search for radio pulsations in the directions of unidentified Fermi Large Area Telescope (LAT) gamma-ray sources, resulting in the discovery of a new milli-second pulsar (MSP), PSR J1544+4947, an eclipsing MSP in a special evolutionary state. PSR J1544+4937 is a 2.16 ms pulsar in a 2.9-hour compact circular orbit with a very low-mass companion star (mass > 0.017 solar masses). At 322 MHz, the pulsar is found to be eclipsing for 13% of its orbit, whereas at 607 MHz the pulsar is detected throughout the low-frequency eclipse phase. Variations in the eclipse ingress phase are observed, indicating a clumpy and variable eclipsing medium. Moreover, additional short-duration absorption events are observed around the eclipse boundaries. The authors used the radio timing solutions to detect gamma-ray pulsation from the pulsar, confirming it as the source powering the gamma-ray emission.
The figure shows the frequency-dependent eclipsing detected with the GMRT in PSR J1544+4937. The pulsar radiation is seen to be eclipsed by the companion star at 322 MHz, but not at 607 MHz. The figure plots the variation of the timing residuals and the electron column density around the eclipse phase (which is indicated by the shaded region) at 322 MHz (top) and 607 MHz (bottom).
GMRT Discovery of PSR J1544+4937: An Eclipsing Black-widow Pulsar Identified with a Fermi-LAT Source
Bhattacharyya et al. used the GMRT to perform deep observations to search for radio pulsations in the directions of unidentified Fermi Large Area Telescope (LAT) gamma-ray sources, resulting in the discovery of a new milli-second pulsar (MSP), PSR J1544+4947, an eclipsing MSP in a special evolutionary state. PSR J1544+4937 is a 2.16 ms pulsar in a 2.9-hour compact circular orbit with a very low-mass companion star (mass > 0.017 solar masses). At 322 MHz, the pulsar is found to be eclipsing for 13% of its orbit, whereas at 607 MHz the pulsar is detected throughout the low-frequency eclipse phase. Variations in the eclipse ingress phase are observed, indicating a clumpy and variable eclipsing medium. Moreover, additional short-duration absorption events are observed around the eclipse boundaries. The authors used the radio timing solutions to detect gamma-ray pulsation from the pulsar, confirming it as the source powering the gamma-ray emission.
The figure shows the frequency-dependent eclipsing detected with the GMRT in PSR J1544+4937. The pulsar radiation is seen to be eclipsed by the companion star at 322 MHz, but not at 607 MHz. The figure plots the variation of the timing residuals and the electron column density around the eclipse phase (which is indicated by the shaded region) at 322 MHz (top) and 607 MHz (bottom).
The GMRT High Resolution Southern Sky (GHRSS) survey
Bhattacharyya et al. used the outstanding GMRT potential for low-frequency pulsar surveys in the GMRT High Resolution Southern Sky (GHRSS) survey, a low-frequency survey for pulsars and transients away from the Milky Way's plane. The GHRSS survey covers Galactic latitudes |b|>5 degrees, scanning the southern sky, with declination -40 degrees to -54 degrees. This declination coverage is complementary to the coverage of other ongoing low-frequency sky surveys around the world. The first phase of the GHRSS survey was carried out using the narrow bandwidths of the GMRT Software Backend, at 322 MHz, and has already resulted in the discovery of bunch of new pulsars with exciting properties. Bhattacharyya et al. discovered 13 pulsars in the GHRSS survey in a surveyed area of 1800 square degrees, i.e. 0.007 pulsars per square degree, which is one of the highest among pulsar surveys away from the Milky Way’s plane. GHRSS survey discoveries include a millisecond pulsar (in a ~10 hour orbit around a ~0.18 solar mass companion star), a pulsar for which gamma-ray pulsations have been discovered using the Fermi Large Area Telescope, and two mildly recycled pulsars. The second phase, using the GMRT Wideband Backend and the 250-500 MHz receivers of the upgraded GMRT is now under way.
The figure shows the 21 pulsars discovered by the GMRT between 2012−2017 from targeted and blind surveys. Fermi-directed discoveries are shown as green points; the blue shaded region indicates the sky coverage in Galactic coordinates of the GHRSS survey, while the pulsars discovered in this survey are shown as red points
Details: http://www.ncra.tifr.res.in/ncra/research/research-at-ncra-tifr/research-areas/pulsarSurveys/GHRSS
Radio observation of Venus using the GMRT
The surface of Venus has been studied by measuring radar reflections and thermal radio emission over the spectral range from several centimetres to metre wavelengths using Earth-based as well as orbiter platforms. Earlier non-imaging radio observations of Venus in the decimeter wavelength regime show a decreasing trend in the observed brightness temperature with increasing wavelength. The present-day thermal emission models however predict the brightness temperature to remain constant above wavelengths of about 10 cm. Mohan et al. report the first interferometric imaging observations of Venus below 620 MHz, which provide reliable brightness temperature measurements, and confirm this discrepancy. These observations were carried out at 606, 333 and 240 MHz using the GMRT. The brightness temperature values derived at the respective frequencies are 526 K, 409 K and <426 K, with errors of ∼7% which are generally consistent with the reported temperatures at 608 MHz and 430 MHz by previous investigators, but are much lower than those obtained by extrapolating from high-frequency observations at 1.38-22.46 GHz using the VLA. The circle and triangles show the measurements from this work, while the open boxes show the model prediction.
GMRT monitoring of the X-ray binary V404 Cygni during its June 2015 outburst
Chandra & Kanekar used the GMRT at 1280, 610, 325 and 235 MHz to monitor the black hole X-ray binary V404 Cygni during its 2015 June outburst, extending for a period of 2.5 weeks, and beginning on June 26.9 UT, a day after the strongest radio/X-ray outburst. They find the low-frequency radio emission of V404 Cygni to be extremely bright and fast-decaying in the outburst phase, with an inverted spectrum below 1.5 GHz and an intermediate X-ray state. The radio emission settles to a weak, quiescent state roughly 11 days after the outburst, with a flat radio spectrum and a soft X-ray state. Combining the GMRT measurements with flux density estimates from the literature, the authors identify a spectral turnover in the radio spectrum at ~1.5 GHz on June 26.9 UT (see the attached image), indicating the presence of a synchrotron self-absorbed emitting region. They use the measured flux density at the turnover frequency with the assumption of equipartition of energy between the particles and the magnetic field to infer the jet radius, magnetic field, minimum total energy, and transient jet power. The relatively low value of the jet power, despite V404 Cygni’s high black hole spin parameter, suggests that the radio jet power does not correlate with the spin parameter.
Discovery of a radio relic in the low mass galaxy cluster PLCK G200.9-28.2
Kale et al. used the Giant Metrewave Radio Telescope (GMRT), the XMM-Newton X-ray Observatory, and the Jansky Very Large Array to discover a new radio relic in the galaxy cluster PLCKG200.9-28.2 at z~0.22. Such arc-like radio relics are usually found at the periphery of massive colliding clusters, and are extremely rare, arising in fewer than 5% of merging clusters. Despite their rarity, radio relics are an excellent tracer of the shocks that are expected to be driven in the diffuse intra-cluster medium by violent cluster collisions. Indeed, it is very difficult to even detect these shocks at other wavelengths. So far, radio relics have been found only in the vicinity of merging massive clusters. The new radio relic detected by Kale et al. is very interesting because it arises in a cluster of low mass, the lowest mass at which such a relic has ever been seen! This demonstrates that violent mergers in low-mass clusters are capable of producing strong shock waves in their diffuse media.
In the adjoining figure, the 235 MHz emission imaged with the GMRT is shown in red and the X-ray emission imaged with the XMM-Newton satellite observatory is shown in blue. The elongated source seen in red is the new radio relic.
GMRT imaging of a high-energy supernova remnant
Nayana et al. used the Giant Metrewave Radio Telescope (GMRT) to detect 325 and 610 MHz radio emission from HESS J1731-347, one of only five known very-high-energy (VHE; > 0.1 TeV) shell-type supernova remnants (SNRs). Multiple filaments of the SNR are clearly seen in the GMRT 610 and 325 MHz images, shown, respectively, in the left and right panels of the adjacent figure. However, the faintest feature in the GMRT bands corresponds to the peak in the VHE emission. This anti-correlation can be explained if the observed VHE gamma-ray emission has a leptonic origin. The individual filaments of the SNR (indicated by "1", "2", "3", and "4") have steep radio spectra, consistent with a non-thermal origin.
An AGN's rendezvous with a radio relic
van Weeren et al. used data from the Chandra X-ray Observatory, the Giant
Metrewave Radio Telescope, the Jansky Very Large Array, and other telescopes to discover a cosmic event never seen before. Galaxy clusters contain multiple sources of radio emission, including active galactic nuclei (AGNs), radio halos and
radio relics. A long-standing problem in studies of clusters is how low-Mach-number shocks can accelerate electrons efficiently to produce the observed radio relics. van Weeren et al. discovered, for the first time, a direct connection between a radio relic and an AGN (a radio galaxy) in the merging galaxy cluster Abell 3411-3412 by combining radio, X-ray and optical data. This discovery indicates that fossil relativistic electrons from AGNs are re-accelerated at cluster shocks. It also implies that radio galaxies play an important role in governing the non-thermal component of the intra-cluster medium in merging clusters. For the first time, two of the most powerful phenomena in the Universe have been clearly linked together in the same system.
Image credits: X-ray: NASA/CXC/SAO/R. van Weeren et al; Optical: NAOJ/Subaru;
