Science Highlights
The Atomic Gas Properties of Green Pea Galaxies: Connections to Lyman Continuum Leakage
Green Pea galaxies (GPs) are local analogs of the dwarf starburst galaxies that reionized the Universe at early times via their Lyman-continuum (LyC) photons, and thus provide the opportunity to probe the processes by which such LyC photons might escape the early galaxies. Khasnovis et al. report a Green Bank Telescope (GBT) search for HI 21 cm emission from 30 low-redshift Green Pea galaxies (GPs), obtaining 7 detections of HI 21 cm emission and 17 upper limits on the HI mass. Including GPs from the literature, they compile a sample of 60 GPs at z<0.05, with 19 detections and 41 nondetections of HI 21 cm emission and with stellar masses in the range 0.001-1 million solar masses. They use the line luminosity ratio O32 = [O III]λ5007 + λ4959/[O II]λ3727,3729 as an indicator of LyC leakage and examine the dependence of the HI properties of the 60 GPs on the O32 ratio. They obtain a far higher HI 21 cm detection rate for the 32 GPs with O32<10 than that for the 28 GPs with O32>10. They also find statistically significant evidence that the HI mass, the HI-to-stellar mass ratio, and the HI gas depletion timescale of GPs with O32>10 are lower than the corresponding values for GPs with O32<10. Earlier studies have shown that galaxies with O32>10 tend to show significant LyC leakage. The new results indicate that this LyC leakage is due to the paucity of HI in such galaxies, with most of the HI consumed in the starburst. The results further suggest that HI 21 cm studies of the galaxies that reionized the Universe at early times are likely to find an anticorrelation between the HI 21 cm and Lyα emission signals, due to the paucity of HI in the strongest LyC and Lyα leakers. The figure shows the HI mass, or the 3-sigma upper limits to the HI mass, plotted against the O32 ratio for the 60 GPs of the sample. The dashed vertical line indicates the value O32=10, above which galaxies are expected to show significant LyC leakage. The filled and open symbols indicate, respectively, detections and nondetections of HI 21 cm emission. The green circles indicate GPs from the study of Khasnovis et al., and the other symbols indicate GPs from the literature. It is clear from the figure that GPs with O32<10 show both more detections of HI 21 cm emission and higher HI masses than GPs with O32>10.
Exploring Unusual High-frequency Eclipses in MSP J1908+2105
Spider millisecond pulsars (MSPs) are compact binaries in which the energetic pulsar wind ablates the companion; eclipses occur when this ablated material blocks the pulsar’s radio beam. These eclipses are frequency-dependent, and typically vanish above a characteristic eclipse cutoff frequency (around 1.4 GHz). Using wide-band uGMRT Band-3 (300–500 MHz) and Band-4 (550–850 MHz) observations, together with Parkes UWL (704–4032 MHz) observations, Ghosh et al. show that PSR J1908+2105 remains eclipsed up to 4 GHz for >30% of the orbit, making it one of only three MSPs known to eclipse at such high frequencies. Orbital-phase–resolved dispersion and polarization measurements imply a dense, magnetized eclipse medium with excess line-of-sight dispersion measure of ~4 pc per cc and electron column density of ~10^{19} per sq. cm; rotation-measure (RM) variations indicate stronger line-of-sight magnetic fields toward the eclipse boundaries, with a characteristic field of ~16 G near the eclipse center. Ghosh et al. show that only synchrotron absorption can account for such high-frequency eclipses. They report the first evidence of temporary magnification of the pulsed flux density (about four times higher than in the non-eclipse phase) near eclipse edges, attributing the magnification to plasma lensing by irregular, strongly structured circumstellar plasma around the companion, where steep electron-density gradients refract and focus the pulsar’s radio emission. Numerous single bright pulses were found immediately before and after the eclipse, especially during egress, while none were seen outside the eclipse region. Combining with literature cases, the authors note that eclipse cutoffs above ~1 GHz are consistently linked to electron column densities greater than around 10^{17} per sq. cm, offering a physical handle on the eclipse medium across spider MSPs. The figure shows electron density variation near the eclipse boundary at different epochs observed with uGMRT at 400 MHz and 650 MHz, and with Parkes UWL at 2368 MHz. A sharp dip around orbital phase ∼ 1.42 on 14 June 2024 suggests a localized gap in the ionized gas, probably caused by turbulence in the plume. The absence of this dip in data from 11 days earlier indicates variability in timescales of days to weeks, showing the turbulent eclipse medium.
Deciphering Profile Stability in Millisecond Pulsars: Timescales, Frequency Evolution, and Implications for Emission Mechanisms
Millisecond pulsars (MSPs) enable precision timing, but their individual pulses show jitter -- random pulse-to-pulse changes in shape and phase that introduce a source-intrinsic white-noise term in timing. The jitter parameter is a dimensionless measure of how strong this effect is (a smaller value of the jitter parameter indicates steadier pulses). This study introduces a direct pulse-stacking method to measure how quickly the mean profile becomes stable. Using long-term, multi-epoch uGMRT observations at 300-750 MHz for nine MSPs, and complementary Parkes UWL data (704-4032 MHz) for a few of them, Ghosh et al. found that profiles typically require averaging a million pulses to stabilize. This stabilization rate depends on signal-to-noise ratio and pulse morphology, and shows a moderate link with surface magnetic field strength. Estimation of the jitter parameter is feasible for relatively bright sources with sufficiently high single-pulse signal-to-noise ratio. In this context, Ghosh et al. also found that the measured profile-stability slope correlates with this parameter, providing a practical proxy for intrinsic pulse-shape variability in faint MSPs and helping set integration times for Pulsar Timing Array experiments. The figure summarises the long-term profile stability for nine GMRT-discovered MSPs from multi-year observations. The plot shows the mean correlation between sub-averaged and global profiles versus pulse number, demonstrating that MSP profiles stabilise after averaging around a million pulses. Here, n denotes the number of individual pulses that have been averaged to form a subaveraged pulse profile. For each value of n, we compute the Pearson correlation coefficient Xn between the sub-averaged profile and the global profile. The quantity plotted is log(1 − Xn) as a function of log(n), capturing the stabilization behavior of pulse profiles with increasing averaging. The vertical error bars represent the standard error of the mean of Xn at each n, propagated through the logarithmic transformation. The slope of the fitted line shows the profile stability rate.
Observation and Modeling of Small Spatial Structures of Solar Radio Noise Storms Using the uGMRT
Among the most commonly observed solar radio sources in the metric and decametric wavelengths are the solar noise storms. Powered by a plasma emission mechanism, noise storm sources can become significantly scatter-broadened due to the multi-path propagation caused by refraction from the coronal density inhomogeneities. Scatter-broadening imposes a fundamental limit on the minimum observable source size in the solar corona. While past observational and theoretical works have tried to estimate this limiting size, the limit depends on the details of the coronal turbulence model. As such, pushing the minimum observable source size to smaller values can help constrain the plasma environment of the observed sources as well as the models of coronal turbulence. In this work, Mondal et al. (2025) use data from the upgraded Giant Metrewave Radio Telescope in the 300-500 MHz band to determine, for the first time, multiple instances of structures with length scale of approximately 20" in noise storms. These sources are much smaller than structures reported earlier in the corona at similar frequencies. These small sources are stable over timescales of 15-30 minutes and are detected over the entire available bandwidth of about 200 MHz. The adjacent figure shows an example of a noise storm source, in the magenta contours. The radio image was generated by integrating 24 MHz and 25 minutes of data. The size of the source was estimated by fitting the region bounded by the yellow dashed circle by a Gaussian, and found to be 30" x 16". Such small source sizes are very hard to explain using the currently prevalent coronal turbulence models. To understand the origin of such small sources, Mondal et al. also build an illustrative model. They demonstrate that it is easier to account for the existence of such small sources if they originate in coronal loops, which are much denser than the background coronal plasma.
Globular Clusters GMRT Pulsar Search (GCGPS). I. Survey Description, Discovery and Timing of the First Pulsar in NGC6093
Globular clusters are among the oldest and most compact stellar systems in the Galaxy, where the high stellar densities facilitate frequent dynamical encounters, often leading to the formation of exotic compact binary systems. These systems are predominantly situated at higher Galactic latitudes. Using the Globular Clusters GMRT Pulsar Search (GCGPS), a new low-frequency survey with the upgraded Giant Metrewave Radio Telescope (uGMRT), Das et al. (2025) reported the discovery of the first pulsar in NGC 6093. The source, designated PSR J1617−2258A, is a rapidly spinning millisecond pulsar with a rotation period of just 4.32 milliseconds. It resides in an unusually eccentric (e ~ 0.54) binary system with an orbital period of ~ 19 hours and a low-mass (Mc ~ 0.082 ± 0.06 M⊙) companion, most likely a helium white dwarf. The figure illustrates that this system occupies a distinct region of parameter space, characterised by its unusually low companion mass and high orbital eccentricity relative to all other known pulsar binaries. Only four such systems have greater orbital compactness and higher eccentricity, but all of them have a median companion mass lower than that of PSR J1617−2258A. Such high orbital eccentricity strongly suggests a dynamical formation history – either through the replacement of the pulsar’s original companion during a stellar exchange encounter in the dense cluster core, or via perturbations to its orbit caused by a close flyby of another massive star or compact object. A precise timing solution was achieved after over a year of follow-up observations, which enabled the detection of the relativistic advance of periastron, an orbital precession arising from general relativistic effects. This measurement yields a total system mass of 1.67 +/- 0.06 solar masses, providing important constraints on both the nature of the companion and the pulsar’s mass. The discovery was enabled by the dual-beam phased-array mode of the uGMRT in Band 4 (550–750 MHz), which offers simultaneous, high-sensitivity coverage of both the entire globular cluster and its dense core. When combined with rapid positional refinement via interferometric imaging, this capability underscores the efficacy of the GCGPS in detecting and accurately characterising new pulsars within globular clusters.
Low-frequency, wideband study of an active repeater, FRB 20240114A, with the GMRT
Fast radio bursts are transient sources in the radio sky. Their emission is known to be wideband, coherent, and bright over very short timescales (from hundreds of microseconds to a few milliseconds). While most of these are one-off events, a small fraction emit repeatedly. An even smaller fraction of FRBs emit at rates of over 1 burst per hour, and are thus known as hyperactive repeaters. Panda et al. 2025, presented the study of the most prolific hyperactive FRB to date, FRB 20240114A, with the upgraded GMRT. The authors reported the detection of 167 bursts over a six-month period (i.e. 25/02/2024 to 13/07/2024), spanning a frequency range of 300 to 750 MHz. This dataset enabled an analysis of the distributions of various burst parameters and allowed the authors to examine their evolution over both time and frequency. The dedispersed dynamic spectra for the nine brightest bursts are presented in the figure, revealing a range of burst morphologies, including band-limited emission, multiple components, and sub-burst frequency drifts. The properties of the detected bursts vary widely, with a wide range of intrinsic widths (0.246 - 39.364 ms), scattering timescales (0.004 - 28.289 ms), and dispersion measures (524.07–533.56 pc per cc). The majority of the bursts were band-limited as well, with 56% of the bursts with a band occupancy of 50% or less. Band occupancies varied widely, from 9 (4.5%) to 180 MHz (about 90%). Their bi-modal waiting time distribution indicates that the emission from the FRB is non-Poissonian. Panda et al. 2025 lso reported that the isotropic energy distribution flattens at higher energies for the detected bursts, along with a gradual decline in their flux over time. These results could provide important constraints on the emission mechanism of this FRB.
An activity transition in FRB 20201124A: Methodological rigor, detection of frequency-dependent cessation, and a geometric magnetar model
The repeat nature of some of the fast radio bursts (FRBs) enables a multitude of studies using sensitive telescopes to probe their origins and emission mechanisms. Bilous et al. utilized coordinated observations using GMRT and WSRT to study the repeating FRB 20201124A. Using primarily the GMRT observations and earlier published contemporary FAST observations, we showed that FRB 20201124A exhibits a frequency-dependent activity window. Before this FRB, only FRB 20180916B was known to show such frequency dependence. Using our data as well as other published results on this particular source, it was conjectured that the source of FRB 20201124A is an ultra-long period magnetar and the bursts might have been caused by crustal motion events. It was also shown that the excess dispersion measure (DM) reported for the bursts from this source might have been biased by the sad trombone effect and such biases are hard to avoid unless the signal-to-noise ratio is extremely high. The brightest burst detected with GMRT is shown in the accompanying figure.
First Robust Detection of Linear Polarization from Metric Solar Emissions: Challenging Established Paradigms
Solar polarimetric studies at meter wavelengths have long assumed that
any observed linear polarization must be of instrumental origin. This
assumption stems from theoretical expectations that strong Faraday
rotation in the solar corona would erase any intrinsic linear
polarization. Dey et al. report the first robust detection of linear
polarization in solar emissions at meter wavelengths, based on
simultaneous observations at overlapping frequencies, using two
instruments with fundamentally different designs and geographically
widely separated: the Murchison Widefield Array (MWA) and the upgraded
Giant Metrewave Radio Telescope (uGMRT). The observations, carried out
on 25 June 2022 in the 217–247 MHz band, captured linearly polarized
emissions from both type I noise storms and a type III burst.
Independent calibration and analysis procedures for the two instruments
yielded consistent linear polarization fractions, ruling out a common
instrumental origin. The adjacent figure shows the contours of linearly
polarized emission (in red) overlaid on total intensity (Stokes I) maps
for two solar noise storms observed with the MWA (upper panels) and the
uGMRT (lower panels). The eastern source, weaker in Stokes I, has a
linear polarization fraction of 13.5% ± 0.5% measured using the MWA and
12.3% ± 2.0% using uGMRT. The brighter western source exhibits a lower
linear polarization, 6.0% ± 0.3% measured with MWA and 5.9% ± 0.5% with
the uGMRT. Dey et al. also showed rapid, source-specific variations in
the observed linear polarization on short time and frequency scales, as
well as changes in the morphology of the linearly polarized source,
further confirming their solar origin. The unexpected presence of linear
polarization implies that the calibration schemes that rely on the
assumption of zero linear polarization — a common practice in
low-frequency solar polarimetric studies — can potentially bias circular
polarization estimates as well, leading to incorrect physical
inferences. This result challenges a decades-old paradigm in solar radio
physics and opens the possibility of using full-Stokes, low-frequency
spectropolarimetric imaging to probe coronal magnetic fields and plasma
structures. The discovery also has implications for interpreting
coherent radio bursts from other stellar systems, where linear
polarization is often used to infer emission mechanisms, guided by the knowledge from solar radio physics.
Varying Activity and the Burst Properties of FRB 20240114A Probed with GMRT Down to 300 MHz
The origin of Fast Radio Bursts (FRBs) remains a major open question in astrophysics. Some FRBs are known to repeat, enabling targeted follow-up with sensitive facilities such as the uGMRT. Repeating FRBs, with their narrowband emission, downward frequency drifts, and variable burst rates, offer a unique opportunity to probe intrinsic emission processes and propagation effects. We present uGMRT observations of the active repeater FRB 20240114A in the 300 to 750 MHz frequency range, detecting 60 bursts, including events as faint as 0.1 Jy ms. Burst rates reached up to 31 per hour, measured within 10 minutes of FAST detections exceeding 500 per hour. The burst fluence distribution follows a power law with index -1.24 +/- 0.11. Most bursts are narrowband (about 10% fractional bandwidth) and many show clear downward drifts (-0.35 to -11.7 MHz per millisecond), extending the low-frequency regime of the drift-frequency relation and supporting curvature radiation in magnetized environments. Multi-telescope reports (ATels) suggest frequency-dependent activity, with low-frequency detections clustering earlier than >2 GHz events, contrary to chromatic activity in FRB 20180916B. Interferometric imaging places 3-sigma limits of <= 600 uJy at 400 MHz and <= 89 uJy at 650 MHz on any persistent radio source, far below those of FRB 20121102A and FRB 20190520B. The source remained active till our final session, highlighting the importance of ongoing multi-wavelength monitoring to uncover the origins of FRB 20240114A and repeating FRBs in general.
A Direct Measurement of the Electron Density Turbulence Parameter C_1 and Implications for the Emission Size of Magnetar XTE J1810-197
Although all pulsars scintillate at radio frequencies, scintillation is challenging to measure at higher dispersion measures (DM). The enhanced scattering results in interference of off-axis electric field from large delays, resulting in scintillation with fine structure. Typically, either the scattering or scintillation is measurable due to the inverse relation between the two. For clearly discernible scintillation, such as e.g. seen in a typical dynamic spectrum of a low-DM pulsar, there is negligible scattering, while at high DM there is appreciable scattering but the scintillation has fine structure. However, given a sufficiently capable observing configuration, both the quantities can be measured: i.e. scintillation through a high spectral resolution autocorrelation, and scattering through a high time resolution pulse fitting. Marthi and Maan (2025) have measured scintillation bandwidths of ~ 100 Hz at 600 MHz for the magnetar XTE J1810-197, while simultaneously measuring a scatter broadening time of ~ 1.2 ms, using Nyquist-sampled Band-4 baseband data. The adjacent figure shows the measured scintillation bandwidths across Band-4, consistent with its expected quartic dependence on frequency. The simultaneous in-situ measurements of scintillation and scattering enable them to directly measure the turbulence parameter C_1, through the uncertainty relation. While the measured C_1 does not strongly constrain the power law index of the electron density wavenumber spectrum, the large scatter-broadening measurement allows constraining the emission size at the magnetar to ~ 100-1000 km.
Magnetic Field in the Lobes of the Seyfert Galaxy NGC 3516: Suggestions of a Helical Field
Seyferts are a class of active galactic nuclei (AGNs) found in spiral or lenticular galaxies, characterised by a bright, compact nucleus featuring high-ionisation emission lines in their optical/UV spectra. These AGNs are traditionally thought to lack strong jet outflows and are thus faint in radio synchrotron emission. Ghosh et al. present multi-frequency radio-polarimetric observations of NGC3516, a Seyfert galaxy and changing-look AGN, using the Karl G. Jansky Very Large Array (VLA) at 5.5 and 10 GHz, and the Giant Metrewave Radio Telescope at 663 MHz, and revealing the importance of the magnetic field in shaping even weak radio jets. NGC3516 shows polarised radio continuum emission, indicating the presence of both poloidal and toroidal magnetic fields. For the first time, the authors detected transverse gradients in the rotation measure (RM, the ratio of the difference between the intrinsic and observed polarisation angles to the square of the wavelength) across the kiloparsec-scale lobes in a radio-quiet Seyfert outflow. This indicates an ordered helical magnetic field, sustained out to kiloparsec scales. The RM gradients are oriented in opposite directions in the northern and southern lobes relative to the core, consistent with a helical magnetic field being wound by the same central engine, but viewed on opposite sides. The left panel of the figure shows the RM of NGC3516, along with the transverse slices taken along the northern (blue) and southern (red) lobes; VLA 5.5 GHz (black) and 10 GHz (grey) contours of the source at >3 sigma are overplotted. The right panel shows gradients fitted using the chi-square minimisation technique. Additionally, the authors report the first-ever detection of circular polarisation in both the core and inner jet knot in a Seyfert galaxy, confirming the presence of complex magnetic field configurations in even a radio-quiet system.
An ALMA [CII] 158 micron Survey of Damped Lyman-alpha Absorber Galaxies at z ∼ 4
Galaxies selected by their absorption signatures in the spectra of background quasars provide a way of identifying high-redshift galaxy samples unbiased by the galaxy luminosity. However, the nature of such absorption-selected galaxies and their connection to the emission-selected population have long been open questions: the proximity of the bright background quasar has made it difficult to identify and study the foreground faint galaxy. Neeleman et al. present an Atacama Large Millimeter/submillimeter Array (ALMA) survey to study the galaxies associated with a representative sample of 16 damped Lyman-alpha absorbers (DLAs) at z~4.1-4.5, using the [C II] 158-micron ([CII]) line. The authors detect seven [CII]-emitting galaxies in the fields of five DLAs, all of which have absorption metallicity [M/H] > -1.5. They find that the detectability of these HI-absorption-selected galaxies with ALMA is a strong function of DLA metallicity, with a detection rate of ~71% for DLAs with high metallicity, [M/H] > ‑1.5, while no galaxies are identified in the fields of DLAs with [M/H] < ‑1.5. The identified DLA galaxies have far-IR properties similar to those of typical star-forming galaxies at z ∼ 4, with estimated obscured star formation rates ranging from 6 to 110 solar masses per year. High-metallicity DLAs therefore provide an efficient way to identify and study samples of high-redshift, star-forming galaxies, without preselecting the galaxies by their emission properties. The agreement between the velocities of the metal absorption lines of the DLA and the [CII] emission line of the DLA galaxy indicates that the metals within the DLA originated in the galaxy. With observed impact parameters between 14 and 59 kpc, this indicates that star-forming galaxies at z ∼ 4 have a substantial reservoir of dense, cold, neutral gas within their circumgalactic medium that has been enriched with metals from the galaxy. The figure shows a comparison between the ALMA [CII] emission and optical line absorption profiles for the seven galaxies: the absorption and emission velocities are seen to be in remarkable agreement.
A Massive HI-absorption-selected Galaxy at z ~ 2.356
The nature of the absorption-selected galaxies that give rise to high-redshift damped Lyman-alpha absorbers (DLAs) towards background quasars has been an open question in astronomy for nearly four decades, with models for the absorbing galaxies ranging from faint dwarfs to large spiral disk galaxies. Kaur et al. used the Jansky Very Large Array (VLA) and the Atacama Large Millimeter/submillimeter Array (ALMA) to detect CO(1-0), CO(3-2), and rest-frame 349 GHz continuum emission from an absorption-selected galaxy, DLA1020+2733g, at z~2.3568 in the field of the z=2.3553 DLA toward QSO J1020+2733. The VLA CO(1-0) detection yields the highest molecular gas mass ever measured in an absorption-selected galaxy. Kaur et al. obtain a super-solar DLA metallicity from the Zn absorption line detected in a Keck Echellette Spectrograph and Imager spectrum: this continues the trend of high-metallicity DLAs being frequently associated with massive galaxies. The authors obtain a star formation rate (SFR) of <~ 400 solar masses per year from the rest-frame 349 GHz continuum emission and a relatively long molecular gas depletion timescale of >~ 0.6 Gyr. The combination of ALMA and VLA data show that the excitation of the J=3 CO rotational level is subthermal, suggesting that DLA1020+2733g has a low SFR surface density. The large velocity spread of the CO lines, ~500 km/s, and the long molecular gas depletion timescale indicate that DLA1020+2733g is likely to be a massive cold rotating-disk galaxy. The figure shows (left panel) the ALMA CO(3-2) image of DLA1020+2733g and (right panel) the ALMA CO(3-2) spectrum of the galaxy.
A New Polarization Calibration Framework for Low-Frequency Radio Interferometers Using the Unpolarized Sky
Accurate calibration of polarized radio emission is crucial for investigating magnetic fields in the universe, but remains particularly difficult at meter wavelengths due to the lack of bright polarized calibrators. With the Square Kilometre Array (SKA) set to start operations later this decade, resulting in a leap in sensitivity, there is a pressing need for a robust polarization calibration framework tailored to low-frequency observations. This is essential not only for the SKA-Low but also for its precursors and pathfinders such as the Murchison Widefield Array (MWA), LOFAR, and the upgraded Giant Metrewave Radio Telescope (uGMRT).
Kansabanik et al. present a novel polarization calibration method that utilizes the apparent polarization imprinted on the unpolarized sky by the telescope’s polarized primary beam. This approach eliminates the dependence on intrinsically polarized sources. The method was validated using MWA observations of the active galactic nucleus J0636–2042, which exhibits strong linear polarization in the southern hotspot region and negligible circular polarization. The overlaid contours of total intensity on top of the linearly and circularly polarized emission, shown in the top and bottom panels of the adjacent figure, confirm the expected emission characteristics. This technique allows calibration of both direction-independent and direction-dependent instrumental polarization effects and, importantly, is immune to ionospheric Faraday rotation — one of the key challenges for polarimetric calibration at low frequencies. The method enables instrumental leakage removal down to 1% accuracy for the MWA, without relying on the availability of bright polarized sources. Tests on faint polarized sources further confirm the precision and reliability of this approach. Applicable to a broad range of low-frequency interferometers --- including LOFAR, uGMRT, NenuFAR, OVRO-LWA, and SKA-Low --- this framework marks a significant advance in radio polarimetry, paving the way for high-fidelity polarimetric studies across astrophysical and heliospheric environments.
The Second Case of a Major Merger Triggering a Starburst in a Green Pea Galaxy
Green Pea galaxies are nearby analogs of the high-redshift dwarf galaxies that are believed to have reionized the Universe around 12 billion years ago. Given that direct observations of the high-redshift dwarfs are difficult due to limitations in both sensitivity and resolution, local analogs like Green Peas with similar properties provide an exciting proxy to understand the processes that led to cosmic reionization. One of the puzzling features of Green Peas is the combination of high star-formation activity and leakage of Lyman-continuum and Lyman-alpha photons. This raises tension between the competing needs for cold neutral gas to fuel the star formation and a sufficiently low atomic hydrogen column density to allow the Lyman-continuum and resonantly scattered Lyman-alpha emission to escape. Mapping the HI distribution is crucial for understanding the physics of Green Peas and the escape of the Lyman-alpha and Lyman-continuum photons. Purkayastha et al. used the Karl G. Jansky Very Large Array (VLA) to map HI 21cm emission from the Green Pea GP J1148+2546 at z~0.0451: this is only the second measurement of the HI spatial distribution of a Green Pea. The VLA HI 21cm image, the DECaLS optical image, and Sloan Digital Sky Survey spectroscopy show that GP J1148+2546 has two close neighbors, and that the HI 21cm emission extends in an inverted "C" shape around the Green Pea and its companions, with the highest HI column density between the two neighboring galaxies. The starburst in GP J1148+2546 appears to have been triggered by the ongoing merger with its neighbors, although the velocity field and velocity dispersion images do not show clear merger signatures at the Green Pea location. The HI mass of the Green Pea and its immediate surroundings is much lower than the total HI mass of the system of three interacting galaxies, while the HI depletion timescale of GP J1148+2546 is ~0.7 Gyr, much shorter than that of typical nearby galaxies. Purkayastha et al. also detect damped Lyman-alpha absorption and Lyman-alpha emission from the Green Pea in a Hubble Space Telescope Cosmic Origins Spectrograph spectrum, obtaining a high HI column density and a low Lyman-alpha escape fraction, ~0.8%, suggesting that GP J1148+2546 is not likely to leak significant amounts of Lyman-continuum radiation.
The left panel of the figure shows the VLA HI intensity image of the field of GP J1148+2546, at a resolution of 14'' x 12''. The locations of the Green Pea and its two companions are indicated by the star, the "X," and the "+" symbols, respectively. The right panel shows the VLA HI intensity image (in contours) overlaid on the DECaLS g-band image (in color). Here, the locations of the Green Pea and its companions are indicated by the labels GP, G1, and G2 (and the possible third companion by G3).
New Insights into Type-I Solar Noise Storms from High Angular Resolution Spectroscopic Imaging with the uGMRT
Type-I noise storms are one of the most commonly observed solar radio emissions in the metric and decametric wavelengths. They are characterised by a slowly varying broadband continuum emission, with superposed narrowband impulsive emissions, also known as type-I bursts. While the bandwidth of the type-I continuum is ~100 MHz, type-I bursts typically have bandwidths of a few MHz. Noise storms are generally associated with active regions, and are believed to be produced by the plasma emission mechanism. While solar noise storms have a long history of observations, most of the past investigations have relied on non-imaging dynamic spectra-based studies. While a few imaging observations were reported, they had rather poor angular resolution (~1 arcmin or larger). The usage of low angular resolution data stemmed from the theoretical expectation that scattering due to density inhomogeneities in the solar corona will smoothen out any small angular scale structure and make the apparent observable size much larger. In fact, the estimates for the smallest observable angular size in the solar corona at metric and decametric wavelengths range from approximately 40 arcseconds to a few arcminutes depending on the details of the scattering model and the wavelength of observation. Interestingly this study, using uGMRT observations in the 221-251 MHz band, has been able to detect noise storm sources as small as 9 arcseconds, more than 4 times smaller than the existing predictions and at least three times smaller than previous measurements. In the adjacent figure, the northern source represents the smallest source detected to date at these frequencies and has an angular scale smaller than 9 arcseconds. This surprising discovery suggests the presence of some missing physics in the emission or propagation conditions of the type-I noise storms. This study also used these high angular resolution observations to determine the relationship between type-I continuum emission and type-I bursts. These observations suggest that type-I bursts are produced by travelling disturbances, produced from the same source as powering the noise storm continuum. These travelling disturbances induce magnetic reconnection and subsequent nonthermal electron generation at different heights. Since these electrons have low energies, they get thermalized very quickly, leading to their narrow observed bandwidths. The temporal correlations in changes of morphology observed across widely separated frequencies suggest that while each of the individual type-I bursts is narrowband, they are induced by the same travelling disturbance.
Unveiling frequency-dependent eclipsing in spider millisecond pulsars using broadband polarization observations with the Parkes Telescope
Spiders are millisecond pulsars (MSPs) found in compact binary systems. These systems have orbital periods of less than a day and feature low-mass companions. The spider pulsar's energetic winds ablate the companion, resulting in frequency-dependent eclipses. These eclipses are more pronounced at lower frequencies and have a cut-off frequency above which eclipses do not occur. Orbital phase-resolved studies have so far been conducted for very few spider MSPs. Using publicly available data from the Parkes Ultra-Wideband Receiver (734-4034 MHz), the authors conducted orbital phase-resolved studies for three black widow MSPs. They aimed to investigate the flux density, dispersion measure, and both linear and circular polarizations during the eclipse phase to enhance our understanding of the eclipse medium. The authors estimated the eclipse cut-off frequency for the spider MSP J1431-4715 to be 1251 +/- 80 MHz, leading them to conclude that synchrotron absorption is the primary eclipse mechanism for this system. For PSR J0024-7204J, they found that the eclipse medium is variable, with the cut-off frequency changing over six epochs of observations. Similar behaviour has been earlier reported by Kumari et al. (2024) for PSR J1544+4937. However, for PSR J1959+2048, the authors found a cut-off frequency greater than 1400 MHz consistently for all the epochs. For all three systems, the authors observed that the linear polarization fraction dropped to zero during the eclipse phase, a behavior that has been noted for other black widow MSPs in earlier studies. Additionally, they detected a fourfold increase in the flux density for PSR J0024-7204J during the eclipse phase compared to the non-eclipse phase, which could represent the first detection of plasma lensing in this system. With this study, the authors have doubled the sample size of spider MSPs with orbital phase-resolved studies, providing deeper insights into the eclipse environment. In the figure, the eight panels, from top to bottom, depict the variation of (a) total intensity, (b) flux density (FD) of total intensity, (c) excess DM (DM_excess) along the line of sight, (d) RM, (e) linear polarization intensity, (f) linear polarization percentage, (g) circular polarization intensity, and (h) circular polarization percentage with orbital phase for PSR J0024−7204J on 2019 July 8. These quantities were calculated for the 704−1107 MHz frequency range. The blue-shaded eclipse regions are based on the depolarization width. Depolarization and flux magnification are noted in the eclipse phase.
On Insufficiency of Homogeneous Models for Solar Coronal Mass Ejections from Modeling Faint Gyrosynchrotron Emission
The Sun occasionally ejects large-scale magnetized plasma from its corona into the heliosphere, known as coronal mass ejections (CMEs). These ejections play a crucial role in defining the plasma environment in the heliosphere and determining the space weather near the Earth. The geo- effectiveness of CMEs is primarily determined by their magnetic fields. One promising remote sensing technique to measure CME magnetic fields while they are still in the corona is modeling the gyrosynchrotron (GS) emission from the energetic electrons trapped in the CME plasma. However, detecting the faint GS emission from CMEs is challenging because it needs to be detected in the vicinity of the very bright solar emission from the corona. With the Murchison Widefield Array, it is now possible to routinely obtain high dynamic-range (DR) spectropolarimetric meter-wavelength observations. Using these high-DR solar images, we have successfully detected very faint GS emission from a CME at distances as far as 8.3 solar radii, the largest reported distance so far. The figure shows radio emission intensity overlaid as white contours on a white-light coronagraph image. Besides high DR, the use of high-fidelity polarimetric calibration has enabled the robust detection of circularly polarized emissions from the CME’s GS emission. For the first time, the authors use circularly polarized emission in conjunction with total intensity spectra to constrain GS models. One might expect that including polarimetric measurements would provide more accurate constraints on GS model parameters and help estimate CME plasma properties. However, our findings reveal that GS models assuming a homogeneous plasma distribution along the line of sight (LoS), which has been used in all previous studies, are unable to model both total intensity and circularly polarized emission simultaneously. This indicates that the observational constraints are now sufficiently detailed and sensitive that they may no longer be satisfied by simplistic models. Satisfying these constraints will now require more realistic GS models incorporating inhomogeneous distributions of plasma parameters along the LoS.
An HI-absorption-selected Cold Rotating Disk Galaxy at z~2.193
Kaur et al. have used the Atacama Large Millimeter/submillimeter Array (ALMA) to map redshited CO(3-2) emission from a galaxy, DLA-B1228g, associated with the high-metallicity damped Ly-alpha absorber at z=2.1929 toward the QSO PKS B1228–113. At an angular resolution of ~0.32'' x 0.24'', the authors find that DLA-B1228g shows extended CO(3-2) emission with a deconvolved size of ~0.78'' x 0.18'', i.e., a spatial extent of ~6.4 kpc. The authors detect extended stellar emission from DLA-B1228g in a Hubble Space Telescope (HST) Wide Field Camera 3 image in the F160W filter, corresponding to a rest-frame wavelength of approximately 5000 Angstroms. They further find that H-alpha emission is detected in a Very Large Telescope SINFONI image from only one side of the galaxy. While the clumpy nature of the HST F160W emission and the offset between the kinematic and physical centers of the CO(3-2) emission are consistent with a merger scenario, this appears unlikely due to the lack of strong H-alpha emission, the symmetric double-peaked CO(3-2) line profile, the high molecular gas depletion timescale, and the similar velocity dispersions in the two halves of the CO(3-2) image. Kinematic modeling reveals that the CO(3-2) emission is consistent with arising from an axisymmetric rotating disk with an exponential profile, a rotation velocity of 328 km/s, and a velocity dispersion of 62 km/s. The high value of the ratio of rotation velocity to velocity dispersion, ~5.3, implies that DLA-B1228g is a rotation-dominated cold disk galaxy, only the second case of a high-redshift HI-absorption-selected galaxy identified with a cold rotating disk. The authors use their kinematic modelling to obtain a dynamical mass of 1.5 x 10^11 solar masses, similar to the molecular gas mass of 10^11 solar masses inferred from earlier CO(1-0) studies. This implies that the galaxy is baryon-dominated in its inner regions. The figure shows the results of the kinematical modelling: the three rows show the CO(3–2) integrated line flux density, the CO(3–2) velocity field, and the CO(3–2) velocity dispersion, while the three columns show the ALMA image, the best-fit rotating disk model image, and the residual image obtained after subtracting the model image from the corresponding ALMA image.
In-field Phasing at the Upgraded GMRT
In time-domain radio astronomy with arrays, voltages from individual antennas are added in phase to form a beam, correcting for the ionospheric and instrumental gains. Conventionally, this is done using regular observations of a calibrator source located close to the target. This approach restricts the number of antennas that can be used to form the beam because the signals from more distant antennas tend to decorrelate due to ionospheric phase drifts. Also, this scheme is sub-optimal since it does not correct for the variation of the gains with time and position on the sky, but assumes that the gains are the same on the target source and on the calibrator. In order to mitigate these limitations, Kudale et al. (2024) presented a new methodology (called ``in-field phasing''), in which the gains on the target source are obtained in real-time, using a model of the sky intensity distribution in the target field. The authors tested the efficacy of in-field phasing via observations of the pulsar B0740-28, simultaneously recording data from three separate phased-array beams (referred to as beam-1, beam-2, and beam-3) with an increasing number of antennas. For the observations shown in Fig A. Part I, the array was phased (using in-field phasing) only once at the start of the observation, while, for the observations of Part II, the array phases were updated every 4 minutes. It is clear that, without in-field phasing, the signal-to-noise ratio (SNR) degrades rapidly, particularly for beam-3, which includes the most-distant antennas. Conversely, with in-field phasing, the SNR is approximately constant, as expected. The authors also demonstrated that in-field phasing significantly improves the sensitivity of upgraded GMRT pulsar observations. With in-field phasing observations of a GMRT-discovered pulsar J1544+4937, one can probe the eclipse region in much more detail by measuring the excess electron density (N_e) at a range of time resolutions, which reveals the possible clumpy nature of eclipsing material around the binary companion (as shown in Fig. B). The authors achieved approximately 3 times better dispersion measure (DM; see Fig. C) and time-of-arrival (ToA; see Fig. D) precision with in-field phasing compared to conventional phasing.
Flux Density Stability and Temporal Changes in the Spectra of Millisecond Pulsars Using the GMRT
Even though the millisecond pulsar (MSP; having a spin period < 30 ms) population has increased over the last two decades (by about a factor of 4), MSP spectral studies are still in
their infancy as compared to those of normal pulsars. This is primarily because MSPs are inherently faint sources, due to which high sensitivity is needed for such studies. Over the last decade, such studies have become possible due to the advent of highly sensitive wideband telescopes and receivers such as the upgraded GMRT (uGMRT), LOFAR, the Ultra-Wideband Low (UWL) receiver on Parkes, etc. This paper presents an investigation of the spectral properties of 10 MSPs discovered by the uGMRT, observed from 2017 to 2023 with the Band-3 (300–500 MHz) and Band-4 (550–750 MHz) receivers. The authors report a range of full band and time-averaged spectral indices from ∼0 to -4.8 for the 10 MSPs of the sample. For every MSP, the mean flux density across 7–8 uGMRT subbands, each with a bandwidth of approximately 25 MHz, and spanning the frequency range 300-750 MHz, was calculated and temporal changes in the in-band spectra (flux densities across subbands) were observed. Using the temporal variations of the band-averaged flux density, the authors estimated the refractive scintillation parameters for 8 MSPs of the sample. As far as refractive scintillation is concerned, it is typically difficult to break the degeneracy between effects arising from the interstellar medium, the presence of binary companions, and intrinsic variations in the flux density and spectrum of the target MSP. The observed temporal changes of the in-band spectra were classified into three categories based on the nature of the best-fit power law: spectra with single positive spectral indices, with broken power-law spectral indices, and with single negative spectral indices were found. These categories are illustrated in the adjacent figure, with the bottom, middle, and top panels representing the three types. Indications of a low-frequency turnover (change of spectral index from positive to negative values) and temporal variations of the turnover frequency were noted for all the MSPs. Such temporal changes in spectral behavior have implications for other research areas on pulsars like wideband timing studies, predicting the population of existing pulsars, providing realistic estimates of the discovery potential of pulsar surveys, and constraining the emission mechanism of MSPs. This paper presents the first systematic investigation probing temporal changes in MSP spectra, as well as in the turnover frequency. Future explorations with the aim of modeling the MSP spectra can provide vital insights into the intrinsic emission properties of MSPs and the properties of the interstellar medium.
The HI mass function of star-forming galaxies at z~1
Neutral atomic hydrogen (HI) is the primary fuel for star formation, and thus a key baryonic constituent of galaxies. Understanding the evolution of the HI content of galaxies with cosmological time is thus critical for an understanding of galaxy evolution. A basic descriptor of the HI content of galaxies at any epoch is the "HI mass function" (HIMF), the number density of galaxies of a given HI mass as a function of the HI mass. Unfortunately, the weakness of the HI 21 cm line, the only tracer of the atomic hydrogen content of galaxies, has meant that little is known about the HIMF at cosmological distances. Chowdhury et al. used a recently-introduced approach, based on the stacking of 21cm emission signals from a large number of galaxies at z~1 to measure the average HI mass of the population, to obtain the first estimate of the HIMF of star-forming galaxies at a redshift of 1, approximately 8 billion years ago. These authors obtained the HIMF at z~1 by combining (i) their measurement of the average HI mass of star-forming galaxies at z~1 as a function of the blue-band luminosity, and (ii) a literature estimate of the number density of galaxies at the same epoch, also as a function of the blue-band luminosity. The dependence of the average HI mass of galaxies on the blue-band luminosity was obtained by stacking the 21cm signals from galaxies in different bins of blue-band luminosity, to measure the average HI mass in each luminosity bin. The adjacent figure shows the authors' measurement of the HIMF of star-forming galaxies at z~1 (blue line) and the HIMF in the local Universe (black dashed line); the shaded blue region shows the uncertainty in the estimate of the HIMF at z~1. It is clear from the figure that the number density of galaxies with HI masses greater than 10 billion solar masses is far greater at z~1 than in the local Universe. Indeed, Chowdhury et al. find that such massive galaxies were roughly 4-5 more numerous in the early Universe, 8 billion years ago, than in the Universe today. This paper thus provides the first statistically significant evidence for evolution in the HIMF of galaxies from the epoch of cosmic noon.
The GMRT High-resolution Southern Sky Survey for Pulsars and Transients. VII. Timing of the Spider Millisecond Pulsar PSR J1242–4712
Millisecond Pulsar (MSP) binaries in the Galactic field serve as valuable indicators of binary evolution. After accretion, the intense pulsar wind can wear away the companion star resulting in the creation of MSP binaries with very low-mass companions. These MSPs with mostly hydrogen-rich, nondegenerate companions in compact binary orbits (orbital periods < 1 days) are classified as "spider" MSPs. In these compact systems, the highly energetic wind from the pulsar ablates the companion, leaving ionized material in the orbit which causes an eclipse of the pulsar’s radio emission. Such eclipsing MSP systems can aid in the understanding of properties of the low-mass companions in tight binary orbits, the plasma properties of the eclipse material, mass flow from the companion driven by a relativistic pulsar wind, and orbital properties in a strong gravitational potential. Ghosh et al. 2024 present the timing solution for such a 5.31 ms spider millisecond pulsar (MSP) J1242-4712, discovered with the uGMRT. Using the coherently dedispersed observations from uGMRT bands 3 and 4, they achieved an rms timing residual of 2.4 micro-seconds (see figure). They found that PSR J1242-4712 orbits a companion of minimum mass 0.08 solar masses, with an orbital period of 7.7 hr, and occupies a relatively unexplored region in the orbital period versus companion mass space for the spider MSP population. They also find that PSR J1242−4712 eclipses for a very short duration near superior conjunction of the pulsar (orbital phase ∼ 0.23-0.25) below 360 MHz and reported mini-eclipses at other orbital phases. From the observed eclipses and significant orbital period variability in the timing solution, the authors concluded that PSR J1242-4712 may be a helium star−white dwarf binary, but has a semi- or non-degenerate companion, indicating that this is a "spider" MSP. However, the optical counterpart for this system could not be identified, which is observed for the majority of other redback systems. This optical nondetection could be attributed to reddening due to distance. Positioned within an ambiguous region between the conventional black widow and redback characteristics, this system emerges as a noteworthy and unusual redback variant, with properties common to both black widows and redbacks. The findings of this study suggest a category of millisecond pulsars that share properties bridging these two subclasses of spider binary systems.
Decade-long Timing of Four GMRT Discovered Millisecond Pulsars
Various cosmological models predict the presence of an isotropic stochastic gravitational wave (GW) background that was created in the early phase of the universe (e.g., Carr 1980). It has
been proposed that a set of well-timed MSPs (referred to as a pulsar timing array, or PTA)
provides an excellent opportunity to identify the influence of such GW background on the time of
arrivals (ToAs) of signals from MSPs. The number of well-timed MSPs included in the PTAs is
the most important factor in accelerating the detection of the GW background. The discovery and timing follow-up of millisecond pulsars (MSPs) are necessary not just for
their usefulness in the PTAs but also for investigating their own intriguing properties. Sharma et
al. (2024) provided the findings of the decade-long timing of four MSPs discovered by the Giant
Meterwave Radio Telescope (GMRT), including their timing precision, model parameters
including newly detected parameters like proper motions. The authors compared the timing
results for these MSPs before and after the GMRT upgrade in 2017 and characterized the
improvement in timing precision due to the bandwidth upgrade. Sharma et al. (2024) discussed
the suitability of these four GMRT MSPs as well as the usefulness of the decade-long timing
data for PTA experiments. The figure compares the timing precision obtained for the four
GMRT-discovered MSPs to that for the 65 MSPs reported in the International PTA's second data
release (Perera et al. 2019). In addition, it presents a comparison between the timing precision
of the four GMRT MSPs and the 14 PTA MSPs reported in the Indian PTA's first data release
(Tarafdar et al. 2022). It illustrates that these data sets may aid in the global effort to improve the signal-to-noise ratios of recently detected signatures of gravitational waves in cross-
correlation statistics of residuals of MSPs.
Spectroscopic Imaging of the Sun with MeerKAT: Opening a New Frontier in Solar Physics
Solar radio emissions provide several unique diagnostics tools for the solar corona, which are otherwise inaccessible. However, imaging the highly dynamic coronal emissions spanning a large range of angular scales at radio wavelengths is extremely challenging. Due to its large number of antennas, MeerKAT radio telescope is possibly the globally best-suited instrument at GHz frequencies for providing high-fidelity spectroscopic snapshot solar images. At these frequencies, the Sun has a much higher flux density than any other astronomical source in the sky. Hence, observing the Sun with sensitive general-purpose radio telescopes like MeerKAT requires one to attenuate the solar signal very substantially for optimum instrument operation. Kansabanik et al. 2024 achieve this using an unconventional approach - rather than pointing straight at the Sun, the MeerKAT dishes are pointed 2.6 degrees away from the Sun. This effectively attenuates the solar signal by a factor of about 1000 and allows them to observe the Sun without saturating the telescope systems.
The MeerKAT radio image of the Sun (top panel) shows extremely good morphological similarities with the EUV image as well as the simulated radio image (bottom panel) at corresponding frequency. The MeerKAT image comes from 15 minutes of observations. The observed and simulated images are remarkably similar, cyan circles mark corresponding features spanning a range of sizes and intensities. The observed spectra of these features are also consistent with the simulated spectra from synthetic MeerKAT images. This demonstrates the high fidelity of these images. The authors show that below ∼900 MHz MeerKAT images can recover essentially the entire flux density from the large angular-scale solar disk. Not surprisingly, at higher frequencies, the missing flux density can be as large as ∼50%. However, it can potentially be estimated and corrected. This work marks the first step towards commissioning solar observation with MeerKAT, which will enable a host of novel studies. This will not only make accessible a large unexplored phase space with significant discovery potential but also pave the way for solar science with the upcoming Square Kilometre Array-Mid telescope, for which MeerKAT is a precursor.
First Systematic Study Reporting the Changes in Eclipse Cutoff Frequency for Pulsar J1544+4937
Black widow (BW) millisecond pulsars (MSPs) are compact binaries in which the energetic wind from the pulsar ablates material off the companion. The ablated material of the companion is assumed to cause eclipses in these systems, where approximately 10% of the binary orbit is obscured. The observed eclipses are frequency-dependent, with the pulsed signal disappearing below a certain frequency, generally denoted as the eclipse cut-off frequency. Kumari et al. (2024) conducted the first systematic monitoring of the temporal changes of the eclipse cut-off frequency in the Fermi BW MSP J1544+4937, which was originally discovered by the GMRT (Bhattacharyya et al. 2013), with a spin period of 2.16 ms. Kumari et al. find drastic changes in the eclipse cut-off frequency of PSR J1544+4937: such strong variations in the cut-off frequency have not been reported for this or any other spider MSP. The authors found significant changes in the eclipse cut-off frequency on timescales of a few days, as shown in the figure, with a maximum change of more than 315 MHz between observations separated by 22 days. In addition, Kumari et al. (2024) observed a change of about 47 MHz in the eclipse cut-off frequency between adjacent orbits, i.e. on timescales of about 2.9 hours. The authors inferred that such changes in the eclipse cut-off frequency are likely to arise from a dynamically evolving eclipse environment, where, along with changes in the electron density, the magnetic field could also be varying. They also reported a significant correlation between the eclipse cut-off frequency and the mass loss rate of the companion. This study provides the first direct evidence of the mass loss rate affecting the frequency-dependent eclipsing in a spider MSP.
The Gas Accretion Rate of Galaxies over z~0-1.3
A galaxy’s evolution is driven by processes that regulate its key baryonic constituents, the neutral atomic gas (HI), the molecular gas (H2), and the stars. These processes can be quantified by three key rates: (i) the net rate of accretion of HI from the circumgalactic medium (CGM) that surrounds the disk of the galaxy, (ii) the formation rate of H2 from HI, and (iii) the star-formation rate (SFR). While the evolution of the SFR density of the Universe with cosmological time has been known for over two decades now, the difficulty of measuring the HI content in distant galaxies has meant that there is so far no estimate of the gas accretion rate or its evolution at z~1. Chowdhury et al. used their recent measurement of the HI content of galaxies at z~1 (8 Gyr ago) from the GMRT- CATz1 survey to estimate the average rates of accretion of HI onto galaxies at two key epochs in galaxy evolution: (i) z ~ 1.3–1.0 (9 to 8 Gyr ago), toward the end of the epoch of peak star formation activity in the Universe, and (ii) z ~ 1–0 (8 Gyr to today), when the star formation activity of the Universe declines by an order of magnitude. The figure shows, for galaxies at the earlier epoch (z~1.3–1.0), as a function of their stellar masses, the time-averaged net gas accretion rate (in green), the H2 formation rate (in orange), and the average star-formation rate (in blue). The figure demonstrates that, for galaxies at the early epoch, between 8 to 9 Gyr ago, the average gas accretion rate is far lower than the average SFR, but the H2 formation rate is comparable to the average SFR. Conversely, the authors find that, at later times (8 Gyr ago to today, not shown in the figure), both the accretion rate and the H2 formation rate are significantly lower than the average SFR. Chowdhury et al. also show that massive galaxies had already acquired most of their present-day baryonic mass 9 Gyr ago. Overall, the results show that the rapid conversion of the existing atomic gas reservoir to molecular gas was sufficient to maintain a high average SFR in galaxies 8-9 Gyr ago, despite the low net gas accretion rate. However, at later times, the combination of the lower net gas accretion rate and the lower H2 formation rate leads to a decline in the fuel available for star formation and results in the observed decrease in the SFR density of the Universe over the last 8 Gyr.
Single pulse polarization study of pulsars B0950+08 and B1642−03: micropulse properties and mixing of orthogonal modes
The pulsed radio emission from pulsars and their rotational properties (e.g., period, slow-down rate, etc) are the primary observables to understand the pulsar radio emission. The radio signal from pulsars is known to be significantly polarized and this polarization varies from pulse to pulse, but a stable polarization profile can be obtained after folding a few hundred pulses. The polarization properties of single pulses from pulsars reveal various interesting properties such as depolarization and orthogonal mode jumps, potentially carrying major clues about the physical processes responsible for pulsar radio emission. Similarly, fine structures in the single pulses, also known as microstructures, are thought to be fundamental units of pulsar radio emission.
To better understand the single pulse properties of pulsars and the origin of microstructures, Singh et al. performed a high-time-resolution polarization study of two bright pulsars, B0950+08 and B1642-03, with the GMRT. They find that pulsar B0950+08 occasionally shows microstructures without significant underlying subpulse emission. These micropulses were labeled as `intrinsic' micropulses and were utilized to study the true nature of micropulse emission. These `intrinsic' micropulses show common trends in their polarization properties, including high linear polarization (~80%), the same sign of circular polarization, and position angle strictly following the position angle track of the folded profile. Using the circular polarization of these `intrinsic' micropulses, the authors argue against the vacuum curvature radiation by a point charge as the origin of micropulse emission. The paper also reports the micropulse width statistics from pulsars B1642-03 and B0950+08. The authors notice many cases of position angle mode changes caused by the presence of overlap between two subpulses or subpulse and micropulses (the figure shows the cases of subpulse and micropulse overlap from pulsar B1642-03). The authors propose simple superposition models of the two possible orthogonal modes to explain these position angle transitions.
The Gas Accretion Rate of Star-forming Galaxies over the last 4 Gyr
Star-forming galaxies are believed to replenish their atomic gas reservoir, which is consumed in
star-formation, through accretion of gas from the circumgalactic medium (CGM). However, there
are few observational constraints today on the gas accretion rate in external galaxies. Bera et al. used the recent upgraded GMRT measurement of the scaling relation between the atomic hydrogen (HI) mass and the stellar mass in star-forming galaxies at z~0.35, with the relations between the star-formation rate and stellar mass, and between the molecular gas mass and stellar mass, to determine the evolution of the neutral gas reservoir and the average net gas accretion rate onto the disks of star-forming galaxies over the past 4 Gyr. They found that for galaxies with present day stellar masses exceeding a billion solar mass, both stellar mass and HI mass in the disk have increased, while the molecular gas mass has decreased, since z~0.35. The average gas accretion rate onto the disk over the past 4 Gyr is similar to the average star-formation rate over this period, implying that star-forming galaxies have maintained a stable atomic gas reservoir, despite the consumption of gas in star-formation. The figure shows the estimates of the average star-formation rate (red line), the average net gas accretion rate (black line) and the average net molecular gas formation rate (blue line) of star-forming galaxies over the past 4 Gyr against their present day stellar mass. Bera et al. also estimated an average net gas accretion rate (over the past 4 Gyr) of about 6 solar masses per year for galaxies with the stellar mass of the Milky Way. They concluded that at low redshifts, z<~0.4, the reason for the decline in the cosmic star-formation rate density is likely to be the inefficiency in the conversion of atomic gas to molecular gas, rather than insufficient gas accretion from the CGM.
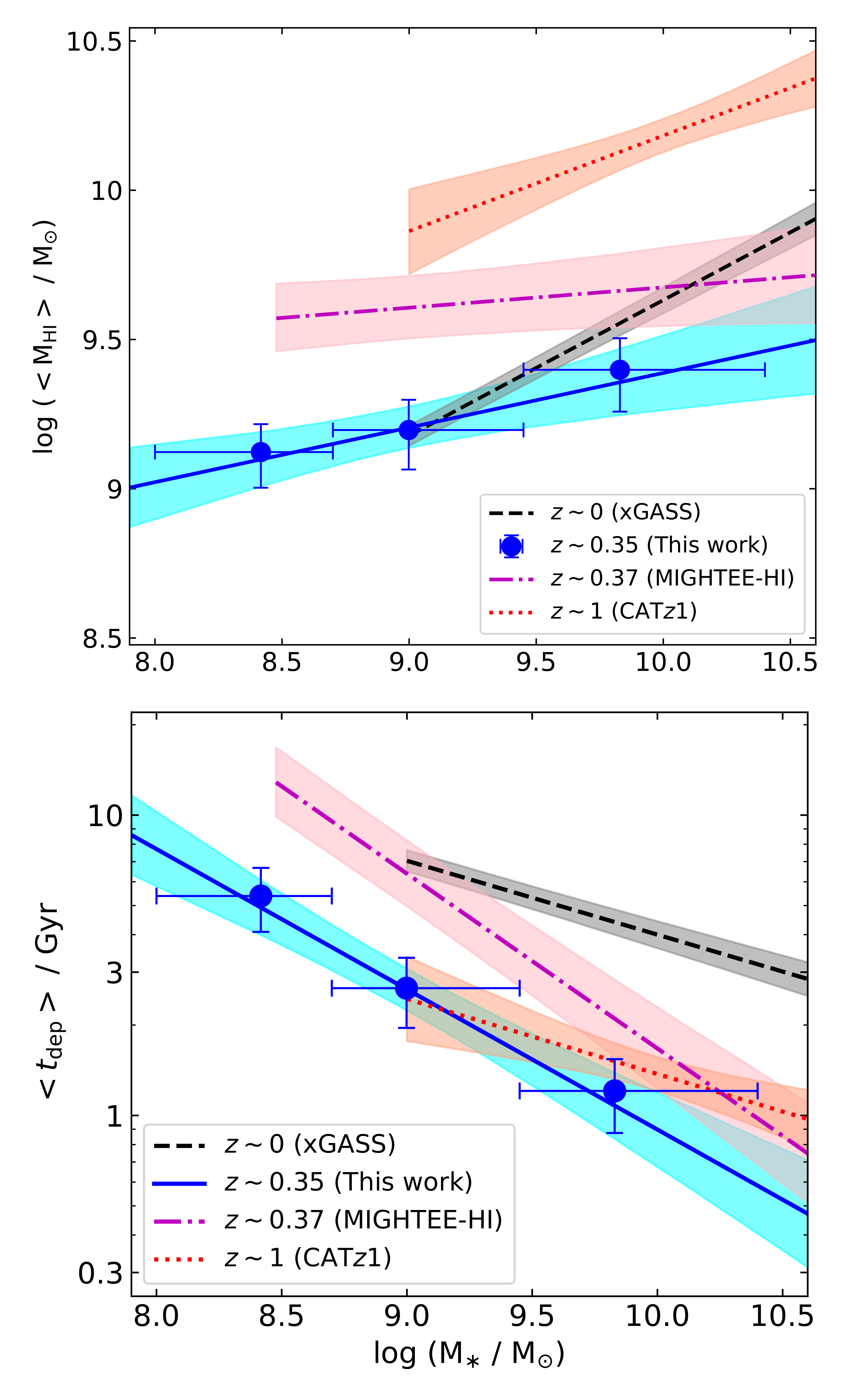
Atomic hydrogen scaling relations at z~0.35
The atomic hydrogen (HI) properties of star-forming galaxies in the local Universe are known to
correlate with other galaxy properties via the “HI scaling relations”. The redshift evolution of these
relations serves as an important constraint on models of galaxy evolution. However, until recently,
there were no estimates of the HI scaling relations at earlier epochs. Bera et al. used data from a deep upgraded GMRT HI 21 cm survey of the Extended Groth Strip, and the technique of spectral line stacking, to measure the scaling relation between the HI mass and the stellar mass for star-forming galaxies at redshift z ≈ 0.35. Using this measurement, along with the main-sequence relation between the stellar mass and star-formation rate of galaxies, they inferred the HI depletion timescale of star-forming galaxies as a function of their stellar mass, which is shown in the lower panel of the figure. They found that massive star-forming galaxies at z ≈ 0.35 are HI-poor compared to local star-forming galaxies of a similar stellar mass. However, their characteristic HI depletion time is shorter by a factor of ≈ 5 than that of their local analogues, indicating a higher star-formation efficiency at intermediate redshifts. The short characteristic HI depletion timescales, ≲ 3 Gyr, of massive star-forming galaxies at z ≈ 0.35 indicate that they must have acquired a significant amount of neutral gas through accretion from the circumgalactic medium, over the past 4 Gyr, to avoid quenching of their star-formation activity. In the attached figure, the upper panel shows the scaling relation between the HI mass and the stellar mass, while the lower panel shows the scaling relation between the HI depletion timescale and the stellar mass. The blue circles in both panels show the measurements of Bera et al., while the solid blue lines and blue shaded regions show their estimates of the scaling relations. The other three curves in each panel show the corresponding scaling relations (1) in the local Universe (black curve and grey shaded region), from the xGASS survey, (2) at z~0.37, from the MIGHTEE-HI survey (magenta dash-dotted curve and pink shaded region), and (3) at z~1.0 from the CATz1 survey (red dotted curve and orange shaded region).
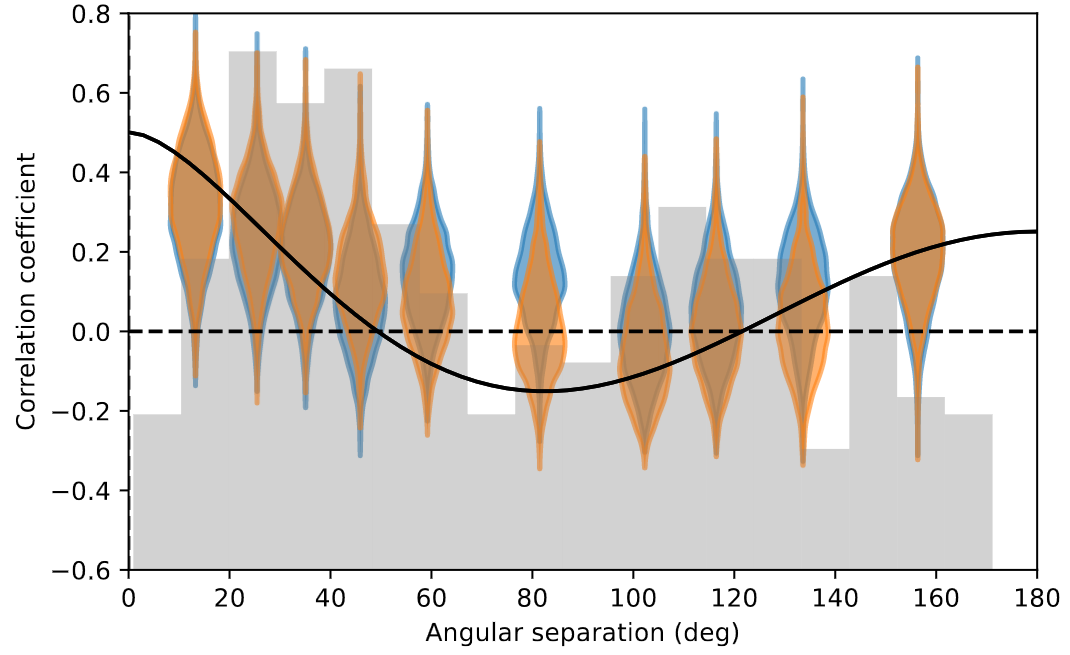
First evidences for the Gravitational Wave Background using the InPTA and the EPTA combined data
Continuous gravitational wave emissions are predicted in colliding galaxies from supermassive black hole binaries (SMBHB) that revolve around each other for millions of years before the ultimate merger. Superposition of continuous gravitational wave emissions from a large number of SMBHBs is expected to create a persistent stochastic gravitational wave background with wavelengths of the order of light years (in the nanohertz frequency range). Detection of such waves would require detectors with light-year arm lengths, and hence cannot be achieved by ground-based or even the upcoming advanced space-based gravitational wave detectors like LISA. However, nature has endowed us with ultra-precise galactic clocks named 'millisecond pulsars' placed light years apart. Fine delay in the super-stable arrival time of radio pulses from these 'clocks' has the potential to detect nanohertz gravitational waves causing the delay. In a recent series of papers published jointly by the Indian Pulsar Timing Array (InPTA) and the European Pulsar Timing Array (EPTA) collaborations, the first direct evidence of such a cosmic gravitational wave background is unraveled. InPTA data acquired using the upgraded Giant Metrewave Radio Telescope (uGMRT) plays a critical role in obtaining these results. In one of the papers (Paper-I), the low-frequency uGMRT data of very high quality was combined with mid and high-frequency data from five different radio telescopes of the EPTA leading to precise measurements of tiny stochastic noise caused by the ISM. Such noise in the intervening space masks the effects of nanohertz gravitational waves and needs to be carefully subtracted for the imprints of a gravitational wave background to emerge. This feat was achieved to a significant level of confidence, and early evidence of a gravitational wave background signal was reported in another paper (Paper-II) in the series.
The accompanying figure shows the posterior of the correlation coefficients averaged at ten bins of angular separations with 30 pulsar pairs each (orange: InPTA+EPTA, blue:EPTA), along with the Hellings and Downs (HD) curve (black line) based on theoretical expectation of a GWB signal.
[Paper-I: https://doi.org/10.1051/0004-6361/202346842 ; Paper-II: https://doi.org/10.1051/0004-6361/202346844]
Noise analysis of the Indian Pulsar Timing Array data release I
Pulsar timing array (PTA) experiments aim to detect ultra-low frequency (∼ 1-100 nHz) gravitational waves (GWs) by monitoring an ensemble of MSPs distributed across the galaxy. GW signals in the PTA frequency range are typically expected to originate from orbiting supermassive black hole binaries (SMBHBs) in the inspiral phase, both as a stochastic GW background (GWB) formed by the incoherent addition of GWs from a large number of SMBHBs, and as strong individual sources standing out above this background. The intrinsic wander of the rotation rate of the constituent pulsars, the variations in dispersion measure (DM) and scatter-broadening caused by the interstellar medium, as well as the instrumental noise of radio telescopes are often covariant with the slowly varying GW signature in the data and act as sources of chromatic and achromatic noise. The detection and characterization of GWs are strongly affected by the faithfulness of noise models and can be highly dependent on custom noise modelling for each pulsar. This work presents the results of single-pulsar noise analysis for each of the 14 pulsars in the Indian Pulsar Timing Array (InPTA) first data release (DR1), which was made possible using the wideband and multi-frequency observations with the upgraded GMRT. This work considers white noise, achromatic red noise, DM variations, and scattering variations in the analysis, and applies Bayesian model selection to obtain the preferred noise models among these for each pulsar. Properties vary dramatically among pulsars. For example, For PSR J1600−3053, no evidence of DM and scattering variations is found, while for PSR J1909−3744, no significant scattering variations are found. A strong chromatic noise with chromatic index ∼ 2.9 is seen for PSR J1939+2134, indicating the possibility of a scattering index that doesn’t agree with that expected for a Kolmogorov scattering medium consistent with similar results for millisecond pulsars in past studies. Despite the relatively short time baseline, the noise models broadly agree with the other PTAs and provide, at the same time, well-constrained DM and scattering variations. The accompanying image shows the posterior distributions for pulsar J1939+2134, with 68%,90%,99% credible intervals for achromatic red noise, DM and Scattering variations.
The Indian Pulsar Timing Array: First Data Release
The Indian Pulsar Timing Array (InPTA) announced its first official Data Release or the 'InPTA DR1', published in October, 2022. The InPTA is an Indo-Japanese collaboration of about forty radio-astronomers working together with the International Pulsar Timing Array (IPTA) towards the detection of a low-frequency gravitational wave background. The InPTA data release stems from three and a half years of observation using the upgraded Giant Metrewave Radio Telescope (uGMRT) operated by the NCRA-TIFR. The uGMRT is capable of conducting simultaneous observations in multiple radio-frequency bands from the same source. The 30 dishes of the uGMRT are sub-divided into groups or 'sub-arrays', each with receivers recording radio signals arriving in different frequency bands at the same time. This feature grants InPTA the unique strength to measure the density of electrons in the interstellar medium (ISM) along our line of sight with some of the highest precisions obtained so far. Fluctuations in the ISM are known to act as notorious sources of noise that mimic the effects of low-frequency background gravitational waves in the pulsar signal arrival times. Hence, precise estimation of variations in the density of the ISM is crucial for identifying and filtering this noise. Such effects, being most prominent in low radio-frequencies, can most ideally be investigated by the Indian PTA using the distinctive low-frequency coverage of the uGMRT. Thus, the InPTA DR1 is a critical addition to the combined pool of data from the global PTA consortiums for a unified search for the elusive stochastic gravitational wave background. The accompanying figure shows the dispersion-measure time-series of 14 pulsars included in InPTA DR1.
The GMRT High Resolution Southern Sky Survey for Pulsars and Transients. VI. Discovery of Nulling, Localization, and Timing of PSR J1244–4708
Many pulsars in the known population exhibit nulling, which is characterized by a sudden cessation and subsequent restoration of radio emission. Singh et al. present the localization, timing, and emission properties of a pulsar discovered by the GMRT High Resolution Southern Sky survey: J1244-4708. The authors find that the pulsar shows clear nulling, with a nulling fraction close to 60%. The nulling is found to be quasiperiodic, with two timescales. The authors demonstrate the broadband nature of the nulling in this pulsar via simultaneous GMRT observations in Band-3 (300-500 MHz) and Band-4 (550–750 MHz) (see the adjacent figure). The fact that this pulsar shows quasiperiodicity in nulling and the nulling is seen simultaneously in two widely separated frequency bands, favors the cessation of coherent radio emission as the origin of nulling in this pulsar. The authors also present a comparison of the efficiency of various search approaches such as single pulse search, fast folding algorithm (FFA)-based search, and fast Fourier transform (FFT)-based search, to search for nulling pulsars. They conclude that the FFA search is advantageous for detecting extreme nulling pulsars (nulling fraction > 80%); this is also confirmed with multiple epochs of observations of two nulling pulsars using the GMRT.
An Unsupervised Machine Learning-based Algorithm for Detecting Weak Impulsive Narrowband Quiet Sun Emissions and Characterizing Their Morphology
This work by Bawaji et al. continues the theme of building a detailed observational characterisation of the Weak Impulsive Narrowband Quiet Sun Emissions (WINQSEs). WINQSEs were discovered using the Murchison Widefield Array (MWA) by Mondal et al. (2020) and have thus far met all of the criterion for being the radio coutnerparts of nanoflares, hypothesised by Parker to explain coronal heating. Bawaji et al. investigate the morphological properties of WINQSEs, while also improving upon the earlier methodology used for detecting WINQSEs. They present a machine learning-based algorithm to detect WINQSEs, classify them based on their morphology, and model the isolated ones using 2D Gaussians. The figure shows the results from first using the t-SNE algorithm for condensing the information from the entire feature set for each of the detected WINQSEs into a two-dimensional space, and then using the DBSCAN algorithm to group similar features together. Interestingly, despite the expectations of their arising from intrinsically compact sources, Bawaji et al. find that WINQSEs tend to be resolved in their observations. They propose that this angular broadening arises due to coronal scattering and suggest that WINQSEs can provide ubiquitous and ever-present diagnostic of coronal scattering (and, in turn, coronal turbulence) in the quiet Sun regions, which has not been possible to date.
Deciphering Faint Gyrosynchrotron Emission from a Coronal Mass Ejection Using Spectropolarimetric Radio Imagin
Coronal mass ejections (CMEs) are large-scale expulsions of magnetized plasma from the solar corona into the heliosphere. Measurements of the CME plasma parameters, particularly the magnetic field and the nonthermal electron population entrained in the CME, are crucial to understanding CME propagation, evolution, and geo-effectiveness. Spectral modeling of the gyrosynchrotron (GS) emission from CME plasma has long been regarded as one of the most promising remote-sensing techniques for estimating spatially-resolved CME magnetic fields and other plasma parameters. Imaging the very low flux density CME GS emission in the close proximity of the Sun, which has a flux density higher by many orders of magnitude, has however proven to be rather challenging. This challenge has only recently been met using the high dynamic range imaging capability of the Murchison Widefield Array (MWA). The MWA allows us to detect faint GS radio emissions from the entire CME marked by the cyan box in the figure. The radio emission is shown by contours overlaid on white-light coronagraph difference images. Although routine detection of GS emission from CMEs is now within reach, the challenge has shifted to constraining the large number of free parameters in GS models, some of which are degenerate, using the limited number of spectral points at which the observations are typically available. These degeneracies can be broken using polarimetric imaging. For the first time, we demonstrate this using our recently developed capability of high-fidelity polarimetric imaging of MWA data. We show that spectropolarimetric imaging, even when only sensitive upper limits on the circular polarization flux density are available, not only is able to break the degeneracies in the model parameters but also yields tighter constraints on the key plasma parameters of interest than possible with total intensity spectroscopic imaging alone.
Characterizing the Spectral Structure of Weak Impulsive Narrowband Quiet Sun Emissions
Since the discovery by Mondal et al. (2020) of Weak Impulsive Narrowband Quiet Sun Emissions (WIQNSEs), their observational characterisation has been a significant strand of research being pursued by this group. WINQSEs were originally interpreted to be the radio counterparts of Parker’s nanoflares and it is very exciting to see that all of the subsequent work has continued to respect and reinforce their interpretation. This work by Mondal et al. is the next step in this progression and focuses on the spectral nature of WINQSEs. Given that their strength is only a few percent of the background solar emission, they adopt an extremely conservative approach to reliably identify WINQSES. Only a handful of WINQSEs meet all of the stringent criteria. Their flux densities lie in the 20 − 50 Jy range and they have compact morphologies. For the first time, this work estimates their bandwidths and finds them to be less than 700 kHz, consistent with expectations based on earlier observations. These data come from a very quiet time and no sunspot was present on the visible disc of the Sun. The contours show a moment map for one of the five WINQSEs analysed, superposed on a map corresponding to its peak frequency, and the inset shows a zoomed in view. The contour levels are 0.8, 0.85, 0.9, 0.95 and 0.99 times the peak in the moment map.
Preparing for solar and heliospheric science with the SKAO: An Indian perspective
The Square Kilometre Array Observatory (SKAO) is perhaps the most ambitious radio observatory
envisaged yet. It will enable unprecedented studies of the Sun, the corona and the heliosphere and help to answer many of the outstanding questions in these areas. Additionally, its ability to make a vast previously unexplored phase space accessible promises a large discovery potential. The Indian solar and heliospheric physics community has been preparing for this science opportunity. Over the last many years, this effort has taken the form of leading the solar science enterprise with a SKA-Low precursor, the Murchison Widefield Array (MWA). This long term sustained effort has included the development of the necessary tools, including dedicated solar radio imaging pipelines, and has lead to many interesting discoveries, insights and realizations. These pipelines now represent the state-of-the-art and the science they have enabled spans the range from coronal heating to space weather, and coronal magnetography to discovering novel features in emissions from well known solar radio bursts. This article briefly summarises this journey, highlighting the major milestones on the way (till early 2022), and shares our future plans and long term objectives. The authors also discuss the novel heliospheric science which will be enabled by the future SKA-Low, primarily by the unprecedentedly detailed and sensitive studies of propagation effects suffered by the low frequency radio waves from distant cosmic sources as they traverse the magnetised heliospheric plasma.
Imaging-spectroscopy of a band-split type II solar radio burst with the Murchison Widefield Array
Type II solar radio bursts are caused by magnetohydrodynamic shocks driven by solar eruptive events such as coronal mass ejections. This emission appears at the fundamental (F) and the harmonic (H) of the local plasma frequency and is seen to drift from higher to lower frequencies as the shock travels out through the corona. Often both F and H bands are further split into sub-bands. These split bands are generally believed to be coming from upstream and downstream regions of the shock. This hypothesis remains largely untested as locating the sites of emission for the split bands requires high quality spectroscopic snapshot imaging observations. Only recently, it has become possible to test this hypothesis using data from the Murchison Widefield Array (MWA) and the a robust interferometric imaging pipeline tuned for solar needs (Mondal et al., 2019). Bhunia et al. present combined results from imaging analysis of type II radio burst band-splitting and other fine structures, observed by the MWA and extreme ultraviolet observations from Solar Dynamics Observatory/Atmospheric Imaging Assembly. The symbols in the accompanying figure mark positions of the type II radio sources at four pairs of frequencies observed simultanoeusly in the higher (blue) and the lower (green) bands. The colour of the symbols gets darker with time. The blue and green arrows indicate the directions of motion of these sources. This study provides rare evidence that, at least in this particular instance, band-splitting is caused by emission coming from different parts of the shock (and not from regions upstream/downstream of the shock). They also notice small-scale motion in the location of the type II radio sources in MWA images, which are stongly correlated across neighouring times and frequencies. Bhunia et al. interpret these to be arising due to propagation effects incurred during passage of this emission through the turbulent coronal plasma and not because of the physical motion of the shock location. This also allows them to estimate the length scale of turbulent density perturbations, which is found to lie in the range 1-2 Mm.
The GMRT High-Resolution Southern Sky Survey for pulsars and transients – V: Localisation of two-millisecond pulsars
The timing follow-up of newly discovered millisecond pulsars (MSPs) is usually hindered by the large positional uncertainty (a few tens of arc-minutes) associated with the discovery. The ON-OFF gated imaging approach, which subtracts a pulsar’s OFF pulse visibilities from its ON pulse visibilities, can be used to accurately localize the object. This approach efficiently removes the background sky in the image domain, leaving only the pulsar in the field. The other technique for pulsar localization is by forming multiple phased array (PA) beams on point sources taken from the continuum image of the field containing a pulsar, followed by a periodicity search to detect the events with expected increase in the signal-to-noise ratio. The two techniques were previously implemented for the 16 MHz legacy GMRT baseband data. Sharma et al. (2023) report a two-fold increase in the bandwidth of the coherently dedispersed gating correlator (i.e., 16 MHz to 33 MHz). This new advancement with a factor of two increase in observing bandwidth provides improved sensitivity in the image domain, enabling precise localization of fainter MSPs. The authors demonstrate precise localisation of two MSPs discovered in the GMRT High Resolution Southern Sky (GHRSS) survey using a 33 MHz offline gating correlator. Given the precise location, Sharma et al. also reported results from follow-up studies of these two MSPs with sensitive PA beams of the upgraded GMRT from 300 to 1460 MHz. The figure shows the PA beam (pulse phase as a function of frequency and phase bins) of the newly localized MSPs in uGMRT Band-3 observations. More sensitive observations in the PA mode for these two MSPs produce precise (sub-microsecond) times of arrivals, with very low uncertainties in the dispersion measure. Finally, the authors discuss the use of these MSPs for pulsar timing array (PTA) experiments aiming to detect low-frequency gravitational wave signals. The achieved timing and DM precisions for these two MSPs are well within the ranges of the corresponding values for the 50 MSPs that are regularly observed with the North American Nanohertz Observatory for Gravitational Waves (NANOGrav), one of the leading PTA experiments.
Tackling the Unique Challenges of Low-frequency Solar Polarimetry with the Square Kilometre Array Low Precursor: Pipeline Implementation
Magnetic fields play a crucial role on the Sun, everywhere from the solar interior to the solar atmosphere. They provide the reservoir of energy for the heating of the solar atmosphere and the production of energetic particles, and drive solar activity, including eruptive events like flares and coronal mass ejections. However, measuring magnetic fields, particularly in the mid- and higher corona, is extremely challenging using observations at X-ray, ultraviolet, optical, and infrared wavelengths. The polarization of low-frequency radio emissions has long been recognized as one of the few effective observational probes of magnetic fields in this region. However, the extreme intrinsic variability of low-frequency solar radio emission makes it harder to extract this information from the radio data available from the standard instruments today. The ability to capture the detailed spectro-temporal and spatial variability of the polarized radio emissions is essential for radio coronal magnetography and this requires high dynamic-range spectropolarimetric snapshot imaging capability. This is now within reach with observations made using the Murchison Widefield Array (MWA), a precursor of the Square Kilometre Array Observatory (SKAO). Sophisticated and compute-intensive calibration and imaging processes are needed to make the requisite MWA solar images, each of which take several hours to complete. Designing and performing these analysis tasks requires a deep understanding of radio interferometry and the steep learning curve involved has been a deterrent limiting the use of solar data. Additionally, doing this manually is not only prone to human errors, but is simply infeasible, given the data volumes. To overcome these problems, Kansabanik et al. (2023) developed an unsupervised and robust polarization calibration and imaging software pipeline dedicated to the Sun - Polarimetry using the Automated Imaging Routine for Compact Arrays of the Radio Sun (P-AIRCARS), the implementation details of which are described in this work. A figure of merit for any parallel implementation of an algorithm is the improvement in run time with an increase in the availability of computational resources. The P-AIRCARS algorithm is embarrassingly parallel and as shown in the accompanying figure for a few different numbers of spectral channels and temporal samples, the run time for calibration scales very well with the increase in hardware resources. The highest dynamic range spectropolarimetric snapshot solar radio images now come from P-AIRCARS. Although the present implementation of P-AIRCARS is tuned for the MWA, the algorithm itself is quite general and will serve the needs of upcoming arrays like the SKAO-Low equally well. It is anticipated that P-AIRCARS will enable exciting new science with instruments like the MWA, encourage the wider use of radio imaging in the solar physics community, and hopefully form a stepping stone to the solar imaging pipeline for the SKAO.
The GMRT High Resolution Southern Sky Survey for Pulsars and Transients. IV. Discovery of Four New Pulsars with an FFA Search
Fast Folding Algorithm (FFA)-based searches are known to be more efficient in searches for isolated long-period and low duty-cycle pulsars. The reprocessing of the GMRT High Resolution Southern Sky (GHRSS) survey data with a newly implemented FFA search pipeline resulted in the discovery of six new pulsars. Singh et al. (2023) reported that three of these pulsars have very low duty cycles, within the bottom 1% of the pulsar duty cycle distribution. The figure shows the six new pulsars along with 1181 pulsars from the known population on a plot of duty cycle versus pulsar rotation period. This finding highlights the efficiency of FFA-based searches to discover low duty cycle pulsars. The new discoveries also include an extreme nulling pulsar with a nulling fraction of 90%. There are only a few other pulsars in the currently known population that show such extreme nulling.
Considering the discoveries of many long-period pulsars in recent years, mostly in single-pulse searches, the authors anticipate that a fainter population of such long-period pulsars is still waiting to be discovered. A periodicity search will be needed to recover this putative faint long-period pulsar population. FFA-based searches with their superior sensitivity are best suited for searching for such pulsars with long periods and low duty cycles. Singh et al. (2023) also recommend a significant increase in the integration time per pointing in major pulsar surveys to recover the fainter population of long-period pulsars that are not detectable in single-pulse searches.
Study of radio transients from the quiet Sun during an extremely quiet time
In 2020, Mondal et al. reported the discovery of a new class of metrewave solar transient emission from quiet Sun regions, the strengths of which are only a few percent of the background emission. They have since been named Weak Impulsive Narrowband Quiet Sun Emission (WINQSEs). Their ubiquitous presence in quiet Sun regions, and narrow-band impulsive nature led Mondal et al. (2020) to suggest that these emissions might be the radio counterparts of the hypothesised nanoflares. Given the potential significance, this warrants detailed follow-up studies. In this work Mondal et al. have presented an analysis of data from an extremely quiet time. Not only do they detect numerous WINQSEs in these data, the improvements in methodology since the earlier work enable them to detect even weaker WINQSEs. The key properties of WINQSEs, namely, their impulsive nature and ubiquitous presence on the quiet Sun are observed in these data as well. The colour scale in the figure shows the fractional occupancy distribution of the detected WINQSEs for four different frequencies demonstrating their presence all over the Sun. The contours show the median map at respective frequencies with contour levels at 0.2, 0.4, 0.6, 0.8, 0.9, 0.95 times the peak in the median map. Interestingly, they find that the flux density distribution of the WINQSEs in this data set differs significantly from that found in the earlier work and demonstrate that these differences can justifiably be attributed to differences in methodology and the variations in the level of solar activity. In conjunction with another recent work (Sharma et al., 2022), which used an independent technique to detect WINQSEs, this work places the detection of WINQSEs on a firm pedestal.
Neutron star mass estimates from gamma-ray eclipses in spider millisecond pulsar binaries
Reliable neutron star mass measurements are key to determining the equation of the state of cold nuclear matter,
but such measurements are rare. Black widows and redbacks are compact binaries consisting of millisecond pulsars and semi-degenerate companion stars. Using data from the Fermi Large Area Telescope, gamma-ray eclipses were searched for from 49 spider systems, resulting in the discovery of significant eclipses in 7 systems, including the prototypical black widow, PSR B1957+20. Gamma-ray eclipses require direct occultation of the pulsar by the companion, and so the detection, or significant exclusion, of a gamma-ray eclipse strictly limits the binary inclination angle, providing new robust,
model-independent pulsar mass constraints. The figure shows gamma-ray orbital light curves of seven eclipsing spider pulsars.
The red dashed lines show the estimated background level. Phase 0 corresponds to the pulsar’s ascending node.
Decade-long Timing Study of the Black Widow Millisecond Pulsar J1544+4937
Pulsar timing is the regular monitoring of the rotation of a neutron star by measuring the time of arrival of its pulses. Timing studies of a special class of millisecond pulsars (MSPs) called black widow (BW) MSPs, with an orbital period of less than 1 day, are important because, in these systems, the pulsar and the companion stars are in very compact binary orbits and the highly energetic wind from the pulsar ablates the companion. Complete evaporation of the companion is assumed to be one way to form isolated MSPs. Until now, no BW MSP has been found where it is possible to ablate the companion within the Hubble timescale and the quest to find such pulsars is still on. Long-term timing studies of these systems also allow one to explore the possibility of the inclusion of such systems in pulsar timing arrays. The decade-long timing of PSR J1544+4937 reported here by Kumari et al. (2022) has aided in the studies of proper motion, dispersion measure (DM), and orbital period variation. It is the longest-duration timing study of any galactic field MSP with the Giant Metrewave Radio Telescope (GMRT) and a timing residual of 5.5 µs is achieved for this pulsar using the multi-frequency observations with the GMRT and the Green Bank Telescope (GBT). The authors have obtained a significant detection of the proper motion of 10.14 mas/yr for this pulsar. Studies of proper motion done by them for a sample of BW MSPs and isolated MSPs indicate that BW MSPs may not be the progenitors of the isolated MSPs. The authors report long-term temporal variation of the DM of the order of 0.001 pc per cm^3 along the line of sight to the pulsar. Such variations could arise due to the proper motion of the pulsar or the dynamical evolution of the interstellar medium. The authors also observed frequency-dependent variation in the DM of the order of 0.001 pc per cm^3, using GMRT Band-3 and Band-4 observations. Based on this, they conclude that spatial electron density variations are a possible cause of the frequency-dependent DM values. The authors also used this study to observe long-term orbital period variations in PSR J1544+4937 for the first time. They investigated possible causes and propose that changes in the gravitational quadrupole moment of the pulsar companion could be responsible for the observed temporal changes in the orbital period. The ephemeris from their timing study also provide an improved detection significance in gamma-rays, enabling high-energy studies of this system. The figure shows the timing residual plot obtained from a decade of timing of PSR J1544+4937 using the GMRT and the GBT, with the different colors corresponding to data from different observing frequencies.
The HI mass function of star-forming galaxies at z~0.35
The neutral atomic hydrogen (HI) mass function describes the distribution of the HI content of galaxies at any epoch; its evolution provides an important probe of models of galaxy formation and evolution. Unfortunately, the weakness of the HI 21cm line has meant that it has hitherto not been possible to determine the HI mass function of galaxies at cosmological distances. While measuring the HI masses of a large number of galaxies at intermediate redshifts remains challenging today, it is possible to stack the HI 21cm spectra of individual galaxies and measure the average HI mass of the population. Further, stacking the HI 21cm spectra of galaxies as a function of their optical luminosities can be used to obtain the dependence of the average HI mass on the galaxy luminosity. This can then be combined with the optical luminosity function to infer the HI mass function. This interesting approach was used by Bera et al. to obtain the first estimate of the HI mass function at intermediate redshifts: they used Giant Metrewave Radio Telescope HI 21cm spectroscopy of blue star-forming galaxies in the Extended Groth Strip to determine the scaling relation between the average HI mass (M_HI) and the absolute B-band magnitude (M_B) of such galaxies at z~0.35, by stacking the HI 21cm emission signals of galaxy subsamples in different M_B ranges. This M_HI-M_B scaling relation at z~0.35 is shown in blue in the top panel of the figure, with the corresponding relation in the local Universe shown as the dashed red line. They then combined this M_HI-M_B scaling relation with the known B-band luminosity function of star-forming galaxies at these redshifts to determine the HI mass function at z~0.35. They also demonstrated that the use of the correct scatter in the M_HI-M_B relation is critical for an accurate estimate of the mass function; their estimate of the mass function at z~0.35 assumes that the scatter in the relation at this redshift is the same as that in the local Universe. Bera et al. found that the HI mass function has evolved significantly from z~0.35 to today, i.e. over the last four billion years, especially at the high-mass end (this can be seen clearly in the bottom left panel of the figure). High-mass galaxies, with HI masses larger than roughly 10 billion solar masses, are a factor of ~3.4 less prevalent at z~0.35 than at z~0 (as can be seen in the bottom right panel of the figure). Conversely, there are more low-mass galaxies, with HI masses of roughly a billion solar masses, at z~0.35 than in the local Universe. These results suggest that massive star-forming galaxies have acquired a significant amount of neutral atomic gas through mergers or accretion from the circumgalactic medium over the past four billion years.
Atomic Gas Scaling Relations of Star-forming Galaxies at z~1
Gas and stars are the key baryonic constituents of galaxies with neutral atomic hydrogen gas (HI) being the primary fuel for star formation. In the nearby Universe, the HI properties of galaxies have been found to correlate with their various other galaxy properties through the ``HI scaling relations'', essentially relations between the HI mass of the galaxies and the stellar mass, luminosity, size, etc. The scaling relations quantify the connections between gas and stellar properties of galaxies, and thus contain information about the balances between the complex processes underlying galaxy evolution. The existence and the redshift evolution of such scaling relations provide a critical constraint on models of galaxy evolution. While detailed HI 21cm studies of nearby galaxies have yielded accurate determinations of the HI scaling relations in the local Universe, the weakness of the HI 21cm line has meant that it has not so far been possible to determine these relations at cosmological distances. Chowdhury et al. used the Giant Metrewave Radio Telescope (GMRT) Cold-HI AT z~1 (CATz1) survey, a 510 hr HI 21 cm emission survey of galaxies at z = 0.74-1.45, to report the first measurements of the HI scaling relations in star-forming galaxies at z~1, nine billion years ago. The authors divided their sample of ~11,500 galaxies at z~1 into three subsamples with different stellar mass ranges, to measure the average HI masses of galaxies with different average stellar masses. Chowdhury et al. find that the relation between HI and stellar mass at z~1 has the same slope as in the local Universe, but is a factor of ~3.5 higher in normalization. This implies that the average HI masses of galaxies over a wide range of stellar mass are higher by this factor than those of nearby galaxies with similar stellar masses. The authors also measured the relation between the HI depletion timescale (the timescale on which the HI in the galaxy would be entirely converted to stars, at the current star formation rate) and the stellar mass, finding that this relation lies a factor of 2-4 lower than the corresponding relation in the nearby Universe. Chowdhury et al. also find that the efficiency with which HI is converted to stars is much higher for galaxies at z~1 than for those in the nearby Universe. The figure shows [A] the average HI mass and [B] the average HI depletion timescale of galaxies, as a function of the stellar mass, in the nearby Universe (blue points) and at z~1 (red points).
Working Principle of the Calibration Algorithm for High Dynamic Range Solar Imaging with the Square Kilometre Array Precursor
Metre-wavelength solar emission spans angular scales from a few arcminutes to a few degrees. The brightness temperature of these emissions also varies by several orders of magnitude. Often, the faint radio emission from the quiet solar corona or coronal mass ejections is present simultaneously with the very bright radio emissions from solar radio bursts. To understand the global coronal properties, one has to detect both types of emissions simultaneously. At radio wavelengths, one cannot use a coronagraph to block the bright emission. Hence, one requires high-dynamic-range imaging to detect faint emission in the presence of very bright emission. The combination of the unique array configuration of the Murchison Widefield Array (MWA) and the robust calibration and imaging pipeline, Automated Imaging Routine for the Compact Arrays for the Radio Sun (AIRCARS, Mondal et al. 2019), produces the best spectroscopic snapshot solar images at low radio frequencies available to date. The present work demonstrates that even uncalibrated data from the MWA have a certain degree of coherency, which allows AIRCARS to make a reasonable starting point for boot-strapping a self-calibration algorithm even without a dedicated calibrator observation. The left panel of the figure shows an image after applying the calibration solutions from night-time calibrator observation, while the right panel shows the image made directly from the uncalibrated data which provides a reasonable starting point. The strength of this algorithm makes AIRCARS a state-of-the-art calibration and imaging pipeline for low-frequency solar imaging, which is expected to be highly suitable for the upcoming Square Kilometre Array and other future radio interferometers for producing high-dynamic-range and high-fidelity images of the Sun.
Detection of Ubiquitous Weak and Impulsive Nonthermal Emissions from the Solar Corona
A ubiquitous presence of weak energy releases is one of the most promising hypotheses to explain coronal heating, referred to as the nanoflare hypothesis. The accelerated electrons associated with such weak heating events are also expected to give rise to coherent impulsive emission via plasma instabilities in the metrewave radio band, making this a promising spectral window to look for their presence. Recently, Mondal et al. (2019) had reported the presence of weak and impulsive emissions from quiet Sun regions which seem to meet the requirements of being radio counterparts of the hypothesized nanoflares. Detection of such low-contrast weak emission signals from the quiet Sun is challenging and, given their implications, it is important to confirm their presence. In this work, using data from the Murchison Widefield Array, Sharma et al. use an independent robust approach for their detection by separating the dominant, slowly varying component of emission from the weak impulsive one in the visibility domain. By imaging these so-called ‘residual visibilities’, they detect milli-Solar Flux Unit-level bursts taking place all over the Sun and characterize their brightness temperatures, distributions, durations, and associations with features seen in extreme-UV images. The top panel of the figure shows the number of instances in a 30 min period where the residual flux density in a given pixel exceeded 6\sigma, where \sigma is the rms noise in the map far from the Sun for frequencies ranging from 108 MHz to 240 MHz. These features are seen to be present all over the Sun, though some clustering around active regions is seen at the highest frequencies. The lower panel shows the mean brightness temperature (Tb) of all the emission features identified in the upper panel which lies in the range of a few kK, order a percent of the solar thermal bremsstrahlung. These are among the weakest detections of non-thermal solar radio emissions. The black circle marks the optical disc of the Sun and the green contour the 5\sigma boundary of the radio Sun. Sharma et al. also constrain the energies of the nonthermal particles using inputs from the FORWARD coronal model along with some reasonable assumptions, and find them to lie in the subpico flare (~10^19-10^21 erg) range. They also report the discovery perhaps the weakest known type III radio burst yet and another emission feature showing the weakest known clear signature of the quasi-periodic pulsations.
The Giant Metrewave Radio Telescope Cold-HI AT z ~ 1 Survey
Neutral atomic hydrogen (HI) is the primary fuel for star formation in galaxies. An understanding of galaxy evolution thus critically requires measurements of the atomic gas mass of galaxies over cosmological time. Unfortunately, the weakness of the HI 21 cm line, the only tracer of the HI mass of galaxies, has meant that, until very recently, nothing was known about the HI mass of high-redshift galaxies. Chowdhury et al. had used the upgraded Giant Metrewave Radio Telescope (GMRT) in 2020 to obtain the first measurement of the average HI mass of galaxies at z~1, nine billion years ago. The team has now followed this up with a much larger survey, the GMRT Cold-HI AT z~1 (CATz1) survey, a 510 hr upgraded GMRT survey aimed at characterizing HI in galaxies during and just after the epoch of peak star formation activity in the universe (often referred to as ``the epoch of galaxy assembly''), a key epoch in galaxy evolution. In the current paper, Chowdhury et al. describe the design, data analysis, and basic results of the GMRT-CATz1 survey. They combined (``stacked'') the HI 21 cm emission signals of ~11,500 star-forming galaxies at z=0.74-1.45 to obtain a high (7.1-sigma) significance detection of the average HI 21 cm signal from the sample of galaxies. The detected HI 21 cm signal can be clearly seen in the adjacent figure in both [A] the stacked HI 21 cm image, and [B] the stacked HI 21 cm spectrum. The average HI mass of the galaxies inferred from the detected signal is a factor of 1.4 higher than the average stellar mass of the galaxies, and a factor of ~3.5 higher than the HI mass of galaxies with similar stellar masses in the local Universe. However, Chowdhury et al. find that even such a large HI reservoir will be able to sustain the high star-formation rate of these galaxies for only a short duration, ~1.7 Gyr. Chowdhury et al. thus find that although galaxies at z ~ 1 have a high HI mass, their short HI depletion timescale is likely to cause quenching of their star formation activity in the absence of rapid accretion of gas from the environment around the galaxies. The GMRT-CATz1 survey will allow detailed studies of the HI properties of high-redshift galaxies, providing, for the first time, an understanding of atomic gas in galaxies during and just after the epoch of galaxy assembly. A set of companion papers by Chowdhury et al. has already yielded exciting new insights on these issues.
Wide-band Timing of GMRT-discovered Millisecond Pulsars
Pulsar timing array (PTA) experiments seek to detect the nanoHertz region of the gravitational wave (GW) spectrum, which is thought to be produced by an ensemble of supermassive blackholes. A PTA is composed of an array of millisecond pulsars (MSPs) distributed over the sky that have exceptional rotation stability. The angular correlation between the residuals of the arrival times of pairs of MSPs is used to search for stochastic GW signals. However, the timing data can be heavily contaminated by frequency-dependent effects caused by the interstellar medium or inherent in pulsars (profile evolution). Modeling of frequency-dependent effects is required to mitigate the timing noise to increase sensitivity towards the expected GW background imprints in pulsar timing data. Sharma et al. describe a timing study for a group of eight millisecond pulsars with the upgraded GMRT, aided by the large fractional bandwidth, at observing frequencies ranging from 300 to 1460 MHz. The authors used PulsePortraiture-based wide-band timing analysis, rather than traditional narrow-band analysis with a frequency invariant template profile, to account for the frequency evolution of the profile of pulsar. The wide-band timing method yielded a time of arrival (ToA) precision in Band-3 (300-500 MHz) of order of a micro-sec and a dispersion measure (DM) precision of 10^-4 pc cm^-3 for GMRT-discovered pulsars, and of sub-micro-sec (ToA) and 10^-5 pc cm^-3 (DM) for PTA pulsars. Sharma et al. demonstrate the significance of allocating the entire GMRT array to a single low-frequency band for precise intra-band DM measurements. The effectiveness of profile-modeling at low frequencies is demonstrated by this wide-band timing study over a broad frequency range. This study investigates the possibility of using newly-discovered GMRT pulsars in the PTA experiment and the achievable long-term timing precision for them. The figure shows median ToA (top panel) and DM (bottom panel) uncertainties obtained in the two (narrow-band and wide-band) analyses for eight pulsars. Error bars represent the range of precision obtained for the individual pulsar data sets. Pulsars are arranged on the x-axis in increasing order of their Band-3 DM uncertainty. Green, blue, and black colours are used to represent the values obtained from wide-band analysis in Bands 3, 4, and 5, respectively. Similarly, light-green, sky-blue, and dark-gray colours are used for narrow-band analysis values in Bands 3, 4, and 5, respectively. In general, ToAs are more precise in wide-band analyses than in narrow-band analyses; however, the DM precisions are similar for both the techniques.
Atomic Gas Dominates the Baryonic Mass of Star-forming Galaxies at z ~ 1.3
Ordinary ``baryonic'' matter in galaxies is mostly in the form of stars and neutral atomic and molecular gas. Over the lifetime of a galaxy, neutral atomic gas gets converted to molecular gas which in turn gets converted to stars. A galaxy's baryonic composition is thus one of its fundamental properties, and an important indicator of its evolutionary stage. The distribution of the baryonic mass of galaxies in the early Universe between stars, atomic and molecular gas, has hence long been an open problem in galaxy evolution. Unfortunately, the weakness of the HI 21 cm line, the only direct tracer of the atomic gas mass of galaxies, has meant that, until very recently, the atomic gas masses of high-redshift galaxies were not known. Chowdhury et al. used their recent detection of the average HI 21 cm emission signals from a large sample of star-forming galaxies at z~1.0 and at z~1.3 to find that high-redshift galaxies, at the epoch of peak star-formation activity in the Universe, have a dramatically different baryonic composition from that of nearby galaxies. The adjacent figure shows the fraction of the average baryonic mass of galaxies in atomic gas (red), molecular gas (blue), and stars (yellow) at z~0, z~1.0, and z~1.3; the samples of galaxies at the three epochs have identical stellar mass distributions. The figure shows that the contribution of stars to the total baryonic mass has increased from approximately 16% at z~1.3 to roughly 60% in the nearby Universe. Conversely, the fraction of mass in molecular gas for such galaxies has declined from about 14% at z~1.3 to only 6% in the nearby Universe. Remarkably, Chowdhury et al. find that atomic gas dominates the baryonic mass of galaxies at z~1.3, with roughly 70% of the total baryonic mass in atomic gas, and only around 16% in stars. Overall, the study provides evidence for strong evolution in the baryonic composition of galaxies over the past 9 billion years, with early galaxies, at the peak of star-formation activity in the Universe, being predominantly made up of neutral gas.
A novel greedy approach to harmonic summing using GPUs
A convenient and computationally efficient way of detecting pulsars in a time-domain search is to use the technique of Fourier transform. The Fourier transform distributes the power contained in the pulsar’s signal into the fundamental frequency bin and multiple higher harmonic bins. The incoherent harmonic sum aims to increase the pulsar’s signal-to-noise ratio (SNR) by accounting for power (either fully or partially) from an increasing number of harmonics. However, in such harmonic sum algorithms, there are limitations due to unfavourable memory access patterns (which significantly reduces data utilisation per cache-line) and the number of possible partial sums explored per a single fundamental bin. For example, the Lyne-Ashworth algorithm (described in Lorimer and Kramer 2004) used in the SIGPROC software package, sums only powers-of-two harmonics. The harmonic sum algorithm used in the PRESTO software package (Ransom 2002) also uses a subset of the harmonics. This paper reports a new harmonic sum algorithm based on a greedy approach and implementation of this on NVIDIA GPUs using the CUDA programming language. This algorithm determines which time samples to sum according to the short-term gains rather than finding the optimal sum of harmonics. The Greedy harmonic sum considering all harmonics, not only powers-of-two, achieves higher sensitivity with a performance similar to or higher than the standard harmonic sum algorithms. The figure presents a comparison between the Greedy harmonic sum algorithm and the PRESTO harmonic sum algorithm (which sums only even harmonics), its two modified versions, one that sums elements of all higher harmonics (PRESTOall) and another that performs the harmonic sum for all harmonic orders in addition to summing all higher harmonics (PRESTO+), and a simple harmonic sum which ignores the drift and sums only integer multiples of the fundamental bin. The Greedy algorithm encounters minimum sensitivity loss as a function of pulse frequency similar to PRESTO+. The GMRT High Resolution Southern Sky (GHRSS) survey data analysis with Greedy Harmonic sum reports 10-30% more recovered SNRs than with PRESTO. The compute performance of the new algorithm in terms of the number of fundamental frequency bins processed per second is 10% faster than PRESTO and >50% faster than the updated version of PRESTO (PRESTO+). Thus, the new Greedy harmonic sum algorithm has lower signal loss and better-recovered SNR than the standard algorithm used in PRESTO while achieving similar or better performance in the number of processed fundamental frequency bins per second.
The GMRT High Resolution Southern Sky Survey for Pulsars and Transients. III. Searching for Long-period Pulsars
Standard pulsar radio emission models predict a critical value of period derivative (P_dot) corresponding to the spin period (P) of pulsars below which radio emission ceases. These critical values of period and period derivative trace a curve on the P-P_dot plane called the death-line. No radio pulsar should exist below this line. The discovery of long period pulsar J2144-3933 and its location on the P-P_dot plane has questioned all the existing radio emission models, but there are only a handful of such interesting objects. Over the last decade, the number of millisecond pulsars has increased four-fold, whereas there has been only a marginal increase in the number of long-period pulsars. Along with intrinsic and observational biases, susceptibility of conventional fast Fourier transform (FFT)-based searches to red noise can be the primary reason behind the lack of long period pulsars. Searching for periodic non-accelerated signals in the presence of ideal white noise using the fully phase-coherent fast-folding algorithm (FFA) is theoretically established as a more sensitive search method than the FFT search with incoherent harmonic summing. Some major pulsar surveys (e.g. SUPERB and PALFA) have implemented FFA search to get optimal sensitivity for long period pulsars. This paper reports a detailed comparative study of FFA and FFT search sensitivity under various noise conditions (ideal white noise, real telescope noise, and simulated red noise) and over a range of signal parameters (period, duty-cycle, and profile shape). Singh et al. find that the FFA search with appropriate de-reddening of the time series performs significantly better than the FFT search with spectral whitening for long-period pulsars under real noise conditions. They describe an implementation of an FFA-based search pipeline for the GMRT High Time Resolution Southern Sky (GHRSS) survey. With processing of 1500 square degrees of GHRSS sky, the paper reports the re-detection of 43 known pulsars and the discovery of 2 new pulsars. Panel (a) of the figure shows a comparison of FFA and FFT detection signal-to-noise (S/N) of these pulsars. All these pulsars are better detected in the FFA search and the long-period pulsars have a higher ratio of FFA to FFT detection significance. Five of these pulsars were missed by the FFT search. Panel (b) of the figure shows the time versus phase and folded profile plots for a newly-discovered pulsar J1517-31b, with a period of 1.1 s and at a DM of 61.7 pc-cm^{-3}. This pulsar, with a long period and an unusually narrow duty-cycle, was missed by the FFT search. The authors find that the FFA search can reduce the algorithmic bias against long-period pulsars. Increased observing time per pointing along with the implementation of the FFA search in major pulsar surveys will possibly recover the missing population of long-period pulsars and populate the region close to the death-line in the P-P_dot plane.
Serendipitous Discovery of Three Millisecond Pulsars with the GMRT in Fermi-directed Survey and Follow-up Radio Timing
Only a minor fraction (~15%) of the known pulsars spin with millisecond periodicity. The intrinsic faint nature of millisecond pulsars (MSPs) have hindered the discovery of these objects. This paper reports the discovery of three MSPs: PSRs J1120-3618, J1646-2142, and J1828+0625 with the Giant Metrewave Radio Telescope (GMRT) at a frequency of 322 MHz using a 32 MHz observing bandwidth. These sources were discovered serendipitously while conducting deep observations to search for millisecond radio pulsations in the directions of unidentified Fermi Large Area Telescope (LAT) gamma-ray sources. Phase coherent timing models for these newly discovered MSPs were derived using ~5 yr of observations with the GMRT. These are plotted in the figure, where the red points denote the timing residuals at 322 MHz and blue at 607 MHz. PSR J1120-3618 has a 5.5 ms spin period and is in a binary system with an orbital period of 5.6 days and a minimum companion mass of 0.18 solar masses, PSR J1646-2142 is an isolated object with a spin period of 5.8 ms, and PSR J1828+0625 has a spin period of 3.6 ms and is in a binary system with an orbital period of 77.9 days and minimum companion mass of 0.27 solar masses. The two binaries have very low orbital eccentricities, in agreement with expectations for MSP-helium white dwarf systems. Using the GMRT 607 MHz receivers having a 32 MHz bandwidth, PSR J1646-2142 and PSR J1828+0625 were detected but not PSR J1120-3618. Spectral indices for these MSPs using the GMRT observations are reported in this paper. PSR J1646-2142 has a wide profile, with significant evolution between 322 and 607 MHz, whereas PSR J1120-3618 exhibits a single peaked profile at 322 MHz and PSR J1828+0625 exhibits a single peaked profile at both the observing frequencies. These MSPs do not have gamma-ray counterparts, indicating that these are not associated with the target Fermi LAT pointing. This emphasizes the significance of deep blind searches for MSPs. The serendipity of the discovery of these millisecond pulsars indicates a population of weak MSPs waiting to be discovered with deep enough blind searches.
Jansky Very Large Array Detections of CO(1-0) Emission in H I-absorption-selected Galaxies at z>=2
Our current understanding of galaxies and galaxy evolution is based on studies of emission-selected galaxy samples. Such samples contain a luminosity bias, i.e. they are biased towards brighter galaxies, especially at high redshifts. However, it is possible to also identify high-redshift galaxies via their
Ly-alpha absorption signature in the spectra of background quasars; such ``HI-absorption-selected galaxies'' do not have the above luminosity bias. In order to understand HI-absorption-selected galaxies and their connections to the emission-selected population, we must first detect them in emission and then characterise their stellar and gas properties. Kaur et al. used the Jansky Very Large Array to search for CO(1-0) emission from three such HI-absorption-selected galaxies, at z~2, that were earlier identified with ALMA using CO(3-2) or CO(4-3) emission. They detected CO(1-0) emission from two HI-selected galaxies, DLA0918+1636g at z=2.5832 and DLA1228-113g at z=2.1933; these are the first detections of CO(1-0) emission in high-z HI-absorption-selected galaxies. Kaur et al. infer molecular gas masses for the two detected galaxies that are ~1.5-2 times lower than earlier estimates based on the mid-J CO lines. Kaur et al. also used the JVLA data to determine the CO spectral line energy distribution in the three galaxies. They find that the J=3 and J=4 levels are thermally excited in DLA0918+1636g, while the data are consistent with thermal excitation of the J=3 level in DLA1228-113g. In the case of the third galaxy, DLA0551-366g, no CO(1-0) emission was detected, yielding lower limits on the excitation of the J=4, J=5, and J=6 levels. Kaur et al. also compared the CO excitation of the HI-selected galaxies with that of the Milky Way, main-sequence galaxies, and sub-mm galaxies at high redshifts. They find that the CO excitation in HI-selected galaxies is similar to that of massive main-sequence galaxies at z>2, but higher than that of main-sequence galaxies at z~1.5. They also compared the ratio of CO(3-2) and CO(1-0) line luminosities (r_31; see attached figure) in different types of galaxies, and find that all galaxies at z>2 have both a higher r_31 value (implying a higher excitation of the J=3 level) and a higher SFR surface density than the main-sequence galaxies at z~1.5. The higher CO excitation in galaxies at z>2 may thus arise due to their higher SFR surface densities, as suggested by earlier theoretical studies.
A gamma-ray pulsar timing array constrains the nanohertz gravitational wave background
Millisecond pulsars are extremely stable rotators allowing to use these as celestial clocks. An ensemble of these can be used for efficient detectors of gravitational wave signals. This paper presents a pulsar timing array implementation by the Fermi-LAT collaboration using 12.5 years of Fermi-LAT data from 35 bright gamma-ray millisecond pulsars file that achieved a sensitivity close to that aimed by the approaches of radio timing of the millisecond pulsars. The sample of millisecond pulsars includes Fermi-directed discoveries using the GMRT, where the gamma-ray pulsation was discovered after folding LAT photons with the timing model derived using the GMRT observations. This paper place a 95% credible limit on the GWB characteristic strain of 1.0 x 10^-14 at a frequency of 1/year. This result provides an independent upper limit on the gravitational wave background signal. This is important since this method as well as the radio timing methods are subject to different noise sources. The observed sensitivity of detection is expected to improve with the observing time span. The figure shows the constraints on the GW background from radio and gamma-ray PTAs. The inferred constraints on the GWB amplitude at 1/year (Agwb) are plotted as a function of the publication date. Colored symbols correspond to each of the PTAs indicated in the key. Upper limits at 95% confidence are shown as downward arrows, and amplitude ranges indicate detections of a common noise process, which could be the GWB or have other origins. The Fermi-LAT 95% upper limit, 1.0 x 10^-14, uses data obtained up to January 2021 and is plotted at a publication date of April 2022. The dashed red line indicates the expected scaling of the Fermi-LAT limit as a function of time.
A Green Pea Starburst arising from a Galaxy-Galaxy merger
Faint star-forming dwarf galaxies have long been believed to be the main contributors of the Lyman-continuum (LyC) photons that ionized the early universe. Green Pea galaxies are low-redshift starburst dwarf galaxies with properties similar to those of the high-redshift galaxies, making them important proxies to understand how ionizing radiation escapes the high-redshift galaxies. Purkayastha et. al. have used the Giant Metrewave Radio Telescope (GMRT) to carry out the first mapping of the spatial distribution of atomic hydrogen (HI) in and around a Green Pea, GP J0213+0056 at z=0.0399. GP J0213+0056 shows both strong HI 21cm emission in single-dish spectroscopy and strong Lyman-alpha emission. This leads to a tension between requiring sufficient neutral hydrogen to fuel the starburst but sufficiently low HI column density to allow the Lyman-alpha emission to escape. The figure shows the GMRT image of the HI 21 cm emission around GP J0213+0056 (blue contours) overlaid on a Subaru HyperSuprem-Cam i-band image. The GMRT images are at resolutions of 16, 12, 9 and 7 arcseconds (panels [A] to [D]). The HI 21cm emission is seen to arise from an extended region around the Green Pea and a companion galaxy (G1), roughly 4.7 kpc from the Green Pea, in a broken ring-like structure. The strongest emission arises from neither the Green Pea nor G1, but from the region around them. The high-resolution images in panel [C] and [D] show that the highest HI coloumn density is seen west of G1, with little emission seen at the location of the Green Pea itself. The HI 21cm images indicate that the starburst in GP J0213+0056 is likely to have been triggered by a major merger with the companion galaxy G1, leading to a disturbed HI spatial and velocity distribution, which in turn allowed Lyman-alpha (and, possibly, Lyman-continuum) emission to leak from the Green Pea. Such mergers, and the resulting holes in the HI distribution, are a natural way to explain the tension between the requirements of cold gas to fuel the starburst and the observed leakage of Lyman-alpha and Lyman-continuum emission in Green Pea galaxies and their high-redshift counterparts.
A polarization perspective on the radio outflow in III Zw 2
The origin of radio emission in radio-quiet and radio-intermediate active galactic nuclei (AGNs) is still a matter of debate. Primary contenders include low-power jets, winds, star-formation and coronal emission. Recent works have demonstrated the use of radio polarization as an efficient tool to distinguish between jets and winds based on the differences in their polarization signatures. Silpa et al. have carried out a polarization study of a radio-intermediate quasar, III Zw 2, with the upgraded Giant Metrewave Radio Telescope (uGMRT) at 685 MHz and the Karl G. Jansky Very Large Array (VLA) at 5 and 34 GHz. Silpa et al. detect a composite jet + 'wind' radio outflow in III Zw 2. This comprises a collimated jet/jet spine with poloidal inferred magnetic fields embedded inside a broader magnetized 'wind' with toroidal inferred magnetic fields. This ‘wind’ component could be a magnetized accretion disc wind or the outer layers of a broadened jet (like a jet sheath) or a combination of both. The current data cannot differentiate between these possibilities. The curved jet terminates in a bow-shock-like radio structure with inferred magnetic fields aligned with the lobe edges. Silpa et al. also detect a kpc-scale lobe emission to the south that is misaligned with the primary lobes in the uGMRT images. The spectral indices and the electron lifetimes in the misaligned lobe are similar to values in the primary lobe, suggesting that the misaligned lobe is not a relic. Silpa et al. propose that changing spectral states of the accretion disc, and the subsequent intermittent/'sputtering' behaviour of the outflow, along with the close interplay between the jet and ‘wind’ could explain the radio-intermediate nature of III Zw 2.
Interplay of jets, winds and emission-line gas in type 2 quasars
Active Galactic Nuclei (AGNs) are believed to regulate galaxy growth by injecting energy into the surrounding gas which has the effect of either heating and/or expelling the star-forming material or facilitating localized star-formation. While this so-called ``feedback'' (in the form of jets/winds) is believed to be a fundamental process of galaxy formation from a theoretical point of view, there are many outstanding questions from an observational point of view. Silpa et al. have carried out a combined radio polarization and emission-line study of five type 2 radio-quiet quasars at z < 0.2 with the Karl G. Jansky Very Large Array (VLA) B-array at 5 GHz and Hubble Space Telescope (HST) [OIII] observations. This work aims to establish the jet/wind origin of the radio emission from these sources and look for signatures of jet-medium interaction in them from a polarization perspective. Polarization is detected in 4 out of 5 sources in the current data, but not in J1010+1413. The morphological, spectral, and polarization properties suggest a jet origin for the radio emission in J0945+1737, J1000+1242, J1010+1413, and J1430+1339 whereas the current data cannot fully discern the origin of radio emission (jet or wind) in J1356+1026. These five sources are known to exhibit a close association between the radio structures and the ionized gas morphology and kinematics. Silpa et al. find an anticorrelation between various polarized knots in the radio and [OIII] emission in these sources, similar to that observed in some radio-loud AGNs in the literature. This suggests that the radio emission is likely to be depolarized by the emission-line gas. The anti-correlation between polarization and ionized gas could be interpreted as an effect of the jet/wind-gas interaction, and a possible source of AGN feedback. By modelling the depolarization effects, Silpa et al. estimate the size of the emission-line gas clouds to be ~(2.8 +/- 1.7) x 10^−5 parsec and the amount of thermal material mixed with the synchrotron plasma to be ~(1.01 +/- 0.08) x 10^6 solar masses in the lobe of J0945+1737 (which exhibits the most prominent polarization signature in its lobe). This work demonstrates that the interplay of jets/winds and emission-line gas is most likely responsible for the nature of radio outflows in radio-quiet AGNs.
Tackling the Unique Challenges of Low-frequency Solar Polarimetry with an SKA-Low Precursor: The Algorithm
The Sun is a magnetically active star. Its atmosphere, the solar corona, comprises hot magnetised plasma. Coronal magnetic fields are well known to be one of the crucial parameters determining the physics of the solar corona and are a key driver of space weather. Although the importance of the coronal magnetic field has long been appreciated, it is hard to measure the field strength. The polarisation properties of coronal emission at low radio frequencies can, in principle, be used for coronal magnetic field measurements. Precise polarimetry at these frequencies is intrinsically hard and it is made even more challenging by the very large range of brightness temperatures associated with different emission mechanisms (ranging from 10,000 K to 10,000 billion K), the variation in the fractional polarisation from close to 100% to less than 1%, and extreme temporal and spectral variability of the emission. Kansabanik et al. have developed a robust algorithm for accurate polarisation calibration of solar observations with the Murchison Widefield Array (MWA), a Square Kilometre Array (SKA) precursor. The algorithm delivers high dynamic range and high fidelity full Stokes solar radio images with residual leakages on par with the best images today; it is based on the Measurement Equation framework, which forms the basis of all modern radio interferometric calibration and imaging. The figure shows the total intensity and circular polarisation images of type-I, -II, and -III solar radio bursts, made using this algorithm. The red contours in the top panel show the Stokes I emission at 0.5% of the peak emission while the bottom panel shows percentage circular polarisation. The blue circles represent the optical disc of the Sun and the filled ellipses, the resolution of the observations. In all cases, the residual instrumental polarisation is less than 1%. The algorithm has been developed with the future SKA in mind. The high-fidelity spectropolarimetric snapshot solar radio imaging enables the exploration of previously inaccessible phase space and offers a considerable discovery potential.
Insufficient Gas Accretion Caused the Decline in Cosmic Star-Formation Activity 8 Billion Years Ago
The cause of the decline in the cosmic star-formation rate (SFR) density of the Universe after
its peak of approximately 8-11 billion years ago (in the redshift range z ~ 1-3) is a key open
issue in galaxy evolution. Addressing this requires us to understand the evolution of the gas
mass of galaxies, the fuel from which the stars form. The primary fuel for star formation is neutral atomic hydrogen (HI). The HI content of galaxies can be inferred from the strength of their HI 21 cm emission; however, this hyperfine transition is very weak and difficult to detect from individual galaxies at cosmological distances. Chowdhury et al. used the Giant Metrewave Radio Telescope (GMRT) Cold HI AT z~1 (CATz1) survey to report a measurement of the dependence of the average HI mass of a large sample of star-forming galaxies at redshifts z=0.74-1.45 on their average stellar mass and redshift, by stacking the HI 21 cm emission
signals of the individual galaxies. They find that galaxies with stellar masses greater than approximately 10 billion solar masses, which dominate the decline in the cosmic SFR density at z<~1, have HI
reservoirs that can sustain their SFRs for only a short period, ~0.9 billion years unless the HI
is replenished by accretion of gas from the circumgalactic medium. Remarkably, they also measure
a steep decline, by a factor of ~3.2, in the average HI mass of star-forming galaxies, over a period of roughly 1 billion years between z~1.3 and z~1.0. Panel~[A] of the figure on the right shows the stacked HI 21 cm emission signal at z~1.3 (orange) and z~1.0 (blue); the average HI 21 cm signal is clearly detected from both subsamples, with the emission signal at z~1.3 being much stronger than that at z~1.0. Panel~[B] of the figure shows the redshift evolution of the average HI mass of star-forming galaxies over the last 9 billion years; the sharp decline in the average HI mass of galaxies from z~1.3 to z~1.0 is again clearly seen. The observed decline in the average HI mass of star-forming galaxies provides direct evidence that the accretion of HI
onto massive star-forming galaxies at z~1 is insufficient to replenish their HI reservoirs on the short timescale required to sustain their SFRs. The results of this study indicate that the decline in the cosmic SFR density at z~1 arises due to the decline in the HI mass of the most massive star-forming galaxies, due to insufficient gas accretion from their surroundings.
Robust Absolute Solar Flux Density Calibration for the Murchison Widefield Array
The Sun is the highest flux-density source in the low-frequency radio sky. The flux density of even the quiet Sun exceeds many tens of thousands of Jy at metre wavelengths and can increase by multiple orders of magnitude during periods when active emission is present. Most astronomical sources, on the other hand, have flux densities below a few tens of Jy and only a handful of the brightest sources like Crab, Virgo-A, Cen-A, etc. reach a few thousand Jy. Sensitive radio instruments are optimized for observing faint astronomical sources. This leads to problems for solar flux density calibration as most telescopes require additional attenuation to be introduced in the signal path for solar observations, while most calibrators are too weak to be detected with this additional solar attenuation. In addition to dealing with the inclusion of another antenna-dependent element in the signal chain which needs to be calibrated, wide field-of-view (FoV) aperture array instruments like the Murchison Widefield Array (MWA) face another complication. To avoid contamination from the very strong solar emission, the flux density calibrators are usually observed before sunrise or after sunset. In this work, Kansabanik et al. present multiple independent approaches for absolute flux density calibration of solar MWA data and establish their consistency. Improving on the high-quality images delivered by the AIRCARS pipeline developed by Mondal et al. (2019), Kansabanik et al. present the first-ever detection of more than 80 background galactic and extra-galactic radio sources in the solar FoV, a bit like ``seeing stars in broad daylight''. The figure shows about a 3,600 square degrees FoV at 80 MHz, integrated over 2 minutes of time and over a bandwidth of 2 MHz, with sources down to a flux density of 4.6 Jy. The red circle marks the position of the Sun. The absence of imaging artefacts in the vicinity of the Sun is noteworthy and the RMS noise of the image is only about 1.5 times that of the GLEAM image of the same field. Kansabanik et al. use the GLEAM catalog flux density of these background radio sources to arrive at a robust flux density calibration method for solar observations. The other flux density calibration approaches demonstrated include using the presence of bright sources like Crab and Virgo-A in the solar FoV, and the use of a dedicated calibrator observation with and without the solar attenuators. These flux density calibration methods are a significant improvement over earlier approaches and are independent of the MWA array configuration. They deliver a flux density uncertainty of about 10% for solar observations even in the absence of dedicated calibrator observations and meet the requirements for obtaining accurate solar flux density calibrations for MWA data, needed for several solar scientific applications.
A Fast Radio Burst Progenitor Born in a Galaxy Merger
Kaur et al. report the first HI 21 cm mapping study of the neutral atomic hydrogen (HI) in the host galaxy of a fast radio burst (FRB). They used the Giant Metrewave Radio Telescope (GMRT) to carry out a deep observation of a nearby fast radio burst, FRB 20180916B, and find that the FRB host is a gas-rich galaxy but with low star-formation activity. The combination of gas-richness and near-quiescent star-formation indicates that the galaxy is likely to have acquired a significant mass of HI in the recent past. The GMRT images show that the HI spatial distribution is disturbed, with extended HI 21 cm emission detected in a northeastern tail, a counter-tail toward the south, an HI hole between the galaxy center and the FRB location, and a high HI column density measured close to the FRB position. The FRB host galaxy is part of a group with four companions detected in their HI 21 cm emission, the nearest of which is only 22 kpc from the FRB location. The gas richness and disturbed HI distribution indicate that the FRB host has recently undergone a minor merger with a smaller galaxy or a gas cloud, which increased its HI mass, disturbed the HI in the galaxy disk, and compressed the HI near the FRB location to increase its surface density. Kaur et al. propose that this merger caused the burst of star formation in the outskirts of the galaxy that gave rise to the FRB progenitor. The evidence for a minor merger is consistent with scenarios in which the FRB progenitor is a massive star, formed due to the merger event. The two panels of the figure show the GMRT HI 21cm images (in contours) of the FRB galaxy environment, at angular resolutions of (left panel) 3.5 arcseconds and (right panel) 9 arcseconds; the GMRT images are overlaid on an HST image of the galaxy, shown in colour. The high-resolution GMRT image of the left panel, which is sensitive to only the highest HI column densities, shows that the strongest HI 21cm emission arises from (1) the galaxy centre, (2) close to the FRB location, and (3) the gas cloud called G1. The intermediate-resolution GMRT image of the right panel, which is sensitive to lower HI column densities, shows the tail of HI 21cm emission to the north-east, the counter-tail towards the south, and the hole in the HI distribution close to the FRB location (indicated by the magenta star in both panels).
The Nature of HI-absorption-selected Galaxies at z~4
Galaxy populations selected based on luminosity in deep images are biased towards the brighter systems at high redshifts. This luminosity bias can be avoided by identifying high-redshift galaxies via their strong Lyman-alpha absorption signature in the spectra of background quasars. Unfortunately, it has been difficult to identify and characterize such absorption-selected galaxies using the standard optical techniques as the galaxies are much fainter than the background quasars at optical wavelengths. Neeleman et al. (2017, 2019) used the Atacama Large Millimeter/submillimeter Array to pioneer a new approach to identify absorption-selected galaxies at z~4, via their [CII] 158 micron emission. In this paper, Kaur et al. report Jansky Very Large Array (JVLA) and Hubble Space Telescope Wide Field Camera 3 (HST-WFC3) observations of seven [CII] emitters at z~4, aiming to characterize their molecular gas content and star-formation activity. No CO emission was detected from the seven absorption-selected galaxies, yielding upper limits on their molecular gas mass. Rest-frame near-ultraviolet (NUV) emission was detected from four systems, giving an estimate of the star-formation rate (SFR) unobscured by dust for these galaxies. Comparing the dust-unobscured SFR with the total SFR estimated from the 160-micron dust continuum emission, Kaur et al. find that most absorption-selected galaxies do not contain significant amounts of dust. They find that the molecular gas mass estimates and NUV SFR estimates in HI-selected galaxies at z~4 are consistent with those of main-sequence galaxies with similar [CII] and far-infrared luminosities at similar redshifts. The figure shows the HST-WFC3 rest-frame NUV images (in colour) of the seven absorption-selected galaxies overlaid with the [CII] emission (in red contours).
Unraveling the Eclipse Mechanism of a Binary Millisecond Pulsar Using Broadband Radio Spectra
Nature’s best clocks, millisecond pulsars (MSPs), are ultra-dense dead stars that act like celestial lighthouses, with their radio light beams sweeping the Earth as fast as a few hundred times in a second. Being extremely stable rotators, MSPs act as laboratories for the study of matter in extreme conditions. MSPs often have orbital companions. In some MSP systems, the pulsar and the companion star have separations comparable to the Earth-Moon distance and interact strongly with each other in very compact orbits (<10 hrs); these are called spider MSPs. Energetic radiation from the pulsar can ablate material from the companion and blow it away; this diffuse material could eclipse the radio pulses emitted by the pulsar. Interestingly, the eclipse properties depend on the frequency of the radio pulse, with low radio frequencies being eclipsed, while high radio frequencies are not. The exact mechanism by which this occurs has not been established until now. After the first discovery of spider MSPs by Fruchter et al. (1988), only a few such systems have been studied to understand the eclipse mechanism. Most of these studies used narrow-bandwidth observations and could not probe the transition between the optically-thick and optically-thin regimes. Thus, these studies could only probe the eclipse boundary and could not determine the eclipse mechanism distinctively. For the first time, Kansabanik et al. (2021) used wide-bandwidth observations with the upgraded Giant Metrewave Radio Telescope (uGMRT) to observe a spider MSP, J1544+4937, in order to understand the frequency-dependent eclipse mechanism. They modelled the observed spectrum of the pulsar near superior conjunction at frequencies where the eclipse medium is transitioning from the optically-thick to the optically-thin regime. Simultaneous observations covering the frequency ranges 300-500 MHz and 650-850 MHz allowed them to determine the onset frequency of the eclipse as (345 +/- 5) MHz, 20 times more accurate than earlier estimates. Using this accurate eclipse onset frequency and the broadband spectrum during the full eclipse phase (FEP), Kansabanik et al. determined that the eclipse arises due to synchrotron absorption by relativistic electrons in the eclipse medium; they ruled out other possible eclipse mechanisms like scattering, scintillation, free-free absorption, and induced Compton scattering. Spectral modelling also allowed them to determine the line of sight-averaged magnetic field strength of the eclipse medium. They found that the average magnetic field strength of the eclipse medium is roughly 13 G, similar to the magnetic field strength obtained from assuming energy equipartition. The top panel of the figure shows the observed and the modelled spectra, for free-free absorption (brown line) and induced Compton scattering (blue line) as the eclipse mechanisms, respectively. It is clear that these mechanisms cannot reproduce the observed spectrum (green points) during the eclipse phase. The bottom panel shows the modelled spectrum considering synchrotron absorption (magenta line) as the eclipse mechanism; this is seen to be in good agreement with the observed spectrum (green circles).
Ultra-wideband multi-epoch study revealed the exotic nature of the first discovered ‘Main-sequence Radio Pulse emitter’ CU Virginis
Main-sequence Radio Pulse emitters (MRPs) are main-sequence stars that emit coherent radio pulses periodically by the process of electron cyclotron maser emission (ECME). The phenomenon was first discovered from the magnetic late B-type star CU Virginis by Trigilio et al. (2000). Since then, this star has been observed several times at radio bands. While these studies have firmly established that the star always produces two right circularly polarized (RCP) pulses per rotation cycle at frequencies less than 5 GHz, all but one of the observations were carried out at frequencies above 1 GHz. The lone sub-GHz observation was carried out with the GMRT at 610 MHz, but covered only a narrow range of rotational phases. Das and Chandra, for the first time, carried out extensive observation of the star for one full rotation cycle, over the frequency range 400 MHz to 4.0 GHz, using the upgraded GMRT (uGMRT) and the Karl G. Jansky Very Large Array (VLA). Contrary to the notion that the star produces only RCP pulses, Das and Chandra discovered that the star actually produces both left (LCP) and right circularly polarized pulses. In fact, at sub-GHz frequencies, the LCP pulses are much stronger than the RCP pulses. The authors found that the star is much more active at sub-GHz frequencies in terms of the number of pulses that it emits per rotation cycle, as well as the intensity of the pulses. This kind of behavior is entirely inconsistent with current ideas about the ideal MRP behavior. Das and Chandra proposed that such an anomaly could be a signature of very strong plasma density gradients in the stellar magnetosphere, a manifestation of a complex magnetic field, or could arise due to multiple 'engines' (e.g. satellite-induced emission) for production of ECME similar to the case of Jupiter. Apart from these peculiarities, Das and Chandra also witnessed flares from the star at sub-GHz frequencies, a phenomenon totally unexpected from a CU Virginis-like star with an extremely stable global magnetic field; they also observed a giant pulse which was nearly 10 times stronger than the typical pulses observed from this star. Das and Chandra speculate that these could be the signatures of episodic ejection of plasma from the stellar magnetosphere induced by by centrifugal force overpowering the magnetic field tension. If confirmed, the new results will open up a vast potential for this emission to become a magnetospheric probe to yield information regarding dynamical events in the apparently-stable magnetospheres of hot magnetic stars. The figure shows the light curves of the star at different frequencies (red and blue represent RCP and LCP, respectively) along with the stellar longitudinal magnetic field (top panel).
A search for counterparts of quiet sun radio transients in extreme ultraviolet data
The NCRA solar physics group presented the first firm observational evidence for the presence of ubiquitous impulsive nonthermal radio emissions from the quiet solar corona (Mondal et al., 2020). These have since been christened WINQSEs – Weak Impulsive Narrow-band Quiet Sun Emissions - and are the smoking guns for the weak underlying magnetic reconnection processes or `nanoflares' which were hypothesised to explain the many decades-old coronal heating problem (Parker, 1988). The quantity of interest, from a coronal heating perspective, is the amount of energy deposited in the corona by the reconnection processes giving rise to these WINQSEs. It is, however, very hard to estimate this energy from radio emissions which arise from non-linear coherent emission processes. On the other hand, such energy estimates are routinely derived using well-established techniques from emissions in the extreme ultraviolet (EUV) and soft X-ray parts of the spectrum, which arise due to thermal processes. Mondal (2021) presents the first attempt to identify the EUV counterparts of these radio transients and use them to estimate the energy deposited into the corona during the events. By a careful comparison of the radio and EUV light curves, the author first identifies the EUV brightening associated with a closely spaced group of WINQSEs and then estimates the flare energy of this brightening to be ~10^25 ergs. The figure shows the radio contours at 132 MHz overlaid on an AIA 171 A map. The two possible EUV brightening candidates are shown in white boxes, with the likely one shown in the solid white box. This is the weakest EUV transient event for which a radio counterpart has been clearly identified. This cluster of WINQSEs had a peak flux density of ~2 mSFU, and the 10^25 ergs estimate is about an order of magnitude larger than nanoflare energies. This work demonstrates that even with current instrumentation, it is possible to identify the EUV counterparts of clusters of WINQSEs, and that the energies involved are consistent with the expectations based on the nanoflare hypothesis, making this an exciting line of exploration.
Insights from Snapshot Spectroscopic Radio Observations of a Weak Type I Solar Noise Storm
Using the data from the Murchison Widefield Array and their pipeline tailored for solar imaging (AIRCARS; Mondal 2019), the NCRA solar physics group has been focusing on studies of weak
solar bursts. Here, Mondal and Oberoi present a high-fidelity snapshot spectroscopic radio imaging study of a weak type I solar noise storm that took place during an otherwise exceptionally quiet time. The flux density of the noise storm source varied between ∼0.6–24 SFU, about two orders of magnitude weaker than
earlier studies along similar lines. The type I radio emission is believed to arise due to electron beams energized during magnetic reconnection activity. They track the observed morphology of the burst source for about 70 minutes to study the details of the reconnection and electron acceleration process during
such quiet times. During this time interval, the authors identify multiple instances where the source's integrated flux density and area are strongly anticorrelated with each other. The authors also find that the presence of anticorrelation at one frequency does not necessarily imply its presence at other neighbouring frequencies in the same time window. The observed anticorrelation is interpreted as evidence for presence
of MHD sausage wave modes in the magnetic loops and strands along which these electron beams are propagating. Their observations suggest that the sites of these small-scale reconnections are distributed
along the magnetic flux tube. The authors hypothesize that small scale reconnections produce electron beams which quickly get collisionally damped. Hence, the plasma emission produced by them spans only a narrow bandwidth and the features seen even in neighbouring bands 12 to 28 MHz apart must arise from
independent electron beams. These observations suggest a scenario where sausage MHD modes are stochastically excited in quiescent coronal loops. These sausage modes change the density of the non-thermal electrons responsible for the radio emission, thereby producing the observed anticorrelation
between the area and the integrated flux density of the noise storm source. The work provides strong evidence that even during very quiescent times, there is discernible magnetic activity in the vicinity of
active regions and in coronal loops. It also suggests that MHD oscillations in coronal magnetic loops and strands are likely quite ubiquitous. The radio emission from the weak electron beams propagating through these loops and strands serves to light them up, allowing their detection.
Scintillation of PSR B1508+55 - the view from a 10000-km baseline
Marthi et al. have measured the speed of the scintillation pattern of PSR B1508+55 on a 10000-km baseline between the GMRT and the Algonquin Radio Observatory (ARO) 46-m telescope. The low cross-correlation coefficient of the scintillation pattern measured at the two telescopes points to the presence of atleast two screens along the line of sight to the pulsar. They use the 45-second delay in the arrival of the scintillation pattern between the telescopes to measure the speed and infer that this scintillation arises from a screen different than seen at the GMRT. The scintillation timescale of 135 second, attributed to the primary scintillation arc seen at the GMRT, is three times longer than the scintillation pattern delay measured on the 10000-km baseline, ruling out both fully isotropic as well as one dimensional scattering, but suggestive of highly anisotropic two dimensional scattering. They hypothesize that the screen causing the primary scintillation arc seen at the GMRT is likely partially resolving the scattering on the screen located further beyond, and that the combined scintillation is responsible for the low cross-correlation seen on the GMRT-ARO baseline. Left: The cross secondary spectrum showing the amplitude and phase gradient across differential Doppler frequency. The amplitude of the cross spectrum normalized by the product of the secondary spectra gives the cross-correlation coefficient of 0.22. Right: The measured phase gradient corresponds to a scintillation delay of ~45 seconds.
Evaluating Low-frequency Pulsar Observations to Monitor Dispersion with the GMRT
Effects like dispersion and scattering are more influential at lower observing frequencies, with the
variation of these quantities over week-month timescales requiring high-cadence multi-frequency
observations for pulsar timing projects. The mitigation of such interstellar effects is crucial to achieve
the necessary precision for detecting the stochastic Gravitational Waves (GWs) background using a large
set of high-timing precision millisecond pulsars (MSPs) distributed across the sky. The primary goal of
the Pulsar Timing Array (PTA) is to detect and characterise the low-frequency gravitational waves through
high-precision timing. Jones et al. used the low-frequency observing capability of the GMRT and evaluated
the potential decrease in dispersion measure (DM) uncertainties when combined with existing pulsar timing
array data from the North American Nanohertz Observatory for Gravitational Waves (NANOGrav). They observed
four PTA MSPs with the GMRT simultaneously at 322 and 607 MHz, and compared the DM measurements with those
obtained through NANOGrav observations with the Green Bank Telescope and Arecibo Observatory at 1400–2300
MHz frequencies. It was shown that incorporation of these low-frequency GMRT data into the NANOGrav data
set provides improved DM measurements. Comparison of single-epoch DMs for GMRT and NANOGrav 11-year
measurements for the four MSPs, PSRs J1640+2224, J1713+0747, J1909−3744, and J2145−0750 showed the
presence of frequency-dependent biases in DM measurements, which could be caused by unmodeled pulse
profile evolution. The paper also described the effect of pulse profile baseline ripple on high
precision timing of MSPs. Being one of the first attempts to utilize the GMRT for International Pulsar
Timing Array (IPTA) work, Jones et al. discussed the challenges of incorporating GMRT data into NANOGrav and IPTA data sets.
GMRT Detection of HI 21 cm Emission from Star-forming Galaxies at z ~ 1.3
Neutral atomic hydrogen (HI) is a key constituent of galaxies and is the primary fuel for star formation. Therefore, an understanding of galaxy evolution requires measurements of the HI content of galaxies at different cosmological epochs, to probe how the typical HI mass of galaxies changes with time. Unfortunately, the main tracer of HI in galaxies, the hyperfine spectral line at a wavelength of 21.1 cm, referred to as the ``HI 21cm'' line, is a very weak spectral line. This makes it very difficult to measure the HI mass of high-redshift galaxies with current radio telescopes, which has severely limited our understanding of critical issues in galaxy evolution. For example, the cosmological star-formation rate density of the Universe is observed to peak in the redshift range z~1-3 (approximately 8-11 billion years ago) and to then decline by a factor of ten to its current value in the local Universe. The cause of the decline is an important open question in galaxy evolution. Chowdhury et al. used approximately 400 hrs of GMRT observations to obtain a detection of the average HI 21cm emission signal from ~2800 star-forming galaxies at z~1.3. Panels [A] and [B] of the figure show the average HI 21cm emission spectrum and the average HI 21cm image, respectively; a detection can be clearly seen in both panels. This is the highest redshift at which the HI 21cm signal has so far been detected, coming from galaxies 9 billion years ago. The authors used the detection of the average HI 21cm emission to estimate the average HI mass of star-forming galaxies at z~1.3: they find that the average HI mass of galaxies at this epoch is roughly 2.5 times higher than the average mass in stars. This is very different from galaxies in the local Universe where the HI mass is typically less than half the stellar mass. However, the high-z galaxies also have very high star-formation rates; the authors combine the star-formation rates with the measured average HI mass to find that the atomic gas can fuel the star-formation activity for only around 2 billion years, without replenshment of the gas reservoir. This is much shorter than the timescale on which HI is consumed by galaxies in the local Universe. This indicates that a lack of HI fuel to maintain the high star-formation rate of galaxies at these redshifts is the likely cause of the observed decline in the cosmic star-formation activity at z<1. The new results extend to higher redshifts the group’s earlier detection of the average HI 21cm signal, from galaxies at z~1.0, i.e. roughly 8 billion years ago. Also, the two studies were carried out with different receivers and electronics signal chain: the current result used the original GMRT receivers and electronics, while Chowdhury et al. (2020) used the upgraded GMRT receivers and electronics. The new results are thus an important independent confirmation of the results of the earlier study.
The Atomic Gas Mass of Green Pea Galaxies
Green Pea galaxies are extreme emission-line galaxies at low redshift, with low metallicity and dust content, strong nebular lines, compact or interacting morphology, and intense star formation activity, and which often show leakage of Lyman-continuum radiation. Green Peas are believed to be the best local analogs of the galaxies that drove cosmological reionization at z>6, and offer the exciting possibility of understanding conditions in the high-redshift galaxies by detailed studies of nearby objects. However, while detailed optical and UV imaging and spectroscopic studies have characterized the stellar, nebular and star-formation properties of Green Peas, little was hitherto known about the primary fuel for star-formation in these galaxies, the neutral atomic hydrogen (HI). As such, the cause of the intense starburst activity in the Green Peas was unclear. Kanekar et al. used the Arecibo Telescope and the Green Bank Telescope to carry out a deep search for HI 21cm emission from a large sample of Green peas, obtaining detections of HI 21cm detections and estimates of the HI mass in 19 galaxies, and strong upper limits on the HI mass in 21 systems. These are the first estimates of the atomic gas content of Green Pea galaxies. Kanekar et al. find that the HI-to-stellar mass ratio in Green Peas is consistent with trends identified in star-forming galaxies in the local Universe. However, the median HI depletion timescale in Green Peas is more than ten times lower than that obtained in local star-forming galaxies. This implies that Green Peas consume their atomic gas on very short timescales. Kanekar et al. also find evidence of bimodality in the Green Pea sample, with many Green Peas appearing gas-rich, suggesting recent gas accretion, and others appearing gas-poor, suggesting that all their atomic hydrogen has been eaten by star-formation.
The left panel of the figure shows the HI mass of the Green Peas plotted against their optical B-band absolute magnitude (equivalent to their B-band luminosity); the solid line shows the relation between HI mass and B-band magnitude seen in normal galaxies in the local Universe, with the two dashed lines showing the spread around the relation. A number of Green Peas are seen to lie above and below the spread in the relation, indicating that some Green Peas have a higher HI mass than expected (i.e. are gas-rich), while others have a lower HI mass than expected (i.e. are gas-poor). The right panel shows the timescale on which the HI in the Green Peas would be consumed by star formation (green circles) plotted against their stellar mass. The dashed green line shows the median HI depletion timescale in the Green Pea sample, approximately 600 million years. The dashed blue line shows the median HI depletion timescale for the xGASS sample of normal nearby galaxies; this is seen to be a factor of 10 higher than that in the Green Peas. Note that both plots are in logarithmic units: a change by 1 unit corresponds to a factor of 10!
Three years of observations of low luminosity GRB 171205A
Maity & Chandra carried out the lowest-frequency measurements of gamma-ray burst (GRB) 171205A with the upgraded Giant Metrewave Radio Telescope (uGMRT), covering a frequency range of 250-1450 MHz and a period of upto 1000 days. This is the first GRB afterglow detected in the 250-500 MHz frequency range and the second brightest GRB detected with the uGMRT. Even though the GRB was observed for nearly 1000 days, there is no evidence of a transition to the non-relativistic regime. The data are fit with a synchrotron afterglow emission arising from a relativistic, isotropic, self-similar deceleration as well as from a shock breakout of a wide-angle cocoon. The authors were able to discern the nature and the density of the circumburst medium, finding that the GRB is likely to have exploded in a stratified wind-like medium. Their analysis suggests that the radio afterglow has a contribution from two components: a weak, possibly slightly off-axis jet and a surrounding wider cocoon, consistent with earlier results. The cocoon emission is likely to dominate at early epochs, whereas the jet starts to dominate at later epochs, resulting in flatter radio light curves. The figure shows the uGMRT Band-5, Band-4 and Band-33 radio light curves, with the Band-4 and Band-5 values scaled by factors of 10 and 100, respectively. The data are best fit with pre- and post peak spectral indices of 1.37 +/- 0.20 and -0.72 +/- 0.06.
Insights into the progenitor system of the fast blue optical transient AT2018cow via uGMRT observations
Nayana & Chandra report low-frequency radio observations of the fast-rising blue optical transient, AT 2018cow, with the upgraded Giant Metrewave Radio Telescope (uGMRT). They covered epochs from ~10-600 days post-explosion and a frequency range of 250-1450 MHz. The modeling of the radio data reveals an inhomogeneous radio-emitting region expanding into an ionized medium. They constrained various physical parameters of the explosion, such as the evolution of shock radius, shock velocity (v > 0.2c) and the mass-loss rate of the progenitor. The upper limit to the mass loss rate of the progenitor star, 50 years before the explosion, was a millionth of a solar mass per year. This is a hundred times smaller than the previously reported mass-loss rate 2 years before the explosion, indicating an enhanced phase of the mass-loss event close to the end of the life of the progenitor. The results are in line with the speculation of the presence of a dense circumstellar shell in the vicinity of AT 2018cow from previous radio, ultra-violet, and optical observations, and have important implications for these explosions. The figure shows the
uGMRT light curves of AT 2018cow at 0.40, 0.75 and 1.25 GHz frequencies. The green and red solid lines denote the best fit SSA and FFA models respectively. The green and red dotted lines denote the best fit inhomogeneous SSA and FFA models, respectively.
NGC 4869 in the Coma Cluster: Twist, Wrap, Overlap, and Bend
The author presents a detailed analysis of deep upgraded Giant Metrewave Radio Telescope (uGMRT) images of the head-tail radio galaxy NGC 4869 in the Coma cluster. The uGMRT images have an angular resolution of ~6.3 arcsecs and ~2.2 arcsecs, at frequencies of 250-500 MHz and 1050-1450 MHz, respectively. The author also used archival GMRT data to image the source, with angular resolutions ranging from 4.9 arcsecs to 21.8 arcseconds at 610 MHz, 325 MHz, 240 MHz, and 150 MHz. The uGMRT images show that the radio morphology of NGC 4869 consists of five distinct regions, with the clear presence of a pinch at a distance of 38.8 kpc, and a ridge at a distance of ~94.2 kpc from the head of the radio galaxy. The sharp bend by ~ 70 degrees at ~97 kpc from the head is possibly due to projection effects. There is possibly re-acceleration of the synchrotron electrons and perhaps also magnetic field regeneration in the ~2.8 - 96.1 kpc region of the jet. The author reports a steep-spectrum sheath layer enveloping a flat-spectrum spine, hinting at a transverse velocity structure with a fast-moving spine surrounded by a slow-moving sheath layer. He also derives the lifetimes of the radiating electrons and equipartition parameters. The figure shows the uGMRT 250-500 MHz (green) and 1050-1450 MHz (red) images of NGC 4869, overlaid on a Chandra X-ray image. The red arrows indicate the location of the onset of flaring, i.e. the surface brightness edge. The two radio jets emanating from the apex of the host galaxy initially travel in opposite directions. As the galaxy plows through the dense intracluster gas, these jets form a trail behind the host galaxy due to interaction with the intracluster medium, forming a conical shaped feature centered on the nucleus. Subsequently, the two jets twist, wrap, overlap and eventually bend. The radio spectra show progressive spectral steepening with distance from the head (i.e. the radio core), due to synchrotron cooling. A plausible explanation for the characteristic feature, the ridge of emission perpendicular to the direction of tail, is the flaring of a straight, collimated radio jet as it crosses a surface brightness edge (due to Kelvin-Helmholtz instabilities).
Upgraded GMRT Observations of the Coma Cluster of Galaxies: The Observations
The author used the upgraded Giant Metrewave Radio Telescope (uGMRT) to map the Coma galaxy cluster at two frequencies, covering 250-500 MHz and 1050-1450 MHz. Coma is the nearest large galaxy cluster to us, and shows a complex dynamical state in its X-ray emission. The high resolution (~6.3 arcsec and 2.2 arcsec, respectively) and high sensitivity (RMS noise of 21 microJy/Beam and 12.7 microJy/Beam, respectively) of the uGMRT images allow the radio structure to be determined for a large number of radio sources in the cluster, of both compact and
extended morphologies. The author presents images and spectral index measurements for a subset of the 32 brightest sources of the cluster. He finds the steepening of the low-frequency radio spectra to be consistent with synchrotron cooling in the majority of sources. The median spectral index is -0.78, suggesting that ~60% of the sources have steep spectra. The deep uGMRT images presented here will enable detailed studies of the spectral properties, ages, and structures of individual radio galaxies within
the cluster. The figure shows the 250-500 MHz uGMRT image, with 6.3'' resolution and an RMS noise of 21 microJy/Beam; the image reveals a wide variety of radio morphologies for the detected radio sources, including a few new candidate extreme radio relics.
Tracing the evolution of ultraluminous infrared galaxies into radio galaxies with low frequency radio observations
Ultraluminous infrared galaxies (ULIRGs) are gas rich merger remnants that are extremely luminous at infrared wavelengths. They represent the final stage of the merging process of two comparable mass, gas-rich galaxies that finally evolve into elliptical galaxies, and, in some cases, quasars. Nandi et al. observed 13 ULIRGs that have optically-identified characteristics of active galactic nuclei (AGNs) with the Giant Metrewave Radio Telescope (GMRT). The main goal is to study ULIRGs at low frequencies and identify any signatures of core-jet structures or extensions. This can help determine whether there is an underlying evolutionary connection between ULIRGs and young radio sources like Gigahertz Peaked Spectrum (GPS) sources, Compact Steep Spectrum (CSS) sources, and compact symmetric objects (CSOs). The authors find that ULIRGs can have signatures of outflows at low frequencies. They examined the radio spectral energy distribution of this sample and studied their optical spectra. The integrated radio spectra of 5 ULIRGs have low frequency turnovers, similar to those of young radio sources. A spectral ageing analysis shows that the ULIRGs are younger than the extended large radio sources or remnant radio sources. Archival high frequency radio data revealed classical double structure for 3 sources (see figure), while 4 sources show double-peaked emission lines, the latter likely to arise due to either dual AGNs or outflows. The estimated spectral age, spectral shape, and radio morphology of these ULIRGs indicates that they are young radio sources and possible progenitors of radio galaxies.
Double-peaked Lines, Dual VLBI Components, and Precessing Jets in J1328+2752
Nandi et al. use low-frequency Giant Metrewave Radio Telescope (GMRT) observations and Very Large Array Faint Images of the Radio Sky at Twenty centimeters (FIRST) images to identify a radio galaxy, J1328+2752, with symmetric helical jets. The Sloan Digital Sky Survey (SDSS) spectrum of the galaxy shows that the central component has double-peaked line profiles with different emission strengths. The authors use the BPT diagnostic diagram to distinguish the different classes of ionization, to find that the two components of the double-peaked emission lines may come from two active galactic nuclei (AGNs) that underwent a merger. Large-scale radio jets with a rotationally-symmetric helical modulation are also an indirect indicator of black hole binaries. However, the confirmation of such binaries typically requires multiple signatures at different wavelengths. The authors carried out very long baseline interferometry (VLBI) 5 GHz imaging and kinematic precession modeling of this radio galaxy. The VLBI image reveals a core-jet structure (component A with sub-components 1 and 2 in the upper panel of the figure) and another single component (B) separated in projection by ∼ 6 parsec. The estimated binary separation obtained from the double-peaked lines matched exactly with the VLBI data. The precession helices generated by the kinematic model match well with the GMRT and FIRST images at 325, 610 and 1400 M Hz (lower panel of the figure). The model indicates that either the jet precession is induced by torques in the primary accretion disc due to the secondary black hole in a non-coplanar orbit around the primary, or the jet may forced to precess under the Bardeen-Petterson effect. The authors also studied the host galaxy properties using SDSS i- and r-band data, finding that a combination of Sersic and exponential profiles are required to fit the optical light distribution of the galaxy. The disk component dominates beyond 2.5 kpc, whereas the inner portion is bulge-dominated. The extended disk-like sub-structure may represent a gas-rich, unequal-mass merger. The optical emission lines, the helical kpc-scale jets, the parsec-scale VLBI image, and the kinematic model all support the binary black holes scenario in this source.
Discovery and Timing of Three Millisecond Pulsars in Radio and Gamma-Rays with the Giant Metrewave Radio Telescope and Fermi Large Area Telescope
Millisecond pulsars (MSPs) are rapidly rotating neutron stars, from which we observe pulses having extremely stable rotational periodicity as the beams of radiation sweep across our line of sight. This makes MSPs the most accurate celestial clocks. Searching for pulsations of unknown MSPs in the gamma-ray band is extraordinarily computationally expensive due to the scarcity of photons, particularly in the case of binaries where the MSP revolves around its companion. While gamma-ray searches have been possible in a few cases, it is generally far more efficient to first search for radio pulsations in the direction of the gamma-ray sources, to identify the pulsar period. Bhattacharyya et al. used the Giant Metrewave Radio Telescope (GMRT) at 322 MHz and 607 MHz to search for radio pulsations in the directions of 375 unassociated Fermi Large Area Telescope (Fermi-LAT) gamma-ray sources. They identified three new MSPs, PSR J0248+4230, PSR J1207-5050 and PSR J1536-4948, named after their locations in the sky. After the discovery, the authors conducted regular timing follow-up observations for about 5 years with the GMRT to pin down the pulsar periods, period derivatives, sky positions, and parameters related to the pulsars' orbits. They then folded the gamma-ray photons from the three MSPs from the Fermi-LAT data with the parameters derived from the GMRT observations, resulting in the detection of gamma-ray pulsations as well. They find that PSR J0248+4230 and PSR J1207-5050 are isolated MSPs, with periods of 2.60 milliseconds and 4.84 milliseconds. PSR J1536-4948 has a period of 3.07 milliseconds, and is in a binary system with an orbital period of about 62 days about a star whose mass is approximately 1/3rd that of the Sun. PSR J1536-4948 is an unusual MSP with an extremely wide pulse profile in both radio and gamma-rays, a pattern not generally seen in such pulsars. Bhattacharyya et al. examined the pulsar emission models and emission geometries that could account for the observed radio and gamma-ray pulsed emission. PSR J1536-4948 is very bright in gamma-ray, allowing the authors to count every photon emitted from the source from the lowest to the highest energy band of the gamma-ray spectrum, at an accuracy of 1 part in a million. In addition, PSR J1536-4948 shows evidence for very high energy emission (at energies higher than 25 GeV), which is very rare for millisecond pulsars. The figure shows the pulse profiles of the 3 MSPs from the GMRT and Fermi-LAT observations.
Propagation Effects in Quiet Sun Observations at Metre Wavelengths
Metrewave emission from the quiet sun arises from thermal bremsstrahlung in the million-degree Kelvin (MK) corona, and can potentially be a rich source of coronal diagnostics. On its way to the observer, the radiation gets modified substantially due to the propagation effects – primarily refraction and scattering – as it traverses the magnetised and turbulent coronal medium, leading to a redistribution of the intensity in the image plane. By comparing high-fidelity full-disk metrewave solar maps during a quiet solar period and the corresponding modelled thermal bremsstrahlung emission, Sharma and Oberoi explore a novel approach to characterise and quantify these propagation effects. The solar radio maps between 100 and 240 MHz come from the Murchison Widefield Array (MWA). The FORWARD package, which does not include propagation effects, is used to simulate thermal bremsstrahlung images using the self-consistent Magnetohydrodynamic Algorithm outside a Sphere coronal model (Gibson et al., 2016). The authors attribute the differences between the observed and modelled maps to scattering and refraction. A good general correspondence between the modelled and observed brightness distributions is seen, though significant differences are also observed. The observed radio size of the Sun is found to be 25–30% larger in area. The emission peak corresponding to the only visible active region shifts by 8’–11’ and its size increases by 35–40%. Interestingly the direction of this shift is closer to the tangential direction than the radial direction, providing evidence for significant anisotropic propagation effects. Simple models suggest that the fraction of scattered flux density is always larger than a few tens of percent, and varies significantly between different regions (active and quiet regions, and coronal holes). Sharma and Oberoi estimate coronal density inhomogeneities to lie in the range 1–10%. In the figure, the top row shows the MWA maps and the bottom row those obtained using FORWARD. Only regions with brightness temperature > 0.2 MK are shown. Contour levels in all the maps are 70, 75, 80, 85, 90 and 95% of the peak. The authors also find that the flux densities estimated by the MWA and FORWARD are in excellent agreement at frequencies above 200 MHz, but, curiously, the MWA flux densities are systematically lower at lower frequencies. A likely reason is that the measurements used by FORWARD progressively lose accuracy with increasing height, where the emission at lower frequencies arises.
Supernova Interaction with a Dense Detached Shell in SN 2001em
Chandra et al. carried out a comprehensive analysis of supernova SN 2001em covering a period of 19 years
since its discovery. SN 2001em is the oldest supernova known to have undergone a metamorphosis from a stripped
envelope, with no hydrogen or helium, to an interacting supernova (with late time presence of hydrogen). An early spectrum indicates that it exploded as a Type Ib supernova. Later, the ejecta caught up with a dense circumstellar hydrogen-shell, ejected a few thousand years before the explosion, triggering interaction between the supernova ejecta and the dense shell, producing radio, X-ray, and hydrogen-alpha emission. Chandra et al. used data from the Very Large Array in radio bands and from Chandra, XMM-Newton, and Swift-XRT in the X-ray bands, along with the hydrogen-alpha measurements. They combined these data with their low radio frequency measurements with the Giant Metrewave Radio Telescope at two epochs covering three frequencies. While the observations missed the phase when the shock entered the dense shell, the X-rays indicate that the shock came out of the dense shell at around 1750 days. One of the most interesting features is revealed in the radio data, which show a spectral inversion at late epochs (more than 5000 days after the explosion) at around 3 GHz, which mimics the properties of the central absorbed component seen in SN 1986J. A possible explanation for this component is that the progenitor of SN 2001em was a massive binary system that underwent a period of common-envelope evolution. The hydrogen envelope from the progenitor of SN 2001em may have been lost as a result of binary interaction. SN 2001em is
the only other supernova after SN 1986J in which this kind of spectral inversion is seen.
The figure shows a comparison of the late time radio spectrum of SN 2001em at approximately 19 years after the explosion with that of SN 1986J at approximately 30 yrs; the latter shows the presence of a central component at late times. This is one of the most direct pieces of evidence of common-envelope evolution causing asphericity in the explosion environment.
HI 21-centimetre emission from an ensemble of galaxies at an average redshift of one
Baryonic processes in galaxy evolution include the infall of gas onto galaxies to form neutral atomic hydrogen (HI), which is then converted to the molecular state (H2), and, finally, the conversion of H2 to stars. Understanding galaxy evolution thus requires an understanding of the evolution of stars and of neutral atomic and molecular hydrogen. For the stars, the cosmic star-formation rate density is known to peak at redshifts between 1 and 3, and to decline by an order of magnitude over the subsequent 8 billion years; the causes of this decline are not known. For the gas, the weakness of the hyperfine transition of HI at 21 cm wavelength — the main tracer of the HI content of galaxies—means that it has not hitherto been possible to measure the atomic gas mass of galaxies at redshifts higher than about 0.4; this is a critical gap in our understanding of galaxy evolution. Chowdhury et. al. report a measurement of the average HI mass of star-forming galaxies at a redshift of about one, obtained by stacking the HI 21 cm emission signals from 7,653 galaxies over a 1.2 square degree region of the sky. The figure shows [A] the stacked HI 21 cm emission map and [B] the stacked HI 21 cm emission spectrum; the detection of the average 21cm emission signal can be clearly seen in both panels. The measured average HI mass of the sample of galaxies at z~1 is similar to the average stellar mass of the sample but the HI mass can fuel the observed star-formation rates for only 1 to 2 billion years in the absence of fresh gas infall. This suggests that gas accretion onto galaxies at redshifts of less than one may have been insufficient to sustain high star-formation rates in star-forming galaxies. This is likely to be the cause of the decline in the cosmic star-formation rate density at redshifts below one.
High Molecular Gas Masses in Absorption-selected Galaxies at z ~ 2
Kanekar et al. used the Atacama Large Millimeter/submillimeter Array (ALMA) to carry out a search for CO (3-2) or (4-3) emission from the fields of 12 high-metallicity damped Lyman-alpha absorbers (DLAs) at z~1.7-2.6. They detected CO emission from galaxies in the fields of five DLAs, obtaining high molecular gas masses, in the range (13 - 210) billion solar masses. The impact parameters of the CO emitters to the QSO sightline lie in the range 5.6-100 kpc, with the three new CO detections having impact parameters <~ 15 kpc. The highest CO line luminosities and inferred molecular gas masses are associated with the highest-metallicity DLAs, with metallicities within a factor of 2 of the solar metallicity. The high inferred molecular gas masses may be explained by a combination of a stellar mass-metallicity relation and a high molecular gas-to-stars mass ratio in high-redshift galaxies; the DLA galaxies identified by the authors' CO searches have properties consistent with those of emission-selected samples. None of the DLA galaxies detected in CO emission were identified in earlier optical or near-IR searches and vice-versa; DLA galaxies earlier identified in optical/near-IR searches were not detected in CO emission. The high ALMA CO and [CII] 158-micron line detection rate in high-redshift, high-metallicity DLA galaxies has revolutionized the field, allowing the identification of dusty, massive galaxies associated with high-redshift DLAs. The HI-absorption criterion identifying DLAs selects the entire high-redshift galaxy population, including dusty and UV-bright galaxies, in a wide range of environments.
The left panel of the figure shows the CO line luminosity (in logarithmic units) plotted against the absorber metallicity; the higher CO line luminosity at [M/H]>= -0.3 dex is clear. The right panel plots metallicity against stellar mass (assumed to be equal to the molecular gas mass), with CO detections shown as filled blue circles and CO non-detections as open blue circles. The filled black squares show the (binned) emission metallicity plotted against the (binned) stellar mass for the UV-selected galaxies of Erb et al. (2006), while the dashed red curve shows the mass-metallicity relation of these galaxies. Three DLA galaxies identified via optical spectroscopy are shown as red stars, with stellar mass estimates from the optical/near-IR photometry.
The radio emission from a decade old Type I superluminous supernova, PTF10hgi, and the fast radio burst FRB121102
Superluminous supernovae (SLSNe) are a type of supernova that have an optical absolute magnitude <−21 and are more than 10 times brighter than typical supernovae. Of the SLSNe, the most mysterious ones are the Type I SLSNe, which do not show any hydrogen line in their optical spectra. Little observational evidence exists to test the various theories proposed to explain the high luminosity of these objects. Additionally, at least some of the Type I SLSNe are hypothesised to emit Fast Radio Bursts (FRBs). However, this association was made based on the properties of the host galaxy of a very well studied FRB, FRB121102 and the host galaxies of Type I SLSNe. Until the present work, there had been no quantitative study of the relationship between the radio emission from a Type I SLSN and that from an FRB. Mondal et al. observed the first radio-detected Type I SLSN, PTF10hgi, over a wide frequency range spanning 0.6-18 GHz using the upgraded Giant Metrewave Radio Telescope (uGMRT) and the Karl G. Jansky Very Large Array (JVLA), and quantitatively estimated the various physical properties of the radio-emitting region. The spectral nature of the source was found to be very similar to that of the persistent radio source associated with FRB121102. Their analysis revealed that the radio emission of PTF10hgi originates from a magnetar wind nebula, confirming the hypothesis of Inserra et al. (2013). They also demonstrated that the nebula is powered by the rotational energy of the magnetar. Additionally, Mondal and collaborators analysed archival uGMRT data and extended the available spectrum of FRB121102 to 0.3 GHz. These new measurements put strong constraints on some of the models of FRB121102, ruling out some models. Wang et al. (2020) have already demonstrated that the persistent emission of FRB121102 might be powered by the same mechanism that powers the radio emission of SLSNe, demonstrating for the first time a relationship between a Type I SLSN and a FRB. Based on their calculations, Mondal et al. (2020) also hypothesised that if PTF10hgi is emitting FRBs, their energies will be much lower than that observed from FRB121102. The spectra of the two sources are shown in the adjoining image, where beta is the power-law index of the radio spectrum.
A 3D Framework to Explore the Propagation Effects in Stars Exhibiting Electron Cyclotron Maser Emission
Hot magnetic stars are unique objects that harbour highly stable, kGauss-strength global magnetic fields. The interaction between their magnetic fields and the radiatively driven stellar wind leads to the formation of corotating magnetospheres around them. A number of these stars have recently been discovered to produce electron cyclotron maser emission (ECME). ECME is a type of coherent radio emission which is seen as periodic pulses giving the host star the name of ‘main-sequence pulsar’. This emission has several
interesting properties like very high directivity and circular polarization, which can be exploited to probe the stellar magnetosphere. Das et al. (2020) developed a 3D framework to predict how the ECME light curve will vary for different plasma distributions in the stellar magnetosphere due to refraction.
Note that this is the first and, currently, the only framework to quantitatively study the propagation effect experienced by ECME while passing through the dense magnetosphere of the hot magnetic star. Before that, it was thought that the effect of propagation is limited to introducing a frequency dependence of the rotational phases of arrival of the ECME pulses. In contrast, Das et al. found that for stars which have highly misaligned rotation and magnetic axes, the propagation effect can alter not only the rotational phases of arrival, but also the profile, relative height, and, in the extreme case, the visibility of the pulses as well. This information will be highly useful to constrain the plasma
distribution in the stellar magnetosphere based on the observed shape of the ECME lightcurves. In the figure, simulated ECME lightcurves are shown for a case in which the host star has a highly azimuthally asymmetric plasma distribution in its magnetosphere.
Detection of 15 bursts from FRB180916.J0158+65 with the upgraded GMRT
Marthi et al. report the GMRT detection of 15 bursts from the fast radio burst (FRB) FRB180916.J0158+65, better known as R3. They used the GMRT Band-4 receiver to observe R3 at 550-750 MHz, with three sessions, each of ~2 hour duration. Each session was scheduled around the peak of the active window of the 16.35-day period of R3. They detected 0, 12 and 3 bursts respectively, suggesting a highly variable burst rate. These 15 beamformer-detected bursts include the largest number detected in a single session (12) as well as the lowest fluence bursts (0.1 Jy ms) of R3 till date. The low fluence bursts have an important implication - they are only ~10-25 times more energetic than the bursts from the Galactic source SGR1935+2154, strengthening the case for a possible astrophysical connection between the brightest Galactic bursts and the faintest FRB events. The bursts show rich structure in time and frequency. Marthi et al. devise a technique based on singular value decomposition to determine the dispersion measure (DM) that maximizes energy in the temporal substructure, but find that the DMs so determined for the brightest bursts are consistent with the median value of
348.82 pc per cubic cm. Although R3 has been localized to a nearby spiral galaxy (at a distance of ~150 Mpc and a redshift of ~0.0337), they image the two brightest bursts using the interferometric visibilities,
providing proof-of-concept for future GMRT experiments to localize unlocalized CHIME repeaters. They also report a candidate short timescale periodicity of 15.6 ms. Confirmation of a short timescale periodicity is evidence for a neutron star progenitor, whereas orbital motion or precession could explain the known 16.35-day periodicity. Further GMRT observations of R3 are underway to confirm or rule out the short timescale periodicity, as well as investigate the origin of the 16.35-day periodicity.
High-opacity associated HI 21cm absorbers at z~1.2
HI 21cm absorption arising from neutral hydrogen in the environments of Active Galactic Nuclei (AGNs) can be used to probe physical conditions in the AGN’s vicinity and how these conditions change over time. However, despite a large number of searches spanning many decades, only 7 such ``associated'' HI 21cm absorbers have been detected at redshifts greater than one. Chowdhury et al. used the new wide-band GMRT Band-4 receivers to discover two remarkable HI 21cm absorbers at a high redshift, z~1.2, against faint AGNs. The two absorbers were found in an unbiased search for HI 21cm absorption against all radio-continuum sources over a 1.2 square degree region of the sky, the first time that such a search has been carried out with a high sensitivity at high redshifts. The velocity-integrated HI 21cm optical depths of the two systems, shown in the figure, are greater than those of any known associated HI 21cm absorbers, and the two AGNs are very faint in both the radio and the ultraviolet wavebands. The discovery of these two systems is consistent with an earlier hypothesis that the dearth of associated HI 21cm absorbers at high redshifts, z>1, may be due to an observational bias wherein high-redshift AGNs targeted in surveys for associated HI 21cm absorbers are bright in the ultraviolet and radio wavelengths. The high AGN radio and/or ultraviolet luminosity may ionize or excite the HI in its vicinity, reducing the strength of the HI 21cm absorption. The two new HI 21cm absorbers emphasize the need to carry out unbiased HI 21cm absorption surveys and to extend future searches to low luminosity AGNs.
A study of eclipses for the redback pulsar J1227-4853
Kudale et al. present a multifrequency study of eclipse properties of a transitional redback millisecond pulsar J1227-4853 discovered with the GMRT. Emission from this pulsar is eclipsed at 607 MHz for about 37% of its orbit (shown in panel-B) around the superior conjunction. The authors observed eclipse ingress and egress transitions (identified by excess dispersive delays up to 0.079(3) pc cm^-3) that last for 12% and 15% of the pulsar orbit, respectively, resulting in only 36% of the orbit being unaffected by eclipsing material. Simultaneous dual-frequency GMRT observations (300-500 MHz and 550-750 MHz) allowed a probe of the frequency-dependent eclipse geometry (shown in panel-A) with a power-law index for the frequency dependent eclipse duration as n = -0.44. The simultaneous timing and imaging studies (shown in panel C & D) suggest that the eclipses in J1227-4853 are not caused by temporal smearing due to excess dispersion and scattering, but could be caused by removal of pulsar flux due to cyclotron absorption of the pulsed signal by intra-binary material; this can be used to constrain the magnetic field of the companion. In order to check if cyclotron-synchrotron absorption of pulsar emission by nonrelativistic or relativistic electrons is the cause of the eclipse, the authors estimated the magnetic field of the eclipsing plasma in the vicinity of the companion to be 27 G, and the cyclotron fundamental frequency to be 77 MHz. Observed eclipses reported in the paper for PSR J1227-4853 are centered at 322 and 607 MHz, which are the fourth and eighth harmonics of the above cyclotron fundamental frequency. For PSR J1227-4853, cyclotron absorption at the fundamental cyclotron frequency and its lower harmonics could be the cause of eclipse. Additionally, near the inferior conjunction at orbital phases 0.71 and 0.82 the pulsed emission is significantly delayed (corresponding to a DM change of 0.035(3) pc cm^-3), which is associated with a fading of the pulsed and continuum flux densities (shown in panel-A, by light purple color). The minima in continuum flux densities (up to ~30% of the peak flux density) around the inferior conjunction coincide with the maxima in excess dispersion (shown in panel-D). Such flux fading around a fixed orbital phase near the inferior conjunction is not reported for other eclipsing binaries. This event around the inferior conjunction could be caused by absorption of the pulsed signal by fragmented blobs of plasma generated from mass loss through the L2 Lagrangian point.
First radio evidence for impulsive heating contribution to the quiet solar corona
Explaining the presence of the million Kelvin corona sitting atop a 5800 Kelvin photosphere has been one of the longest-standing mysteries of solar physics. One of the hypotheses put forth for explaining this is the so called “nanoflare”-based coronal heating hypothesis (Parker, 1988). According to it, a large number
magnetic reconnections keep taking place all of the over the Sun all the time; individually these small explosions involve only about a billionth of the energy of a large solar flare, but collectively they extract sufficient energy from the coronal magnetic fields to be able to heat and maintain the corona at a temperature of a million Kelvin. Considerable effort has been expended to look for observational evidence for the presence of these nanoflares in the X-ray and extreme ultraviolet bands, and has led to the conclusion that the observed distribution of even the weakest of the flares detected thus far is not consistent with the requirements for coronal heating. For the first time, Mondal et al. (2020) provide firm observational evidence for the presence of impulsive nonthermal radio emissions from the quiet solar corona, which form the smoking guns for the weak
underlying magnetic reconnection processes. They meet all of the known criteria for coronal heating – they are found all through the quiet sun regions; and their radio flux density distribution has a power-law tail with a slope steeper than -2 at all frequencies (see figure). Mondal et al. estimate the energy that must be dumped in the corona to generate these impulsive emissions: this is consistent with the coronal heating
requirements. These impulsive emissions have durations <1 second, their fractional time occupancy at a given region is <10%, and they show signs of clustering at small timescales. Additionally, the statistical properties of these impulsive emissions are very similar to those recently determined for magnetic switchbacks by the Parker Solar Probe. This study used data from the Murchison Widefield Array and was made possible by reliable detection of impulsive non-thermal solar emissions down to flux densities of a thousandth of a an SFU (1 SFU = 10,000 Jy), about two orders of magnitude fainter than earlier studies.
ALMA [CII] 158um imaging of an HI-Selected Major Merger at z~4
Prochaska et al. used the Atacama Large Millimeter/submillimeter Array (ALMA) to obtain
high spatial resolution (~ 2 kpc) observations of [CII] 158-micron and dust-continuum
emission from a galaxy at z=3.7978 selected by its strong Lyman-alpha absorption (a damped
Ly-alpha absorber, DLA) against a background QSO. Their ALMA images reveal a pair of
star-forming galaxies separated by approximately 6 kpc (projected) undergoing a major merger.
Between these galaxies is a third emission component with highly elevated [CII] 158-micron A
emission relative to the dust continuum (by a factor of ~2), which is likely to arise from
stripped gas associated with the merger. This merger of two otherwise-normal galaxies is not
accompanied by enhanced star-formation, contrary to mergers detected in most luminosity-selected
samples. The DLA associated with the merger exhibits extreme kinematics, with a velocity width
for the low-ionization metal lines of roughly 470 km/s, that spans the velocity spread revealed
in the [CII] 158-micron emission. The authors propose that DLAs with high low-ionization
metal line widths are a signpost of major mergers in normal galaxies at high redshifts, and
use the distribution of the velocity widths of metal lines in high-z DLAs to provide a rough
estimate of the fraction of z>3 galaxies that are undergoing a major merger.
Figure: (Left) The zeroth-moment image showing the integrated [CII] 158-micron flux density
of the galaxies A and B associated with the absorption-selected galaxy. The axes are labeled
in physical units (kpc) at z=3.7978. The lowest contour corresponds to 3-sigma significance,
with the contours increasing by a factor of sqrt(2). (right) The first-moment image showing
the flux density-weighted velocity field, restricted to regions where the integrated flux
density exceeds 2.5-sigma significance. There are two kinematically distinct components which
we associate with a pair of merging galaxies, labeled A and B. There is additional emission
between these components, referred to as component C, which appears to be gas stripped during
the merger.
A cold, massive, rotating disk galaxy 1.5 billion years after the Big Bang
Massive disk galaxies like the Milky Way are expected to form at late times in traditional models of galaxy formation, but recent numerical simulations suggest that such galaxies could form as early as a billion years after the Big Bang through the accretion of cold material and mergers. Observationally, it has been difficult to identify disk galaxies in emission at high redshift in order to discern between competing models of galaxy formation. Neeleman et al. report Atacama Large Millimeter/submillimeter Array (ALMA) imaging, with a resolution of about 1.3 kiloparsecs, of the 158-micrometre emission line from singly ionized carbon ([CII]), the far-infrared dust continuum and the near-ultraviolet continuum emission from a galaxy at a redshift of 4.2603, identified by detecting its absorption of quasar light. The ALMA observations show that the emission arises from gas inside a cold, dusty, rotating disk with a rotational velocity of about 272 kilometres per second. The detection of emission from carbon monoxide in the galaxy yields a molecular mass that is consistent with the estimate from the ionized carbon emission of about 72 billion solar masses. The existence of such a massive, rotationally supported, cold disk galaxy when the Universe was only 1.5 billion years old favours formation through either cold-mode accretion or mergers, although its large rotational velocity and large content of cold gas remain challenging to reproduce with most numerical simulations.
Figure: The top row shows the velocity-integrated [CII] flux density for the data (left panel), the constant rotational velocity model (middle panel) and the residual after subtracting the model from the data (right panel). The outer contour is at 3 sigma, where sigma is the standard deviation of the noise in the observations, with contours increasing in powers of sqrt(2). No negative contours at the same levels are observed in the image. The synthesized beam of the observations is shown in the bottom left corner of the leftmost plot. The bottom row shows the mean velocity of the [CII] emission, for the data (left panel), the model (middle) and the residuals (right). Velocities are relative to the systemic velocity of the [CII] emission, corresponding to z = 4.2603.
Estimation of the physical parameters of a CME at high coronal heights using low frequency radio observations
Measuring the physical parameters of Coronal Mass Ejections (CMEs), and particularly their entrained magnetic field, is crucial for understanding their physics and assessing their geo-effectiveness. At present, only remote sensing techniques can probe these quantities in the corona, the region where CMEs originate and acquire their defining characteristics. Radio observations offer a direct means for estimating the CME magnetic field by measuring the gyrosynchontron emission from CME plasma. Though simple in concept, this has proven to be challenging in practice, and there exist only a handful of successful examples in the literature. In this work, Mondal et al. measure various CME plasma parameters, including the magnetic field, by modeling the gyrosynchrotron emission from a CME. The radio imaging was done using the Murchison Widefield Array (MWA), and the high imaging dynamic range of these images allowed Mondal et al. to reliably detect these faint emissions. In fact, they were able to detect radio emission from a CME out to a larger distance (approximately 4.7 solar radii) than has been reported till date. The radio flux densities reported here are among the lowest measured in similar works. The MWA observations also provide much denser spectral sampling than has been available earlier, giving Mondal et al. the ability to more accurately constrain the model parameters. The present study is based on extensive flux density measurements of a slow, and otherwise unremarkable, CME. This suggests that new telescopes like the MWA should now be able to routinely detect the radio counterparts of CMEs and estimate their magnetic fields.
The upper panel of the figure shows the average normalised radio contours (over the frequency range 108-145 MHz) superposed on a LASCO/C2 difference image. The green circles mark 3 and 4 solar radii. The contour levels start at 0.02% of the peak and increase in factors of two. The bottom panel shows the measured flux density from the region marked in yellow in the upper panel, along with the best-fit gyrosynchrotron spectral model.
Discovery of a large HI ring around the quiescent galaxy AGC 203001
Bait et al. report the discovery using the Giant Metrewave Radio Telescope of an extremely large
(diameter approximately 115 kpc) neutral hydrogen (HI) ring, off-centred from a massive quenched
galaxy, AGC 203001. The ring does not have a bright extended optical counterpart unlike several
other known ring galaxies. Bait et al. present deep g-, r-, and i-band optical imaging of the HI ring, using the MegaCam instrument on the Canada-France-Hawaii Telescope, which shows several regions with faint optical emission at a surface brightness level of approximately 28 mag. per square arcsec. Such extended HI structures are rare, with only one other case known so far -- the Leo ring. Conventionally, off-centred rings have been explained by a collision with an ``intruder'' galaxy, leading to expanding density waves of gas and stars in the form of a ring. However, in such a scenario the impact also leads to large amounts of star formation in the ring which is not observed in the ring presented in this paper. Alternatively, such a ring could also form due to tidal
interactions with a neighbouring galaxy or even major mergers. The exact physical mechanism for the formation of such rings is still under debate.
Distinct Properties of the Radio Burst Emission from the Magnetar XTE J1810-197
With their high magnetic fields, young ages, persistent but highly variable X-rays, and transient radio emission, magnetars comprise one of the exotic parts of the pulsar population. Besides understanding the radio emission mechanism itself, observational probes of several magnetar-based models of the fast radio bursts (FRBs) also highly motivate for magnetar studies at low radio frequencies. However, such studies remain challenging due to the scarcity of radio detections of magnetars as well as the transient nature of their emission. XTE J1810-197 was the first-ever magnetar which was found to emit transient radio emission. It
has recently transitioned into the second known radio outburst phase. Maan et al. observed the magnetar at low radio frequencies using the GMRT, soon after the onset of its recent outburst, and reported the first detection of the source at frequencies as low as 300 MHz. The magnetar exhibits radio emission in the form of strong, narrow bursts, with a characteristic intrinsic width of the order of 0.5-0.7 ms. Maan et al.
also found that the bursts exhibit spectral structures which cannot be explained by interstellar
propagation effects. These structures might indicate a phenomenological link with the repeating FRBs, which
also show interesting, more detailed, frequency structures. A sample of the magnetar bursts demonstrating the spectral as well as temporal structures is shown in the accompanied figure. To probe any physical link between the bursts of the magnetar and the repeating FRBs, as well as to understand the underlying emission mechanism, the magnetar is currently being monitored using the GMRT.
The GMRT High Resolution Southern Sky Survey for pulsars and transients -II. New discoveries, timing and polarization properties
Bhattacharyya et al. have been carrying out the GMRT High Resolution Southern Sky (GHRSS) Survey for pulsars and transients since 2014. In this paper, they report the discovery of three pulsars, PSRs J1239−48, J1516−43 and J1726−52. They also present long-term timing solutions for three pulsars previously discovered with the GHRSS survey: (1) PSR J2144−5237, a millisecond pulsar with a period of 5 milli-seconds in a 10-day orbit around a companion of mass 0.18 solar masses, (2) PSR J1516−43, a mildly recycled 36 milli-second pulsar in a 228 day orbit with a companion of mass ∼0.4 solar masses, and (3) the 320 millisecond pulsar PSR J0514−4408. For PSR J0514−4408, Bhattacharyya et al. discover pulsed gamma-ray emission. In addition, they report radio polarimetric observations with the Parkes telescope for three of the GHRSS discoveries, PSRs J0418−4154, J0514−4408 and J2144−5237. The top panel of the figure shows a 322 MHz radio profile (red) of PSR J0514−4408 (discovered in the GHRSS survey) plotted with the Fermi Large Area Telescope (LAT) gamma−ray profile (using ∼9.2 years of LAT data above 100 MeV). The bottom panel of the figure shows the gamma-ray pulsation from PSR J0514−4408.
Long Term Variability of a Black Widow's Eclipses - A Decade of PSR J2051-0827
Polzin et al. report on ~ 10 yr of observations of PSR J2051-0827, a millisecond pulsar in special evolutionary state, at radio frequencies in the range 110 - 4032 MHz. They investigate the eclipse phenomena of this black widow pulsar using model fits of increased dispersion and scattering of the pulsed radio emission as it traverses the eclipse medium. No clear patterns are found between the low-frequency eclipse widths, orbital period variations, and trends in the intra-binary material density. Using polarization calibrated observations Polzin et al. present the first available limits on the strength of magnetic fields within the eclipse region of this system; the average line of sight field is constrained to lie in the range 0.0001 - 100 G, while for the case of a field directed near-perpendicular to the line of sight we find the perpendicular component of the field to be <~ 0.3 G. The results are considered in the context of eclipse mechanisms, and Polzin et al. find scattering and/or cyclotron absorption provide the most promising explanation, while dispersion smearing is conclusively ruled out. Finally, Polzin et al. estimate the mass-loss rate from the companion to be ~ 10^{-12} solar masses per year suggesting that the companion will not be fully evaporated on any reasonable time-scale. The top panel of the figure shows measured flux densities for all 345 MHz observations covering the eclipse region, with each normalised so that the out-of eclipse mean flux density is unity. The horizontal dashed line corresponds to the detection limit of the telescope. The bottom panel of the figure shows the deviation from mean out-of-eclipse dispersion measures for the same set of observations.
Super-giant Pulses from the Crab Pulsar: Energy distribution and Occurrence rate
The young pulsar residing inside the Crab nebula is not only one of the handful of pulsars known to emit giant radio pulses, but also the most frequent giant pulse emitter among them. The giant pulses emitted by the Crab pulsar reach pulse energies (flux density integrated over the pulse duration) as large as a few million times higher than the energies of the regular pulses. Statistical properties of the Crab giant pulses have been studied by a number of researchers in the past and it has been found that the energy distribution of the giant pulses is well described by a power law in contrast with that of the regular pulses which follows a log-normal or an exponential distribution. This indicates that the regular and giant pulses are likely to arise from different physical mechanisms. Although giant pulses have been observed to have pulse-energies up to ~1000 Jy ms at frequencies ~1.4 GHz, the relative rarity of the brighter pulses (in typically a few hours of observation) have restricted statistical studies to energies up to around 30 Jy ms. The brightest giant pulses, sometimes termed as the super-giant pulses, have recently become more interesting after the discovery of fast radio bursts (FRBs), which are short intense bursts of radio emission from unknown extragalactic sources. While a few FRBs have been observed to repeat, most of them are still not known to be repeating. Super-giant pulses from Crab-like pulsars in other galaxies have been suggested as a possible origin of the FRBs. Bera and Chengalur observed the Crab pulsar with the NCRA-15m telescope for ~260 hours in 31 observing sessions spanning ~45 days, and detected 1799 super-giant pulses with pulse-energies > 100 Jy ms at an observing frequency of 1.3 GHz. This is the largest sample of giant pulses with pulse-energies > 100 Jy ms at these frequencies, facilitating a statistical study of giant pulses up to pulse energies of ~3000 Jy ms, two orders of magnitude larger than energy ranges probed in similar earlier studies. The sample also contains one of the brightest giant pulses ever observed from the Crab pulsar, with peak flux density > 4 MJy and pulse energy ~4700 Jy ms. Bera and Chengalur studied the statistical properties of a sub-sample of 1153 super-giant pulses complete down to a pulse energy of 130 Jy ms and compared the distribution to that of the currently known FRBs. They find that the pulse-energy distribution (shown in the top panel of the figure) of giant pulses of the Crab pulsar follows a single power law, with power-law index approximately -3, over at least three orders of magnitude in pulse energy, from ~3 Jy ms to ~3000 Jy ms. The power-law index is in excellent agreement with that found for one of the repeating FRBs (FRB 121102). Bera and Chengalur also find that the rate of occurrence of super-giant pulses varies by a factor of approximately 5 on time scales of a few days (shown in the bottom panel of the figure), although the pulse-energy distribution remains the same within the uncertainties in both the "active" and "passive" phases (with relatively high and low rates of occurrence). This varying rate of pulse emission has also been seen for the repeating FRB, FRB 121102. Although the pulse energy of the brightest known super-giant pulse in this sample is still smaller than the inferred pulse energies of the FRBs by a few orders of magnitude, the similarities in the statistical properties suggest that super-giant pulses could be a viable model for repeating FRBs, requiring extremely young pulsars or magnetars (pulsars with extremely high magnetic fields) to explain the observed high pulse energies.
Radio Continuum Emission from Local Analogs of High-redshift Lyman-alpha emitters
Blueberry galaxies are the low-redshift faint counterparts of the recently discovered class of Green Pea galaxies. These galaxies are often considered to be the local analogs of the high-redshift Ly-alpha emitters, which are thought to have contributed to the reionization of the Universe. Sebastian and Bait observed ten of the brightest blueberry galaxies from the sample of Yang et al. (2017), using the upgraded Giant Metrewave Radio Telescope (uGMRT) at 1.25 GHz. Nine of the blueberries were detected in the uGMRT continuum images. However, the 1.25 GHz continuum flux densities were lower by a factor of approximately 3.4 compared to the values expected from scaling relations obtained from normal star-forming galaxies. Possible explanations for the lower radio flux densities in blueberries include a deficit of cosmic ray electrons (CREs) or low values of magnetic fields due to the young ages of these galaxies and the escape of the CREs via diffusion or outflows; it is not possible to distinguish between these models with the current data. Sebastian and Bait also calculated the value of magnetic fields in the blueberries, and found that, despite their young ages, the blueberries show magnetic fields that are larger than those seen in galaxies with large-scale ordered rotation. They hence suggest that small-scale dynamo mechanisms play an important role in the magnetic field amplification in blueberry galaxies. The left panel of the figure shows the uGMRT 1.25 GHz image (in contours) of one of the blueberry galaxies, overlaid on an optical grz-band colour composite image. The right panel shows the star formation rates (SFRs) derived from the uGMRT radio continuum flux densities for the 9 blueberries plotted against the SFRs derived from H-alpha emission; it is clear that the radio SFRs are significantly lower than the H-alpha SFRs, by a factor of around 3.
A weak coronal heating event associated with periodic particle acceleration episodes
Weak heating events are frequent and ubiquitous in the solar corona. They derive their energy from the local magnetic field and form a major source of local heating, signatures of which are seen in extreme UV (EUV) and X-ray bands. Associated radio emission arises from various plasma instabilities that lead to coherent radiation, making even a weak X-ray flare appear very bright in metrewave radio bands. Radio observations can hence probe non-equilibrium dynamics, providing complementary information about plasma evolution. However, a robust study of radio emission from one weak event among many simultaneous events, requires high dynamic range imaging at sub-second and sub-MHz resolutions due to the high spectro-temporal variability of these emissions. Such observations were not possible until recently. Mohan et al. present the first spectroscopic radio imaging study of a type-I noise storm, the data for which were obtained using the Murchison Widefield Array. This is also among the first spatially-resolved multi-waveband studies of active region loops hosting transient brightenings (ARTB), which are shown to be dynamically linked to metrewave type-I noise storms. Mohan et al. report the discovery of 30-second quasi-periodic oscillations (QPOs) in the radio light curve, riding on a baseline flux density. The strength of the QPOs and the baseline flux density are enhanced during a mircoflare associated with the ARTB. The interpretation suggested by Mohan et al. is that the sub-photospheric convective plasma flows lead to a build-up of magnetic stress across the braided magnetic field network. This stress gets released via numerous weak magnetic reconnection events. The observed relaxation time scale of 30 seconds corresponds to the Alfvén timescale for a the observed magnetic field braiding length scale. In the figure, the top panel shows the physical picture emerging from this study. The EUV bright loops are shown in red, and are co-located with the X-ray source. The observed radio emission comes from the marked region along the yellow loops at much larger coronal heights. The bottom panel shows the radio light curve after smoothing with a 10-second running mean filter. The vertical dashed lines are drawn at a separation of 30 seconds. The quasi-periodicity of episodes of emission is self evident.
Atomic hydrogen in star-forming galaxies at intermediate redshifts
Bera et al. used the upgraded Giant Metrewave Radio Telescope to carry out a deep observation of one of the well-known optical deep fields, the Extended Groth Strip, (EGS) covering the frequency range 1000-1370 MHz. This enabled a sensitive search for the hyperfine HI 21cm line from neutral atomic hydrogen (HI) in galaxies in the EGS, in the redshift range z~0.05-0.4. Bera et al. stacked (i.e. averaged) the HI 21cm emission signals from 445 blue star-forming galaxies in the EGS at 0.2<z<0.4 to infer their average HI gas mass, obtaining an average HI mass of (4.93 +/- 0.70) × 10^9 solar masses at a mean redshift of <z>=0.34. This implies a ratio of average gas mass to average stellar mass of ~1.2 for star-forming galaxies at these redshifts, higher than the corresponding value in the local Universe. The author also stacked the rest-frame 1.4 GHz radio continuum emission of the same galaxies, and then used a relation between the 1.4 GHz radio luminosity and the star formation rate (SFR) to obtain a median SFR of (0.54 +/- 0.06) solar masses per year for the galaxies of the sample. If the galaxies continue to form stars at the same rate, their average HI content would be exhausted on a timescale of ~9 Gyr, consistent with values in star-forming galaxies in the local Universe. This suggests that the star-formation efficiency in blue star-forming galaxies has not changed significantly over the last ~4 Gyr. Finally, Bera et al. used the stacked HI 21 cm emission signal to infer the cosmic HI mass density in star-forming galaxies at z=0.2-0.4, obtaining a normalized cosmic HI density of (4.81 +/- 0.75) x 10^−4 at <z>=0.34. This is the first accurate measurement of the cosmic HI density at intermediate redshifts z~0.2-1.8, and indicates no significant evolution in the cosmic HI density from z~0.4 to the present epoch. The top panel of the figure shows the average HI 21cm emission profile of the 445 blue star-forming galaxies whose spectra were stacked together. The bottom panel shows the evolution of cosmic HI density from z~5 to today, with the blue star showing the measurement from the present study.
GMRT polarisation and brightness temperature observations of Venus
Mohan et al. present results from carefully designed Giant Metrewave Radio Telescope (GMRT) low-frequency observations of Venus during its inferior conjunction. This ensured that the apparent angular size and flux density of Venus would be the largest observable from the Earth, making these the most detailed and sensitive observations of Venus that are possible with the GMRT. Mohan et al. used this opportunity to observe Venus at 234 MHz, 608 MHz and 1298 MHz. The figure shows the degree of polarisation maps for Venus at 607.67 MHz (top panel) and 1297.67 MHz (bottom panel), with the contour levels at 8, 12, 16, 20, 24, 28, 32, 36 and 40 percent; these are the lowest frequencies at which polarimetric maps have been made of Venus. Such polarimetric observations are essential for determining the sub-surface dielectric constant. As the penetration depth is substantially larger at low frequencies, metrewave observations allow us to probe the deeper sub-surface layers of Venus. This, in turn, is a very useful input for modeling the planetary surface dielectric properties. Using these observations, Mohan et al. determined the sub-surface dielectric constant to be ~4.5. At 234 MHz, they placed an upper limit of 321 K on the brightness temperature of Venus, firmly establishing that the brightness temperature of Venus begins to falls by about 1.4 GHz; the 234 MHz upper limit implies that the rate at which the temperature falls is even steeper than estimated earlier. This drop in the observed brightness temperature continues to pose a puzzle for present-day thermal emission models, which predict the brightness temperature to remain constant at low frequencies. However, the existing models do not take sub-surface properties into account, while emission at lower frequencies arises from deeper subsurface layers. These results suggest that sub-surface properties (dielectric properties through density and mineral content) can significantly impact the observed brightness temperature at low radio frequencies.
A radio halo surrounding the Brightest Cluster Galaxy in RXCJ0232.2-4420: a mini-halo in transition?
Kale et al. report the discovery of a ``radio halo'', a diffuse radio source, in the galaxy cluster RXCJ0232.2-4420 (SPT-CL J0232-4421, z = 0.2836) using observations with the Giant Metrewave Radio Telescope. Diffuse radio sources associated with the intra-cluster medium - the medium that pervades the space between galaxies in a galaxy cluster- are direct probes of cosmic ray electrons and magnetic fields in the cluster. Although magnetic fields are believed to be ubiquitous in galaxy clusters, such radio sources are rare. The known sample of such sources has been broadly classified into radio halos that are >700 kpc-sized sources that occur in merging clusters and mini-halos that are only a couple of hundred kpc in size and occur in relaxed clusters. It has been proposed that mini-halos transition into radio halos when a relaxed system undergoes a merger; however, this transition has not been observed clearly. The newly-discovered source has an extent of 550 kpc x 800 kpc - a size in the radio halo category. However, it surrounds the Brightest Cluster Galaxy like a typical mini-halo. Kale et al. have compared the radio power of this source with that of known radio halos and mini-halos and found it to be consistent with both populations. In the X-ray bands, this cluster has been classified as a complex system - indicating a state that is neither a merger nor a completely relaxed state. Kale et al. hence propose that this system is among the rare class of transition systems between mini-halos and radio halos.
The 3-color image shows the image of the galaxy cluster in radio waves (blue), X-rays (green)
and visible light (red).
Solar physics with the Square Kilometre Array
Although solar physics is one of the most mature branches of astrophysics, the Sun confronts us with many long standing problems that are fundamental in nature. Some of these problems, like the physics of shocks, are common across many astrophysical contexts and some others, like developing the ability to predict space weather, are of enormous societal relevance for the present technologically reliant society. Nindos et al. discuss how the Square Kilometre Array, the upcoming most ambitious radio telescope designed yet, can potentially lead to transformative advances in our understanding of the Sun and address some of these fundamental problems. In its first incarnation, SKA1 will comprise two instruments, the SKA1-Low aperture array (top panel) to be built in the Murchison region of Western Australia, and the SKA1-Mid dishes (bottom panel) to be build in the Karoo region of South Africa (image credit: SKA Organization). Nindos et al. summarise our current understanding of the key open problems in solar physics, based on work done across a large swathe of the electromagnetic spectrum. It then articulate the reasons why SKA observations can play an important role in answering some of these questions. These questions include: (1) the location and magnetic configuration of the electron acceleration site; (2) the mechanism(s) responsible for particle acceleration; (3) the flare-coronal mass ejection (CME) relationship; (4) the timing and evolution of CMEs from the early stages of development all the way to the outer corona; (5) the drivers of coronal shocks as well as the locations and efficiency of electron acceleration by shocks; and (6) the origin of solar energetic particles. This paper also showcases the recent work from the SKA precursors and pathfinders, namely the Murchison Widefield Array in Australia and the Low Frequency Array in Europe, which are already revealing previously unknown details of solar emissions and enabling more detailed and realistic modelling of solar phenomena. In addition, as is always the case with new instruments that outperform their predecessors in significant ways, it also emphasises the high probability of new discoveries that cannot yet be predicted.
The host galaxy of the fast-evolving luminous transient AT2018cow
Roychowdhury et al. report Giant Metrewave Radio Telescope (GMRT) HI 21cm imaging of CGCG137-068, the host galaxy of the fast-evolving luminous transient (FELT) AT2018cow, the first study of the gas properties of a FELT host galaxy. They obtain a total HI mass of 660 million solar masses for the host galaxy, and an atomic gas depletion time of 3 Gyr and a gas-to-stellar mass ratio of 0.47, consistent with values in normal star-forming dwarf galaxies. At spatial resolutions of > 6 kpc, the neutral hydrogen of CGCG137-068 appears to be distributed in a disk, in mostly regular rotation. However, at spatial resolutions of 2 kpc, the highest column density neutral hydrogen is found to lie in an asymmetric ring around the central regions; AT2018cow lies within this high column density ring. This HI ring is suggestive of an interaction between CGCG~137-068 and a companion galaxy. Such a ring is ideal for the formation of compact regions of star formation hosting massive stars which are likely progenitors of FELTs. The figure shows the integrated HI 21cm intensity (top panels) and HI 21cm velocity field (bottom panels), at three different resolutions; the green circle in the top panels indicates the position of the FELT AT2018cow. The low-resolution images of the left and middle panels show that the large-scale HI 21cm emission is in the form of a regularly-rotating disk. The high resolution image of the right panel shows that the HI 21cm emission is distributed in a high-column density ring, with AT2018cow arising from the gas in this ring.
The peculiar radio pulses from the magnetic Bp star HD 142990
Radio emission from hot magnetic stars usually arises from the gyrosynchrotron process. However, a small number of these stars have been found to produce coherent radio emission generated by the Electron Cyclotron Maser Emission (ECME). This emission is observed in the form of highly circularly polarized pulses that arise close to rotational phases where the longitudinal magnetic field of the star is zero (i.e. the magnetic null phase). In the present work, Das et al. used upgraded Giant Metrewave Radio Telescope (uGMRT) observations to confirm the presence of ECME from another star, HD 142990, at frequencies ~550-850 MHz (speculated to be a possibility by Lenc et al. (2018), based on their detection of highly circularly polarized emission from the star with the Murchison Widefield Array). Das et al. observed the star around both the magnetic null phases, and found significant flux density enhancement in both circular polarizations near both magnetic nulls, consistent with the hypothesis that the detected emissions arise from the ECME mechanism. The ECME pulses are, however, peculiar in the sequence of arrival of the two circulate polarizations, with the observed pattern matching that from neither the extra-ordinary mode (X-mode) nor the ordinary mode (O-mode). Das et al. found that both circular polarizations at 550-850 MHz appear to originate near the same magnetic pole, which has not been observed earlier. To explain this unique observation, the authors propose a scenario involving a transition between magnetic-ionic modes. This observation of mode transition, if confirmed, will be the first of its kind in hot magnetic stars. Further observations at frequencies both above and below the range 550-850 MHz will be needed to test the validity of this hypothesis. The upper panel of the figure shows the variation of the flux density of the star at different GMRT frequency bands. Band 4 corresponds to the frequency range 550-850 MHz and L-band, to 1420 MHz. RCP and LCP stand for right and left circular polarization, respectively. The lower panel shows the variation of the star's longitudinal magnetic field; the latter data were obtained from Shultz et al. (2018). The enhancements in flux density occur close to the magnetic null phases, which is expected for ECME.
Inhomogeneities revealed in a supernova via low frequency GMRT observations
Radio emission from supernovae is considered to be synchrotron emission which is absorbed at early epochs. Since the absorption optical depth scales approximately proportional to the square of the wavelength, low frequencies are ideal to probe the optically thick phase. Chandra et al. used low-frequency Giant Metrewave Radio Telescope (GMRT) observations of a core-collapse (Type Ib) supernova, Master OT J120451.50+265946.6, to find that the radio-emitting shock is inhomogeneous, with the inhomogeneities confined within the magnetic field distribution. Because of these inhomogeneities, the absorption is due to the superposition of various optical depths caused by varying magnetic fields. The inhomogeneities are primarily visible at low frequencies, and the high-cadence, high-sensitivity GMRT observations were critical in unraveling the nature of the inhomogeneities, which has important implications for the size of radio emitting regions. The left panel of the figure shows a single-component synchrotron self-absorption model fit to the GMRT 610 MHz data on the supernova, in the optically thick phase; this reveals a very steep electron energy spectrum, which is highly unphysical. The right panel of the figure shows the best-fit model that incorporates inhomogeneous synchrotron self-absorption, again fitting to the supernova light curves. The data at 0.61 GHz and 1.4 GHz data are from the GMRT (with three 1.4 GHz data points from the Karl G. Jansky Very large Array (VLA)), while the 7.1 GHz and 19.1 GHz data are from the VLA. The data before day 87 have been excluded from the fit as the radio emitting shock was crossing a dense shell at this epoch.
Ionized carbon 158 micron Emission from z~4 HI Absorption-selected Galaxies
Neeleman, Kanekar et al. have used the Atacama Large Millimeter/sub-millimeter Array (ALMA) to carry out a search for the ionized carbon ([CII]) 158 micron emission line from galaxies associated with four high-metallicity damped Ly-alpha absorbers (DLAs) at z~4. They detected [CII] 158 micron emission from galaxies at the DLA redshift in three fields, with one field showing two [CII] emitters. Combined with previous results, Neeleman et al. have now detected [CII] 158 micron emission from five of six galaxies associated with targeted high-metallicity DLAs at z~4. The galaxies have relatively large impact parameters, ~ 16-45 kpc, [CII] 158 micron line luminosities of 0.04-3 billion solar luminosities, and rest-frame far-infrared properties similar to those of luminous Lyman-break galaxies, with star formation rates of ~7-110 solar masses per year. Comparing the absorption and emission line profiles yields a remarkable agreement between the line centroids, indicating that the DLA traces gas at velocities similar to that of the [CII] 158 micron emission. This disfavours a scenario where the DLA arises from gas in a companion galaxy. These observations highlight ALMA’s unique ability to uncover a high-redshift galaxy population that has largely eluded detection for decades. The figure shows (top panels) the integrated [CII] 158 micron flux density maps over channels containing line emission and (bottom panels) 350 GHz continuum images of the four quasar fields (with the plus sign indicating the quasar position). For the sole [CII] 158 micron non-detection, the [CII] line flux density is integrated over the central 100 km/s around the DLA redshift.
The Expanded Giant Metrewave Radio Telescope
With 30 antennas and a maximum baseline length of 25 km, the Giant Metrewave Radio Telescope (GMRT) is the premier low-frequency radio interferometer today. Patra et al. carried out a study of possible expansions of the GMRT, via adding new antennas and installing focal plane arrays (FPAs), to improve its point-source sensitivity, surface brightness sensitivity, angular resolution, field of view, and U-V coverage. They carried out array configuration studies, aimed at minimizing the number of new GMRT antennas required to obtain a well-behaved synthesized beam over a wide range of angular resolutions for full-synthesis observations. This was done via two approaches, tomographic projection and random sampling, to identify the optimal locations for the new GMRT antennas. We report results for the optimal locations of the antennas of an expanded array (the EGMRT), consisting of the existing 30 GMRT antennas, 30 new antennas at short distances, roughly 2.5 km from the GMRT array centre, and 26 additional antennas at relatively long distances, roughly 5-25 km from the array centre. The collecting area and the field of view of the proposed EGMRT array would be larger by factors of, respectively, roughly 3 and roughly 30 than those of the GMRT. Indeed, the EGMRT continuum sensitivity and survey speed with 550-850 MHz FPAs installed on the 45 antennas within a distance of ~ 2.5 km of the array centre would be far better than those of any existing interferometer, and comparable to the sensitivity and survey speed of Phase-1 of the Square Kilometre Array.
In the figure, the left panel shows the root-mean-square (RMS) continuum noise of the EGMRT compared with that of modern radio interferometers (the uGMRT, the JVLA, LOFAR, MeerKAT, ASKAP, and the SKA-1) for a 9-hour full-synthesis integration. The green and magenta dashed lines show the RMS confusion noise for, respectively, the EGMRT and the uGMRT, at the different observing frequencies. It is clear that source confusion will be a limiting factor for the EGMRT only in its lowest frequency band (125-250 MHz), where the sensitivity is likely to anyway be limited by systematic effects, rather than thermal noise. The right panel shows the survey speed figure of merit (e.g. Dewdney et al. 2015), of the EGMRT compared with that of other present or planned radio interferometers. For the EGMRT, we have considered two possibilities: the open green stars (EGMRT) refer to single-pixel feeds on all 86 antennas, while the solid blue circles (EGMRT+FPA) assume FPAs covering 550-850 MHz installed on the 45 antennas within ~ 2.5 km of the central square.
Long-term behaviour of a Type IIP Supernova, SN 2004dj, at radio frequencies
Radio emission from core-collapse supernovae carries information about the progenitor stellar system and immediate circumstellar environment. Nayana et al. used the Giant Metrewave Radio Telescope (GMRT) and the Very Large Array (VLA) to carry out a radio study of a Type IIP supernova, SN 2004dj, observing the source over both a wide range of frequencies (0.24 - 43 GHz) and a long time interval (covering ages from around 1 day to around 12 years after the discovery of the supernova). The wide frequency and temporal coverage allowed the authors to perform detailed modelling of local conditions in the supernova environment. Assuming a progenitor stellar wind velocity of 10 km/s, they infer the mass-loss rate of the progenitor star to be approximately a millionth of a solar mass per year. The derived value of the shock deceleration parameter is suggestive of a mildly decelerating blast wave. They studied temporal variation of the radio spectral indices between multiple frequency pairs (the figure shows the evolution of the spectral indices measured between frequencies of 1.06 and 1.4 GHz, 1.4 and 4.9 GHz, and 4.9 and 8.46 GHz), finding that the spectral indices steepen to values of -1 for an extended period from around day 50 to around day 125 after the explosion, especially at higher frequencies (between 4.86 and 8.46 GHz). This is indicative of electron cooling at the supernova shock. They calculate the cooling time scales and break frequencies for both synchrotron cooling and inverse-Compton cooling, and suggest that the steepening in spectral indices is due to inverse-Compton cooling of relativistic electrons at the supernova shock.
Discovery of super-Alfvénic oscillations in solar type-III radio bursts
At the site of their origin, solar metrewave radio bursts contain pristine information about the local coronal magnetic field and plasma parameters. On its way through the turbulent corona, this radiation gets substantially modified due to propagation effects. Effectively disentangling the intrinsic variations in emission from propagation effects has remained a challenge. Mohan et al. demonstrate a way to achieve this, using snapshot spectroscopic imaging study of weak type III bursts using data from the Murchison Widefield Array. All of the imaging for this work was done using AIRCARS, the automated solar radio imaging pipeline developed by the NCRA Solar Physics group. This study has lead to the discovery of second-scale Quasi-Periodic Oscillations (QPOs) in burst source sizes and orientation with simultaneous QPOs in intensity. Though the QPOs in intensity were previously known, they had never been imaged. In absence of any information about their size, these rapid oscillations were usually interpreted as a particular mode of magnetohydro-dynamic (MHD) oscillations in the coronal plasma. Their imaging lead to the realisation that the observed oscillations in source sizes are so large that the required speeds are two orders of magnitude larger than the typical Alfvén speeds expected at these coronal heights. This study thus rules out MHD oscillations and implies the presence of a quasi-periodic regulation mechanism operating much deeper in the corona. In addition, this study has also provided, for the first time, a way to quantify the density inhomogeneities in the low corona.
The figure shows the variation in the area of the source of type III emission (red) and its intensity (green) measured in Solar Flux Units (1 SFU = 10,000 Jy) as a function of time for one of the six groups of type III bursts studied. The anti-correlation between the size and intensity time series is evident. QPOs in the orientation of the source of type III emission are also seen (blue).
An unsupervised imaging pipeline for generation of high dynamic range solar radio images
Solar radio emission, especially at metre-wavelengths, is well known to vary over small spectral (< 100 kHz) and temporal (< 1 s) spans. With the new generation of instruments, it is now becoming possible to capture data with sufficient resolution (temporal, spectral and angular) that one can begin to characterize the solar morphology simultaneously along the axes of time and frequency. This, however, requires one to make around a million images per hour and renders the usual manual effort intensive approach impractical. The authors have hence developed an end-to-end imaging pipeline optimized for solar imaging - “Automated Imaging Routine for Compact Arrays for the Radio Sun (AIRCARS)”. They demonstrate AIRCARS on data from the Murchison Widefield Array (MWA). The dynamic range of the output images routinely varies from a few hundred to a few thousand. In the few cases, where they have pushed AIRCARS to its limits, the dynamic range can reach as high as ~100,000. These are now the highest dynamic range solar radio images at metre wavelengths, and are enabling exploration of pristine and interesting phase space. AIRCARS has the potential to transform the multi-petabyte MWA solar archive of raw data into science-ready images. AIRCARS can also be tuned to upcoming telescopes like the Square Kilometre Array, making it a very useful tool for the heliophysics community.
The figure shows example AIRCARS images spanning the extremes of solar radio emissions. The bright compact emission seen in the top panel comes from a type II radio burst and the image has dynamic range of ~100,000. At a brightness temperature of roughly 1 billion K, it outshines the solar disc by about four orders of magnitude. The lower panel shows the Sun during a quite phase, when the brightness does not vary greatly across the disc. The dynamic range of this image is ~1,000.
A VLA-GMRT look at 11 FR-II Quasars
Active Galactic Nuclei (AGNs) are a special class of galaxies that emit enormous amounts of energy from the nuclear region. There are several variants of AGNs classified based on their observed properties. Detailed observations of AGNs over two decades have suggested that AGNs are intrinsically similar objects, but may appear different due to different viewing angles; this idea is now known as the AGN unification scheme. Vaddi et al. address the unification of radio-loud AGNs via statistical and spectral analysis approaches. A sample of 11 steep-spectrum radio quasars and 13 Fanaroff-Riley-II radio galaxies that span similar luminosity and redshift ranges were used for this study. Matched resolution radio data for the quasars were obtained using the Jansky Very Large Array. The results are in general agreement with orientation-based AGN unification. However, the authors find that environmental effects cannot be ignored. The lack of correlation between the statistical orientation indicators such as misalignment angle and radio core prominence (see the figure), and the larger lobe distortions in quasars compared to radio galaxies suggest that additional intrinsic or environment effects are at play.
A Long-term study of three rotating radio transients
Occasional flashes of dispersed radio emission of typically a few milliseconds duration are detected from Rotating Radio Transients (RRATs). The nature of these RRATs, and their association with the rest of the neutron star population is still an open question. Bhattacharyya et al. present the longest-term timing study so far of three RRATs -- J1819-1458, J1840-1419 and J1913+1330 -- performed with the Lovell, Parkes and Green Bank telescopes over the past decade. Investigation of long-term variations of the pulse emission rate from these RRATs brings out a marginal indication of a long-term increase in the pulse detection rate with time for PSR J1819-1458 and J1913+1330. Conversely, a variation of the pulse detection rate of two orders of magnitude is observed between different epochs for PSR J1913+1330. The study also detected, for the first time, a weak persistent mode in PSR J1913+1330, in addition to the RRAT pulses, suggesting a possible connection between RRATs and the normal pulsar population. Although frequency-glitches are commonly seen for pulsars, PSR J1819-1458 is the only RRAT to exhibit glitches; a selection of its pulses is shown in the figure. The authors study the post-glitch timing properties of PSR J1819-1458 in detail and discuss implications of this study for glitch models. Its post-glitch over-recovery of the frequency derivative is magnetar-like; similar behaviour is only observed for two other pulsars, both of which have relatively high magnetic field strengths. Following the over-recovery, the authors find that some fraction of the pre-glitch frequency derivative is gradually recovered. It will be interesting to know if these glitches are representative of RRATs. This can only be verified with regular monitoring to detect possible glitches in other RRATs.
Angular momentum of dwarf galaxies
Mass and specific angular momentum are two fundamental physical parameters of galaxies. Kurapati et al. (2018) use high-resolution HI 21cm observations and broad band photometry to measure the baryonic mass (M) and baryonic specific angular momentum (j) of 11 dwarf galaxies that lie in the Lynx-Cancer void. They find that the specific angular momentum of void dwarf galaxies is similar to that of other dwarf galaxies in average density environments. However, all dwarf galaxies (regardless of environment) have significantly higher specific angular momentum than expected from an extrapolation of the relation between specific angular momentum and baryonic mass for large spiral galaxies. The figure shows the difference between the observed specific angular momentum of dwarf galaxies and the specific angular momentum expected from the bulge-less spiral relation, as a function of baryonic mass. The elevation in specific angular momentum occurs for dwarf galaxies with masses lower than roughly a billion solar masses. Galaxies above this mass threshold have relatively low baryonic specific angular momenta, following the relation obtained for massive galaxies with zero bulge fraction. Interestingly, the above mass threshold is very similar to the mass below which galaxy discs start to become systematically thick. Kurapati et al. examine the possibility that both these effects, viz. the thickening of disks and the increase in specific angular momentum, are results of feedback from star formation. Such feedback would preferentially remove the low angular momentum gas from the central parts of dwarfs (thus increasing the specific angular momentum of the system) and also inject mechanical energy into the system, leading to thicker discs. They find however, that the observed amount of observed star formation in their sample galaxies is insufficient to produce the observed increase in the specific angular momentum. It hence appears that some other, as yet unknown mechanism, plays a role in producing the observed enhancement in specific angular momentum.
Detection of the Galactic warm neutral medium in HI 21cm absorption
Patra et al. report a deep GMRT search for Galactic HI 21-cm absorption towards the quasar B0438-436, yielding the detection of wide, weak HI 21-cm absorption, with a velocity-integrated HI 21-cm optical depth of 0.0188 +/- 0.0036 km/s. Comparing this with the HI column density measured in the Parkes Galactic All-Sky Survey gives a column density-weighted harmonic mean spin temperature of 3760 +/- 365 K, one of the highest measured in the Galaxy. This is consistent with most of the HI along the sightline arising in the stable warm neutral medium. The low-peak HI 21-cm optical depth towards B0438-436 implies negligible self-absorption, allowing a multi-Gaussian joint decomposition of the HI 21-cm absorption and emission spectra. This yields a gas kinetic temperature T_k <= (4910 +/- 1900) K, and a spin temperature T_s = (1000 +/- 345) K for the gas that gives rise to the HI 21-cm absorption. The GMRT data are consistent with the HI 21-cm absorption arising from either the stable WNM, with T_s << T_k, T_k~5000 K, and little penetration of the background Lyman-alpha radiation field into the neutral hydrogen, or the unstable neutral medium, with T_sT_k~1000 K. The figure shows results of the multi-Gaussian joint decomposition of the (A) HI 21-cm emission and (B) HI 21-cm absorption spectra. The top panels show the best-fit model (solid curve) overlaid on the two spectra, while the bottom two panels show the residuals from the fit.
Probing Star Formation in Galaxies at z~1
Bera et al. carried out deep GMRT 610 MHz imaging of four fields of the DEEP2 Galaxy Redshift Survey, and stacked the radio emission from a sample of nearly 4000 blue star-forming galaxies at 0.7<z< 1.45 to detect the median rest-frame 1.4 GHz radio continuum emission of the galaxies. The authors used the local relation between total star formation rate (SFR) and radio 1.4 GHz luminosity to infer a median total SFR of (24.4 +/- 1.4) solar masses per year for blue star-forming galaxies at these redshifts. They detect the main-sequence relation between SFR and stellar mass, and find that the power-law index of the main sequence shows no change over z~0.7-1.45. They also find that the nebular line emission suffers less extinction than the stellar continuum, contrary to the situation in the local Universe; further, the ratio of nebular extinction to stellar extinction increases with decreasing redshift. They combined their results with earlier GMRT HI 21cm emission studies of the DEEP2 fields to obtain an upper limit of 0.87 Gyr to the atomic gas depletion time of star-forming galaxies at z~1.3. Neutral atomic gas thus appears to be a transient phase in high-z star-forming galaxies. The left panel of the figure shows the stacked rest-frame 1.4 GHz radio emission of the galaxies of the sample, detected at high statistical significance; the right panel shows a similar stack at neighbouring locations ("off-source") which shows no signal, indicating that the detected signal of the left panel is very unlikely to arise from systematic effects.
A Post-correlation Beamformer for Time-domain Studies of Pulsars and Transients
Roy, Chengalur & Pen have demonstrated that a new way of beam-forming called post-correlation beam-forming (i.e. beam-forming which involves only phased sums of the correlation of the voltages of different antennas in an array) significantly improves the capabilities and sensitivity of the upgraded GMRT for discovering new pulsars and fast radio bursts (FRBs). Compared with the traditionally used incoherent (IA) and phased (PA)
beam-forming techniques in radio telescopes for time-domain astronomy, this new technique dramatically reduces the effect of red-noise and radio frequency interference, yielding more than factor of 2 improvements in the GMRT time-domain survey sensitivity. The eye-catching improvements in the
signal-to-noise of the pulses from PSR J2144-3933 can be seen in the single-pulse time-series from the post-correlation beam-former. The extremely well-cleaned post-correlation beam also has an order of magnitude reduction in red-noise, as is clear in the power spectra plot. The post-correlation beam formation beautifully brings out the hitherto unexplored capability of interferometric arrays (the future of radio astronomy) over single dish telescopes. We describe a time-domain survey with the GMRT using this post-correlation beam formation, which will be one of the most sensitive surveys for pulsars and FRBs at low and mid-range radio frequencies.
Curvature in the spectrum of a remnant radio galaxy with the uGMRT
The origin of cosmic rays in the intra-cluster medium (ICM) has been attributed to re-acceleration of charged particles in shocks and turbulence. For these re-acceleration mechanisms to
work, it is expected that there will be reservoirs of seed cosmic ray electrons in the ICM. Radio galaxies with jets and lobes are strong candidates for providing these seeds. Dr. Kale and collaborators have used the unique broad band observing capabilities of the recently
operational upgraded Giant Metrewave Radio Telescope (uGMRT) to study an enigmatic "dead radio galaxy" or a
"remnant radio relic" in the galaxy cluster Abell 4038. They have shown that the spectrum of the source varies considerably across its extent and undergoes extreme changes from high to low frequencies that are quantified in a parameter called the "spectral curvature". The authors fine that the assumption that the spectra of seed particles are simple power-laws may not be correct, given the extreme spectral curvature measured using the uGMRT images. Their study has recently been accepted for publication in the Monthly Notices of the Royal Astronomical Society.
Massive Absorption-selected Galaxies at Intermediate Redshifts
The nature of absorption-selected galaxies and their connection to the general galaxy population have been open issues for more than three decades, with little information available on their gas properties. Kanekar et al. used detections of carbon monoxide (CO) emission with the Atacama Large Millimeter/submillimeter Array to show that five of seven high-metallicity, absorption-selected galaxies at intermediate redshifts, z ~ 0.5–0.8, have extremely large molecular gas masses and high molecular gas fractions relative to stars. Their modest star formation rates then imply long gas depletion timescales, an order of magnitude larger than typical in star-forming galaxies. High-metallicity absorption-selected galaxies at z ~ 0.5–0.8 thus appear distinct from populations of star-forming galaxies at both z ~ 1.3–2.5, during the peak of star formation activity in the Universe, and low redshifts, z < 0.05. Their relatively low SFRs, despite the large molecular gas reservoirs, may indicate a transition in the nature of star formation at intermediate redshifts, z ~ 0.7.
The figure shows the five CO detections (in contours), with the position of the background quasar indicated by a star in each panel.
Quantifying the weakest non-thermal solar emissions via non-imaging studies
At metre radio wavelengths, the thermal free-free emission from the million K coronal plasma forms the bulk of the solar emission. This broadband emission varies slowly in time and smoothly across frequency. Superposed on this background emission are emissions from a variety of non-thermal mechanisms, which span a large range of strengths, and temporal and spectral scales. Studies with the Murchison Widefield Array (MWA) have recently shown that the weak short-lived narrow-band non-thermal emission features occur much more frequently than had been appreciated earlier. This is exciting because these weak non-thermal emission features may contain clues for solving the longstanding coronal heating problem. Sharma et al. attempt to quantify the weak non-thermal solar emissions using non-imaging techniques, taking advantage of the fine-grained data provided by the MWA to separate out the emission into a slowly varying component, which under moderately quiet solar conditions is expected to be dominated by thermal emission, and an impulsive component, expected to arise from non-thermal processes. They use a method based on a class of statistical data models called Gaussian mixture models (GMMs) to estimate both the strength of the emission components and their time-frequency occupancy. The top panel of the figure shows the observed distribution of the impulsive emission (black dots) superposed on the probability distribution function determined using the GMMs. The dashed and solid lines show, respectively, the individual Gaussian components and the sum of all the Gaussian components; the mean, width and weight of each component are listed on the top right. Surprisingly, Sharma et al. find that even during the moderately quiet solar conditions of the observations, the amount of energy radiated in impulsive non-thermal component is similar to that in the thermal component. Further, they detect evidence for the presence of non-thermal emission in as much as 20-45% of the frequency-time plane. Both of these aspects had not been realised till now. The bottom panel shows slowly varying and impulsive flux densities as a function of observing frequency. The non-thermal emissions studied here are about an order of magnitude weaker than the weakest similar emissions reported in the past. This work establishes the usefulness of the GMM technique for such studies, and gives some tantalising hints, though a lot more needs to be done to assess the role of the weak non-thermal features in coronal heating.
Electron Cyclotron Maser Emission from a radio star
HD133880 is a B-type rapidly-rotating star, with a period less than 1 day, on the main sequence. It is characterised by the presence of an asymmetric dipolar magnetic field of kiloGauss strength. Gyro-synchrotron radio emission has earlier been detected from this star. In 2015, Chandra et al. reported strong enhancement in the star's radio flux (at 610 MHz and 1420 MHz) at certain rotational phases, but the phase coverage was too limited for a detailed study. In the present work, Das, Chandra & Wade aimed to understand the origin of the radio pulses, by using the Giant Metrewave Radio Telescope (GMRT) 610 and 1420 MHz receivers to observe the star over a complete rotation. The GMRT 610 MHz data revealed a dramatic increase (by an order of magnitude) in the star's radio emission at a narrow epoch (phase 0.73) during its rotation, and in the right circular polarization; this can be seen in the upper panel of the attached figure. The observed enhancement is confined to a narrow range of phases and is approximately 100% polarised. Further, the enhancement occurs when the line of sight magnetic field is nearly zero, as can be seen in the lower panel of the figure. Das et al. find that the GMRT data single out Electron Cyclotron Maser Emission as the likely cause of the observed enhanced radiation. This maser process arises, under suitable conditions, due to the interaction of electromagnetic waves with a population of mildly relativistic electrons in a magnetised plasma. Previously, only one magnetic star (CU Vir) was known to host this mechanism, and it was unclear if this is a specific property of CU Vir or a common property of magnetic stars. The discovery of the maser mechanism in a second star rules out the first possibility and, since the maser process is more favourable at low frequencies, emphasizes the importance of more low frequency studies of magnetic stars to further understand the physical conditions that give rise to the maser.
The angular momentum content of gas-rich dwarf galaxies
A galaxy's spin is intricately connected to its morphology --- spiral galaxies spin faster and hence are thinner whereas elliptical galaxies have lower specific angular momentum and are puffier. The mass and the angular momentum of a galaxy are related via their evolutionary history. Various researchers in the past have reported a power-law scaling relation between the mass and the specific angular momentum of large spiral galaxies. Chowdhury and Chengalur used archival GMRT, VLA and WSRT HI 21cm data of five gas-rich dwarf galaxies and found that the specific angular momentum in these smaller, less massive, dwarf galaxies is significantly higher than that expected from the earlier studies of spiral disks. The figure shows the location of these dwarf galaxies in the specific angular momentum - mass plane, and compares them with the distribution of spiral galaxies. All the five gas-rich dwarf galaxies lie outside the 95% probability band of the relation for spiral galaxies. The chance probability that the dwarf galaxies belong to the same angular momentum - mass distribution as the spirals is less than one part in a million. The authors suggest two mechanisms through which the dwarfs may acquire their higher specific angular momentum: (i) preferential outflow of low angular momentum gas due to stellar feedback, and (ii) cosmic cold mode accretion, which is known to dominate in less massive galaxies.
A fourth radio arc in Abell 2626
The supermassive black holes at the centres of active galaxies can lead to the formation of spectacular jets that are detectable in deep radio imaging studies. When such black holes are situated close to the centres of galaxy clusters, they experience a dense environment. The radio jets can be affected by the black hole itself and by the environment, leading to complex morphologies. A system of three concave arcs was earlier known towards the galaxy cluster Abell 2626. Kale & Gitti used the 610 MHz receivers of the GMRT to discover a fourth arc in the sytem, that completes an intriguing symmetric structure of four arcs around the central massive galaxy that itself has two active nuclei. The origin of the exotic source is as yet unknown, but may be a rare event of precessing jets from the double nuclei of the central galaxy or a similarly rare configuration of a gravitational lens. The image shows the GMRT radio image in blue, overlaid on X-ray (red) and optical (green) images.
Stringent constraints on fundamental constant evolution over 3 billion years
Kanekar, Ghosh and Chengalur used the mighty Arecibo Telescope to carry out one of its deepest-ever observing runs, 125 hours on the hydroxyl (OH) lines from a gas cloud close to the z=0.247 active galactic nucleus PKS1413+135. The satellite OH lines, at rest frequencies of 1720 MHz and 1612 MHz, are ``conjugate'' in this system, mirror images of each other, with the 1720 MHz line in emission and the 1612 MHz line in absorption. Since the 1720 and 1612 MHz line frequencies have different dependences on the fine structure constant, alpha, and the ratio of the proton mass to the electron mass, mu, this expected perfect cancellation makes the two lines ideal to probe changes in alpha and mu out to z~0.247, i.e. a lookback time of nearly 3 billion years. If alpha and/or mu change with time, the lines would shift relative to each other, and would not cancel out. Kanekar et al. found that the OH satellite line remain conjugate within the measurement errors, with no evidence for a shift between the two lines. They used this perfect cancellation to place stringent constraints on changes in alpha and mu with cosmological time, limiting fractional changes in the two quantities to less than a few parts in a million. This is the most sensitive constraint on fractional changes in alpha in the literature, and with no known systematic effects.
The top two panels of the figure show the two OH satellite lines from PKS1413+135 at z=0.247, with the 1720 MHz in the upper panel and the 1612 MHz line in the middle panel. The bottom panel shows the sum of the two line optical depths. It is clear that this is consistent with Gaussian noise, as expected if the lines are mirror images of each other.
A Giant Radio Galaxy at z ~ 0.57
Giant radio galaxies (GRGs) are radio galaxies whose linear extent is more than 1 Mpc. Most of the known GRGs are less than a billion light years away from us. The sharp decline in the number of GRGs at larger distances, i.e. higher redshifts, is a mystery because the number of normal radio sources is actually higher at high redshifts. We recently used the GMRT to carry out a deep 150 MHz study of a small region of the sky in the Lynx constellation, and discovered a large GRG, of size 7 million light years, at a distance of about 5 billion light years, i.e. a redshift of 0.57. We used the GMRT to carry out detailed imaging studies of the GRG, at 325 MHz, 610 MHz and 1420 MHz; the new data suggest that the object is probably a double-double radio galaxy. Further, the radio core of the galaxy shows an unusually steep spectrum, which may imply that there is yet another unresolved pair of lobes within the core, making this GRG a candidate triple-double radio galaxy. Further investigations of the central region of the GRG, to test if it is a re-started radio source, are now under way using the European Very Long Baseline Interferometry Network (EVN), which has the resolution to probe the central region very close to the supermassive black hole.
The figure shows the GMRT 610 MHz image of the new GRG, overlaid on the optical SDSS gri-composite image. The optical host galaxy is shown separately in the rectangular box. The double-lobe structure on either side of the central core is clearly visible.
The gas and stellar mass of low-redshift damped Lyman-alpha absorbers
Kanekar et al. report Hubble Space Telescope Cosmic Origins Spectrograph far-ultraviolet and Arecibo Telescope HI 21cm spectroscopy of six damped and sub-damped Lyman-alpha absorbers (DLAs and sub-DLAs, respectively) at z<~0.1, which have yielded estimates of their HI column density, metallicity and atomic gas mass. This significantly increases the number of DLAs with gas mass estimates, allowing the first comparison between the gas masses of DLAs and local galaxies. Including three absorbers from the literature, they obtain HI masses ~(0.24-5.2) billion solar masses, lower than the knee of the local HI mass function. This implies that massive galaxies do not dominate the absorption cross-section for low-z DLAs. Kanekar et al. use Sloan Digital Sky Survey photometry and spectroscopy to identify the likely hosts of four absorbers, obtaining low stellar masses, ~(0.01-0.3) billion solar masses in all cases, consistent with the hosts being dwarf galaxies. They obtain high HI 21cm or CO emission line widths, ~ 100-290 km/s, and high gas fractions, ~5-100, suggesting that the absorber hosts are gas-rich galaxies with low star formation efficiencies. However, the HI 21cm velocity spreads (>~ 100 km/s) appear systematically larger than the velocity spreads in typical dwarf galaxies. The figure shows the Arecibo HI 21cm spectra for the six galaxies of the paper.
Ionized carbon and dust emission from high-redshift galaxies
Gas surrounding high-redshift galaxies has been studied through observations of damped Lyman-alpha absorbers toward background quasars for decades. However, it has proven difficult to identify and characterize the galaxies associated with these absorbers due to the intrinsic faintness (at optical wavelengths) of the foreground galaxies compared with the background quasars. Neeleman et al. used the Atacama Large Millimeter/Submillimeter Array to obtain the first detections of ionized carbon ([CII]) 158-micron line and dust-continuum emission from two galaxies associated with damped Lyman-alpha absorbers at very high redshifts, z~4. The two upper panels of the figure show the dust continuum emission from the galaxies, while the lower panels show the [CII] 158-micron line emission. The results indicate that the host galaxies of the two absorbers are massive, dusty and rapidly star-forming systems. The hosts appear to be embedded in enriched neutral hydrogen gas reservoirs that extend well beyond the star-forming interstellar medium of the galaxies.
The figure shows the two detections of ionized carbon (bottom panels) and dust continuum emission (top panels) from the two DLAs at z~4.
Wavelet-based Characterization of Small-scale Solar Emission Features
Low radio frequency solar observations using the Murchison Widefield Array (MWA) have revealed the presence of numerous weak short-lived narrowband emission features, even during moderately quiet solar conditions. These non-thermal features occur at rates of many thousands per hour in the 30.72 MHz observing bandwidth, and hence necessarily require an automated approach for their detection and characterization. Suresh et al. have developed an algorithm which employs continuous wavelet transform for feature detection in the dynamic spectrum. The green circles in the figure show the peaks of the features detected in an example MWA dynamic spectrum. The left and the right panels differ only in the colour bar range and show the efficacy of this implementation in detecting features across a range of intensities, and temporal and spectral spans. They represent the first statistically robust characterization of the properties of these features. This technique can reliably detect features weaker than 1 SFU (1 SFU = 10,000 Jy), the weakest non-thermal radio emissions so far reported in the literature. The features, which typically last for 1-2 seconds and span bandwidths of 4-5 MHz, can potentially provide an energetically significant contribution to coronal and chromospheric heating. They appear to ride on a broadband background continuum, hinting at the likelihood of their being weak, type-I solar bursts.
GMRT monitoring of the X-ray binary V404 Cygni during its June 2015 outburst
Chandra & Kanekar used the GMRT at 1280, 610, 325 and 235 MHz to monitor the black hole X-ray binary V404 Cygni during its 2015 June outburst, extending for a period of 2.5 weeks, and beginning on June 26.9 UT, a day after the strongest radio/X-ray outburst. They find the low-frequency radio emission of V404 Cygni to be extremely bright and fast-decaying in the outburst phase, with an inverted spectrum below 1.5 GHz and an intermediate X-ray state. The radio emission settles to a weak, quiescent state roughly 11 days after the outburst, with a flat radio spectrum and a soft X-ray state. Combining the GMRT measurements with flux density estimates from the literature, the authors identify a spectral turnover in the radio spectrum at ~1.5 GHz on June 26.9 UT (see the attached image), indicating the presence of a synchrotron self-absorbed emitting region. They use the measured flux density at the turnover frequency with the assumption of equipartition of energy between the particles and the magnetic field to infer the jet radius, magnetic field, minimum total energy, and transient jet power. The relatively low value of the jet power, despite V404 Cygni’s high black hole spin parameter, suggests that the radio jet power does not correlate with the spin parameter.
A candidate sub-parsec binary black hole in the Seyfert galaxy NGC 7674
Kharb, Lal & Merritt have used Very Long Baseline Array (VLBA) observations to discover only the second candidate sub-parsec binary black hole. The existence of such binary super-massive black holes (SMBHs) is predicted by models of hierarchical galaxy formation, but only a single such binary SMBH has been imaged until now. Kharb et al. used the VLBA to study the gas-rich interacting spiral galaxy NGC7674, which possesses a kpc-scale Z-shaped radio jet. The leading model for the formation of such Z-shaped sources postulates the presence of an uncoalesced binary SMBH, created during the infall of a satellite galaxy. Kharb et al. used the high angular resolution of the VLBA to image the central region of NGC7674 at radio frequencies between 2 and 15 GHz, resulting in the detection of two radio cores, separated by just 1 light year, at the highest observing frequency, 15 GHz. The inverted radio spectra of the two cores are consistent with their being accreting super-massive black holes!
Discovery of a radio relic in the low mass galaxy cluster PLCK G200.9-28.2
Kale et al. used the Giant Metrewave Radio Telescope (GMRT), the XMM-Newton X-ray Observatory, and the Jansky Very Large Array to discover a new radio relic in the galaxy cluster PLCKG200.9-28.2 at z~0.22. Such arc-like radio relics are usually found at the periphery of massive colliding clusters, and are extremely rare, arising in fewer than 5% of merging clusters. Despite their rarity, radio relics are an excellent tracer of the shocks that are expected to be driven in the diffuse intra-cluster medium by violent cluster collisions. Indeed, it is very difficult to even detect these shocks at other wavelengths. So far, radio relics have been found only in the vicinity of merging massive clusters. The new radio relic detected by Kale et al. is very interesting because it arises in a cluster of low mass, the lowest mass at which such a relic has ever been seen! This demonstrates that violent mergers in low-mass clusters are capable of producing strong shock waves in their diffuse media.
In the adjoining figure, the 235 MHz emission imaged with the GMRT is shown in red and the X-ray emission imaged with the XMM-Newton satellite observatory is shown in blue. The elongated source seen in red is the new radio relic.
GMRT imaging of a high-energy supernova remnant
Nayana et al. used the Giant Metrewave Radio Telescope (GMRT) to detect 325 and 610 MHz radio emission from HESS J1731-347, one of only five known very-high-energy (VHE; > 0.1 TeV) shell-type supernova remnants (SNRs). Multiple filaments of the SNR are clearly seen in the GMRT 610 and 325 MHz images, shown, respectively, in the left and right panels of the adjacent figure. However, the faintest feature in the GMRT bands corresponds to the peak in the VHE emission. This anti-correlation can be explained if the observed VHE gamma-ray emission has a leptonic origin. The individual filaments of the SNR (indicated by "1", "2", "3", and "4") have steep radio spectra, consistent with a non-thermal origin.
An AGN's rendezvous with a radio relic
van Weeren et al. used data from the Chandra X-ray Observatory, the Giant
Metrewave Radio Telescope, the Jansky Very Large Array, and other telescopes to discover a cosmic event never seen before. Galaxy clusters contain multiple sources of radio emission, including active galactic nuclei (AGNs), radio halos and
radio relics. A long-standing problem in studies of clusters is how low-Mach-number shocks can accelerate electrons efficiently to produce the observed radio relics. van Weeren et al. discovered, for the first time, a direct connection between a radio relic and an AGN (a radio galaxy) in the merging galaxy cluster Abell 3411-3412 by combining radio, X-ray and optical data. This discovery indicates that fossil relativistic electrons from AGNs are re-accelerated at cluster shocks. It also implies that radio galaxies play an important role in governing the non-thermal component of the intra-cluster medium in merging clusters. For the first time, two of the most powerful phenomena in the Universe have been clearly linked together in the same system.
Image credits: X-ray: NASA/CXC/SAO/R. van Weeren et al; Optical: NAOJ/Subaru;
